CIRCULAR EXTERNA CONJUNTA 6 DE 2014
(enero 30)
Diario Oficial No. 49.050 de 31 de enero de 2014
MINISTERIO DE SALUD Y PROTECCIÓN SOCIAL
INSTITUTO COLOMBIANO AGROPECUARIO
DIRECCIÓN GENERAL MARÍTIMA
UNIDAD ADMINISTRATIVA ESPECIAL DE MIGRACIÓN COLOMBIA
| Para: | Capitanías de Puerto, Entidades Territoriales de Salud, Instituto Colombiano Agropecuario, Unidad Administrativa Especial Migración Colombia, Asociación de Navieros, Agencias Marítimas, Instalaciones Portuarias, Empresas de Transporte Marítimo Internacional, Gremio Marítimo y Portuario y demás interesados. |
| De: | Ministerio de Salud y Protección Social, Instituto Colombiano Agropecuario, Dirección General Marítima y Unidad Administrativa Especial Migración Colombia. |
| Asunto: | Instrucciones para adelantar la visita única oficial de arribo para el otorgamiento de la Libre Plática, en naves de carga de tráfico internacional que arriben consecutivamente a dos o más puertos nacionales. |
I. JUSTIFICACIÓN
La competitividad del sector de transporte marítimo se constituye en objetivo fundamental en el cual se enmarca una serie de mejores prácticas y procedimientos que tienden a facilitar y agilizar procesos dentro de este, beneficiando a navieros, exportadores e importadores, y por extensión, a todos y cada uno de los actores que intervienen en el arribo, estadía y zarpe de naves en tráfico de carga internacional.
En el marco de la facilitación del tráfico marítimo internacional, las entidades públicas cuyas competencias se relacionan directa o indirectamente con la dinámica del transporte marítimo, atendiendo los compromisos internacionales, mandatos constitucionales y políticas estatales, deben actuar de forma organizada y coordinada con el fin de salvaguardar la seguridad integral del Estado. Para lograr este objetivo, cada sector desde el ámbito de su competencia debe organizar los procedimientos y requisitos que aquí se determinan.
El presente acto se expide a partir de la concertación por parte de los representantes de las diferentes autoridades que suscriben la presente circular y como producto de las acciones orientadas a procurar un equilibrio entre la facilitación del transporte, el control, el comercio, la seguridad sanitaria y en general la salvaguarda de la seguridad nacional.
II. OBJETIVO
Impartir instrucciones para adelantar la visita única oficial de arribo para el otorgamiento de la Libre Plática, en naves de carga de tráfico internacional que arriben consecutivamente a dos o más puertos nacionales.
Para lograr este objetivo, cada sector desde el ámbito de su competencia debe adelantar los procedimientos establecidos en el Anexo número 1 que hace parte integral de la presente circular.
III. ALCANCE
Las disposiciones aquí contenidas serán aplicables por parte de la Dirección General Marítima, Direcciones Territoriales de Salud, Autoridad Sanitaria Agropecuaria y Autoridad Migratoria, a las naves de carga que efectúen tráfico internacional y arriben a dos o más puertos colombianos consecutivamente.
IV. FUNDAMENTO LEGAL
El espíritu jurídico de facilitación está dado por la Ley 17 de 1991, por medio de la cual se aprueba el Convenio para facilitar el tráfico marítimo internacional, el cual ha permitido al Estado Colombiano a través de la Dirección General Marítima con sus Capitanías de Puerto, desarrollar arreglos institucionales a por intermedio de, normas reglamentarias, acuerdos, y estandarización de procedimientos, entre otros.
Así mismo, la Ley 7ª de 1991 establece los principios a los cuales debe sujetarse el Gobierno Nacional al expedir normas por las que habrá de regularse el comercio exterior, entre ellos, impulsar la internacionalización de la economía colombiana para lograr un ritmo creciente y sostenido de desarrollo; promover y fomentar el comercio exterior de bienes, tecnología y servicios; estimular los procesos de integración y los acuerdos comerciales bilaterales y multilaterales que amplíen y faciliten las transacciones externas del país.
A continuación se detallan las normas legales que regulan la actividad de las entidades que participan de la visita única oficial de arribo:
Dirección General Marítima
-- Decreto ley 2324 de 1984, “por el cual se reorganiza la Dirección General Marítima”, numeral 8 del artículo 5o.
-- Decreto número 1423 de 1989, “por el cual se reglamenta parcialmente el Decreto ley 2324 de 1984 en su Título VI, se modifica el artículo 12 del Decreto número 2451 de 1986 y se dictan otras disposiciones en materia de naves.
-- Decreto número 5057 de 2009, “por el cual se modifica parcialmente la estructura del Ministerio de Defensa Nacional – Dirección General Marítima y se dictan otras disposiciones”, numeral 7 del artículo 3o.
Superintendencia de Puertos y Transporte
-- Reglamento número 071 de 1997, “por medio del cual se expide el reglamento de condiciones técnicas de operación de los puertos”.
Unidad Administrativa Especial de Migración Colombia
-- Decreto número 4062 de 2011, “por el cual se crea la Unidad Administrativa Especial Migración Colombia, se establece su objetivo y estructura”.
-- Decreto número 834 de 2013, “por el cual se establecen disposiciones en materia migratoria de la República de Colombia”.
-- Decreto número 4000 de 2004, artículos 98 al 113, “por medio del cual se dictan disposiciones sobre la expedición de visas, control de extranjeros y de migración”.
-- Resolución número 1112 de 2013, “por la cual se reglamenta el Decreto número 834 de 2013 en la Unidad Administrativa Especial Migración Colombia”.
Instituto Colombiano Agropecuario, (ICA)
Decreto número 1840 del 3 de agosto de 1994, “por el cual se reglamenta el artículo 65 de la Ley 101 de 1993”. Capítulo IV; artículos 5o y 6o, literales a, b y c.
-- Instructivo Interno GR-I-DMPA-014 – Inspección sanitaria de motonaves internacionales en puertos marítimos.
Ministerio de Salud y Protección Social
-- Reglamento Sanitario Internacional 2005.
-- Ley 9ª de 1979, Código Sanitario Nacional.
-- Ley 715 de 2001, “por la cual se dictan normas orgánicas en materia de recursos y competencias de conformidad con los artículos 151, 288, 356 y 357 (Acto Legislativo número 01 de 2001) de la Constitución Política y se dictan otras disposiciones para organizar la prestación de los servicios de educación y salud, entre otros”.
-- Ley 1122 de 2007, “por la cual se hacen algunas modificaciones en el Sistema General de Seguridad Social en Salud y se dictan otras disposiciones”.
-- Decreto número 1601 de 1984, “por el cual se reglamentan parcialmente los Títulos III, V y VII de la Ley 9ª de 1979, en cuanto a sanidad portuaria y vigilancia epidemiológica en naves y vehículos terrestres”.
-- Decreto número 3518 de 2006, “por el cual se crea y reglamenta el Sistema de Vigilancia en Salud Pública y se dictan otras disposiciones.
-- Resolución número 1841 de 2013 mediante la cual se adopta el Plan Decenal de Salud Pública 2013-2021.
-- Circular número 4 de 2008, Competencias en Sanidad Portuaria.
V. DISPOSICIONES GENERALES
La Libre Plática es la autorización a una nave, para entrar en un puerto, embarcar o desembarcar, descargar o cargar suministros o carga[1], permitiéndole iniciar actividades de embarque y/o desembarque, pasajeros y tripulantes, al igual que iniciar operaciones de cargue o descargue de suministros o carga.
La visita única oficial de arribo, es aquella que se realiza a la nave por un grupo de autoridades en el primer puerto de arribo, con el propósito de otorgar la Libre Plática. En los siguientes puertos colombianos a donde consecutivamente atraque la nave no será necesario practicar la visita.
La visita se hará de conformidad con las normas y procedimientos vigentes sobre los aspectos en que sean competentes las entidades que intervienen en la misma. Ver procedimientos anexos.
Los Agentes Marítimos, cuando esperen la llegada de una nave de carga de tráfico internacional, deben anunciarse ante la Autoridad Marítima Nacional, con veinticuatro (24) horas o máximo con noventa y seis (96) horas de anticipación de acuerdo al puerto de procedencia, efectuando el envío de aviso de arribo que actualmente se hace a través del Sistema Integrado de Tráfico y Transporte Marítimo, (Sitmar), administrado por la Dimar, el cuál recopila información que podrá ser utilizada por todas las autoridades, quienes tendrán acceso a la misma, a fin de adelantar las acciones correspondientes, según su competencia.
El agente marítimo o el armador debe solicitar la visita a la Capitanía de Puerto, a la Dirección Territorial de Salud, al ICA y a Migración Colombia. La Capitanía de Puerto establecerá el punto de encuentro de las autoridades y la hora de realización de la visita.
Los agentes marítimos deben garantizar las condiciones de seguridad integral a los funcionarios que realizan esta visita, con el objeto de minimizar los riesgos asociados con tal actividad.
En caso de emergencia y con previa autorización del Capitán de Puerto, podrán abordar la nave otras personas, siempre y cuando esta emergencia no sea por eventos de interés en salud pública.
En la realización de la visita única oficial de arribo para el otorgamiento de Libre Plática en el primer puerto colombiano donde atraca la nave, el Capitán de Puerto o su delegado será el responsable de liderar la visita, y quien en todo momento deberá estar acompañado de un representante de las siguientes autoridades:
-- Dirección Territorial de Salud (DTS).
-- Instituto Colombiano Agropecuario (ICA).
-- Unidad Administrativa Especial Migración Colombia.
El Capitán de la nave tendrá la obligación de proporcionar al Capitán de Puerto o su delegado y demás funcionarios de las autoridades integrantes de la visita, la documentación necesaria para la adecuada diligencia de la visita y otorgamiento de la Libre Plática y que se encuentra establecida en el Convenio para facilitar el tráfico marítimo internacional – FAL/65 enmendado, para lo cual, no debe omitir datos relevantes que permitan realizar un análisis de riesgo de acuerdo a la información que el capitán declare en los documentos presentados (carga, provisiones y origen de las mismas, así como la Declaración Marítima de Sanidad a Bordo) y, cualquier otro documento que le sea requerido.
Así mismo, efectuará una narración de las novedades registradas en la bitácora, ocurridas en el viaje desde su último puerto de recalada, informando a qué otros puertos nacionales arribará, con lo cual el certificado que se expida deberá relacionar dichos puertos.
Concluida la visita, si no existen situaciones o motivos que ameriten negarla, el Capitán de Puerto o su representante otorgará la Libre Plática para la nave.
Al arribo de la nave en los siguientes puertos colombianos no se realizará la visita oficial para el otorgamiento de la Libre Plática, siempre y cuando el acta emitida por la Capitanía del primer puerto de arribo le haya otorgado la Libre Plática y no se presenten novedades sanitarias durante la navegación, ni se haya realizado tránsito por aguas internacionales. La agencia marítima deberá registrar en el Sitmar el aviso de arribo al siguiente puerto.
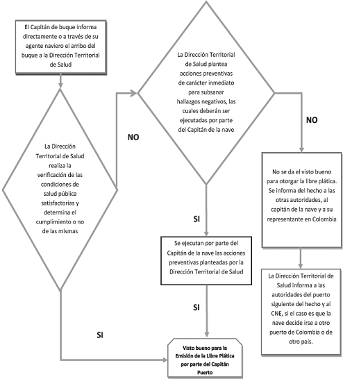
En el evento que durante la navegación entre puertos colombianos, se reporte al Sitmar una novedad en materia sanitaria, migratoria, de seguridad, fitosanitaria o zoosanitaria en la nave, el Capitán del Puerto pondrá en conocimiento esta situación a las autoridades que otorgan la Libre Plática, con la mayor antelación posible. Si se presenta una modificación de las condiciones de salud de los tripulantes o un fallecimiento a bordo de una nave durante el trayecto al siguiente puerto nacional, la autoridad sanitaria competente deberá practicar la correspondiente visita de inspección sanitaria y tomar las medidas a que haya lugar. Para lo cual, la Dirección Territorial de Salud realizará la verificación documental y visual de las condiciones de salud pública en las que se encuentre la embarcación y con base en esta emite concepto favorable o no, sobre dichas condiciones.
Si una vez efectuada la mencionada verificación se observa por parte de la Dirección Territorial de Salud alguna anomalía que afecte las condiciones de salud de las personas, se deben plantear acciones preventivas de carácter inmediato que permitan subsanarlas para que una vez ejecutadas se continúe con el otorgamiento de la Libre Plática.
Si no se ejecutan por el Capitán de la nave las acciones preventivas planteadas por la Dirección Territorial de Salud, esta emite concepto sanitario negativo frente a las condiciones de salud de los tripulantes de la nave, lo cual origina el no otorgamiento de la Libre Plática.
Si el Capitán de la nave o su representante en Colombia, no transmite de manera oportuna la información de la alteración en salud de algún tripulante o viajero a la autoridad competente, dentro del término previsto para tal fin, serán iniciadas en su contra por parte de las entidades territoriales de salud y demás autoridades competentes, según el caso, las acciones penales, administrativas sancionatorias y demás a que haya lugar, sin perjuicio de aquellas que se encuentran contempladas en el capítulo XI del Decreto número 1601 de 1984 y el Capítulo V del Decreto número 3518 de 2006.
Esta Circular será objeto de divulgación a la Asociación de Navieros, Agentes Marítimos, Sociedades Portuarias, Empresas de Transporte Marítimo Internacional, el Gremio Marítimo y Portuario en General, así como a la Dirección de Impuestos y Aduanas Nacionales, Superintendencia de Puertos y Transporte, la Dirección de Antinarcóticos de la Policía Nacional y demás actores interesados.
VI. CONSIDERACIONES ESPECIALES
-- Las Capitanías de Puerto tendrán en cuenta las novedades, observaciones, conceptos e informes en materia de seguridad operacional y estabilidad de la nave, emitidos en la inspección realizada por el Estado Rector del Puerto.
-- Se considerarán las observaciones efectuadas durante la visita de arribo al primer puerto de escala, a efectos de adoptar las decisiones correspondientes a la seguridad en la navegación, prevención de la contaminación del medio marino, así como la salvaguarda de la vida humana en el mar.
-- El procedimiento de visita única oficial de arribo para el otorgamiento de la Libre Plática relacionado en la presente circular, se aplicará únicamente para aquellas naves de carga que sus trayectos entre puertos nacionales sean de manera consecutiva sin que para ello intervengan puertos extranjeros.
-- Para salvaguardar las condiciones de seguridad sanitaria del Departamento de San Andrés, Providencia y Santa Catalina, la presente Circular Externa Conjunta no será aplicable en dicha jurisdicción. Teniendo en cuenta las disposiciones normativas vigentes, a toda embarcación que arribe a dicha parte del territorio colombiano, se realizará la visita para otorgar la Libre Plática, independientemente que haya tocado por primera vez tierra en otro puerto nacional.
-- Migración Colombia otorgará Permiso de Tierra (Shore Pass) a aquellos tripulantes que no deseen ingresar al territorio colombiano y que su actividad en puerto vaya a estar relacionada única y exclusivamente con la nave a la que pertenecen. Este permiso les permitirá permanecer dentro de la jurisdicción urbana del Puerto, mientras la nave permanezca allí, y tendrá la misma validez y aplicación en los siguientes puertos colombianos hasta el zarpe de la nave hacia aguas internacionales.
-- Migración Colombia otorgará el Permiso de Ingreso y Permanencia (PIP-8), establecido en el Decreto número 834 de 2013, artículo 21 a aquellos tripulantes que manifiesten su deseo de ingresar al territorio colombiano en virtud de la necesidad de realizar otra actividad fuera de la jurisdicción urbana del puerto, fundada en razones personales, o de la nave si esta debe ir a un Astillero, o porque se va a realizar otra actividad.
-- Las agencias marítimas tienen el deber de reportar de manera oportuna la información relativa a los avisos de arribo a cada uno de los puertos nacionales, así como las novedades que se puedan presentar y velar por la integridad y veracidad de los datos suministrados.
La presente circular rige a partir de su publicación y deroga la Circular número 042 del 22 de agosto de 2012.
Dada en Bogotá, D. C, a 30 de enero de 2014.
Publíquese y cúmplase.
El Ministro de Salud y Protección Social,
ALEJANDRO GAVIRIA URIBE.
El Gerente General Instituto Colombiano Agropecuario (ICA),
LUIS HUMBERTO MARTINEZ LACOUTURE.
Dirección General Marítima (Dimar),
CONTRALMIRANTE ERNESTO DURÁN GONZÁLEZ.
Unidad Administrativa Especial de Migración Colombia,
SERGIO BUENO AGUIRRE.
ANEXO “PROCEDIMIENTOS POR ENTIDAD”.
A. DIMAR

Fuente: DIMAR.
B. MINISTERIO DE SALUD Y PROTECCIÓN SOCIAL

Fuente: Ministerio de Salud y Protección Social – Dirección de Epidemiología y Demografía, Equipo de Sanidad Portuaria.
C. INSTITUTO COLOMBIANO AGROPECUARIO

Fuente: ICA – Subgerencia de Protección Fronteriza.
D. UNIDAD ADMINISTRATIVA ESPECIAL MIGRACIÓN COLOMBIA
Procedimiento: Control Migratorio Marítimo


Fuente: Unidad Administrativa Especial de Migración Colombia.
* * *
1. Artículo 1o Reglamento Sanitario Internacional (RSI). 2005.