CIRCULAR EXTERNA 35 DE 2022
(agosto 5)
Diario Oficial No. 52.120 de 8 de agosto de 2022
MINISTERIO DE SALUD Y PROTECCIÓN SOCIAL
| Para: | Entidades Territoriales Departamentales y Distritales |
| De: | Ministerio de Salud y Protección Social |
| Asunto: | Recomendaciones para el Fortalecimiento de la Inclusión y Atención de la Población Migrante Venezolana en el Sistema General de Seguridad Social en Salud |
| Fecha: | 5 de agosto de 2022 |
El Ministerio de Salud y Protección Social, como órgano rector del Sector Salud, encargado de su dirección, orientación y conducción, de conformidad con lo establecido en el artículo 4o de la Ley 1438 de 2011 y en cumplimiento de las competencias que le asigna el Decreto ley 4107 de 2011, considera necesario generar recomendaciones para el fortalecimiento de la inclusión y atención de la población migrante venezolana en el Sistema General de Seguridad Social en Salud, en los siguientes términos:
El artículo 3o de la Ley 1438 de 2011 modificatorio del artículo 153 de la Ley 100 de 1993, estableció como principio del Sistema General de Seguridad Social en Salud (SGSSS) el enfoque diferencial, según el cual se reconoce que hay poblaciones con características particulares para las cuales ofrecerá especiales garantías y esfuerzos encaminados a la eliminación de las situaciones de discriminación y marginación. Por su parte, el artículo 6o de la Ley Estatutaria 1751 de 2015, señala como elemento esencial del derecho fundamental a la salud la accesibilidad a los servicios y tecnologías en condiciones de igualdad, lo que comprende la no discriminación, la accesibilidad física, la asequibilidad económica y el acceso a la información; también, señala como principio la universalidad, pues “Los residentes en el territorio colombiano gozarán efectivamente del derecho fundamental a la salud en todas las etapas de la vida”.
Ahora bien, en el año 2021 se expidió el Decreto número 216, por medio del cual se adopta el Estatuto Temporal de Protección para Migrantes Venezolanos Bajo Régimen de Protección Temporal y se dictan otras disposiciones en materia migratoria, como un mecanismo jurídico de protección temporal dirigido a dicha población, compuesto por el Registro Único de Migrantes Venezolanos y el Permiso por Protección Temporal; este último, establecido como un mecanismo de regularización migratoria y documento de identificación que autoriza a los migrantes venezolanos a permanecer en el territorio nacional en condiciones de regularidad migratoria especiales.
En consonancia, la Resolución 971 de 2021, por la cual se implementa el Estatuto Temporal de Protección para Migrantes Venezolanos adoptado por medio del Decreto número 216 de 2021, expedida por la Unidad Administrativa Especial Migración Colombia, estableció en el parágrafo 1 artículo 14 que el Permiso por Protección Temporal al ser un documento de identificación, es válido para que sus titulares puedan acceder al Sistema General de Seguridad Social en Salud. Adicionalmente, en el artículo 38 establece una transición del Permiso Especial de Permanencia al Permiso por Protección Temporal, en donde, de conformidad con lo establecido en el artículo 19 del Decreto número 216 de 2021, no se expedirá ningún Permiso Especial de Permanencia nuevo, y todos los Permisos Especiales de Permanencia cualquiera sea su fase de expedición, incluido el Permiso Especial de Permanencia para el Fomento de la Formalización, que se encuentren vigentes, quedarán prorrogados automáticamente hasta el 28 de febrero de 2023.
Por su parte, el Plan Decenal de Salud Pública 2022-2031, adoptado mediante Resolución número 1035 de 2022, en reconocimiento de las particularidades del flujo migratorio en Colombia durante los últimos años y los desafíos que implica dar respuesta desde el sector salud y protección social a las necesidades en procura del bienestar de esta población, estableció como acciones afirmativas para el desarrollo del enfoque diferencial en población migrante, entre otras: i) el fortalecimiento del esquema de gobernanza para su atención en salud; ii) la planeación territorial integral en salud pública que considere sus condiciones de salud; iii) perspectiva de derechos humanos para la atención en salud y enfoque de salud pública para la promoción, protección y recuperación de la salud; iv) la coordinación interinstitucional e intersectorial para la promoción de la afiliación de la población migrante al Sistema General de Seguridad Social en Salud; v) estrategias de comunicación multidireccional que fomenten el conocimiento y las habilidades para navegar el Sistema por parte de la población migrante; y vi) fortalecimiento de la formación de talento humano en salud que incluya sensibilización frente a la migración con enfoque de derechos y atención humanizada, sin estigmatización, discriminación o xenofobia en los servicios de salud.
Teniendo en cuenta lo anterior, las competencias de las entidades territoriales en el sector salud definidas en la Ley 715 de 2001, y en el marco de los principios de coordinación, concurrencia, complementariedad y subsidiariedad, se recomienda a los departamentos y, distritos la generación de una hoja de ruta que considere cinco (5) líneas estratégicas para el fortalecimiento de la inclusión y atención de la población migrante venezolana en el Sistema General de Seguridad Social en Salud, a saber:
1. Inclusión al aseguramiento en salud.
2. Fortalecimiento de la oferta y mejoramiento del acceso a los servicios de salud para garantizar la atención de los migrantes.
3. Inclusión de la población migrante en las estrategias y programas de salud pública e intervenciones colectivas en el marco del Plan Decenal de Salud Pública 2022-2031.
4. Financiamiento.
5. Articulación con la Estrategia de Cooperación y Relaciones Internacionales del Sector Salud y Protección Social de Colombia.
A continuación, se señalan las líneas estratégicas y sus objetivos (compuestos de actividades y subactividades), a ser desarrollados en el marco de las competencias de las entidades territoriales departamentales y distritales:
Línea Estratégica 1. Inclusión al aseguramiento en salud.
Objetivo 1. Garantizar la cobertura universal progresiva del aseguramiento en salud de la población migrante venezolana en el marco del Estatuto Temporal de Protección para Migrantes Venezolanos.
Objetivo 1.1. Promover la cultura de la seguridad social en la población migrante venezolana con enfoque diferencial y de género.
Actividades
1.1.1. Comunicación efectiva.
1.1.1.1. Diseño y elaboración de materiales y mecanismos masivos de información y comunicación que contenga como mínimo:
- Componentes básicos, funciones, actores y responsabilidad en el Sistema General de Seguridad Social en Salud.
- Corresponsabilidad en el uso de los recursos del Sistema General de Seguridad Social en Salud.
- Deberes y derechos de los afiliados al Sistema General de Seguridad Social en Salud
Grupos de especial protección sujetos del enfoque de género y diferencial.
- Ruta de afiliación de la población migrante venezolana que incluye el cómo y dónde afiliarse.
- Línea telefónica gratuita para la orientación y atención de la población migrante venezolana.
1.1.1.2. Campañas de voz a voz, que incluyan a las organizaciones de base comunitaria de población migrante venezolana para informar la ruta de afiliación al Sistema General de Seguridad Social en Salud.
Objetivo 1.2. Promocionar los procesos de identificación de población migrante venezolana para la afiliación al Sistema General de Seguridad Social en Salud (artículo 2.1.5.1.2 del Decreto número 780 de 2016).
Actividades
1.2.1. Fortalecimiento de los procesos de identificación y afiliación de oficio de la población migrante venezolana.
1.2.1.1. Sensibilización al talento humano encargado del proceso de identificación y afiliación a la población migrante venezolana sobre el debido enfoque de derechos, diferencial y de género que requiere su atención para evitar actitudes discriminatorias.
1.2.1.2. Direccionamiento de la población migrante venezolana no regular hacia el punto de atención más cercano de Registro Único de Migrantes Venezolanos (entidades territoriales, entidades administradoras de planes de beneficios, aseguradoras de riesgos laborales e instituciones prestadoras de servicios de salud).
1.2.2. Fortalecimiento de los procesos de identificación de población migrante venezolana con permiso por protección temporal en el Sisbén.
1.2.2.1. Capacitación del talento humano que atiende población migrante venezolana en las oficinas que aplican el Sisbén, sobre el Estatuto Temporal de Protección para migrantes venezolanos y la identificación de la población migrante venezolana, para facilitar la aplicación de la encuesta Sisbén.
1.2.2.2. Fortalecimiento de la articulación entre las entidades territoriales, entidades promotoras de salud, administradoras de riesgos laborales e instituciones prestadoras de servicios de salud para la identificación de población migrante venezolana y obtención del permiso por protección temporal.
1.2.2.3. Campañas de sensibilización al personal de las entidades territoriales que aplican la encuesta Sisbén sobre el debido enfoque de derechos, diferencial y de género que requiere su atención para evitar actitudes discriminatorias.
1.2.3. Promoción de los procesos de registro civil de los recién nacidos.
1.2.3.1. Fortalecimiento de la articulación entre las instituciones prestadoras de servicios de salud y la Registraduría para el registro civil de los recién nacidos hijos de población migrante venezolana.
Línea Estratégica 2. Fortalecimiento de la oferta y mejoramiento del acceso a los servicios de salud para garantizar la atención de la población migrante.
Objetivo 2. Gestionar la disponibilidad y el acceso efectivo a la atención integral en salud a través de servicios de salud de calidad, seguros, inclusivos, participativos y aceptables dirigidos a la población migrante venezolana, a partir de intervenciones integradas y centradas en la persona que den respuesta a las dificultades sanitarias del fenómeno migratorio.
Objetivo 2.1. Fortalecimiento del modelo de atención en salud con énfasis en atención primaria en salud para la población migrante venezolana.
Actividades
2.1.1 Instituciones prestadoras de servicios de salud priorizadas que adelantan estrategias demostrativas de atención integral en salud basadas en redes integrales de prestadores de servicios de salud y atención primaria en salud dirigidas a la población migrante venezolana.
2.1.2 Implementar la prestación del paquete de servicios mínimos en salud sexual y reproductiva.
Objetivo 2.2. Fortalecer el esquema de gobernanza para la atención integral en salud.
Actividades
2.2.1 Secretarías departamentales y distritales de salud capacitadas en gobernanza, rectoría en salud, enfoque territorial, interseccional, de género y de derechos, con planes de acción en salud que reflejen la inclusión de la población migrante venezolana al Sistema General de Seguridad Social en Salud.
2.2.2 Fortalecer los procesos de articulación sectorial entre las secretarias departamentales y distritales de salud o las entidades que hagan sus veces, instituciones prestadoras de servicios de salud públicas y privadas y cooperación internacional por medio de las sub-mesas territoriales en salud sexual y reproductiva.
2.2.3 Realizar procesos de análisis territoriales en salud para la población migrante.
Objetivo 2.3. Fortalecer la gestión de la prestación de servicios de salud con énfasis en humanización de los servicios para la población migrante venezolana.
Actividades
2.3.1 Diseño e implementación de un proceso de gestión del talento humano, que garantice el fortalecimiento de este a través de acciones de formación continua incluidas en los planes institucionales de capacitación de los prestadores de servicios de salud, entidades promotoras de salud y secretarias de salud departamental o quien haga sus veces que incluya como mínimo los siguientes temas:
- Atención integral en salud.
- Promoción de la salud mental.
- Prevención de los trastornos de la salud mental.
- Prevención de la estigmatización y la xenofobia, desde un enfoque de derechos, diferencial y de género.
- Reconocimiento de deberes y derechos en la atención de la población migrante.
- Mecanismos exigibilidad de los derechos.
- Salud sexual y reproductiva.
- Actividades de la Ruta Integral de Atención Materno Perinatal.
- Violencias por razones de sexo y género.
- Prevención y atención de las violencias (Familiar, de género y sexual).
- Humanización de servicios de salud.
- Actividades de la Ruta Integral de atención para las enfermedades cardiocerebrovascular y metabólica.
- Actividades de la Ruta Integral de Atención para la promoción y mantenimiento de la salud en el marco del curso de vida y atención de eventos de interés en salud pública.
- Herramienta clínica para la primera infancia.
- Prevención y atención de enfermedades trasmitidas por vectores.
Línea Estratégica 3. Inclusión de la población migrante en las estrategias y programas de salud pública e intervenciones colectivas en el marco del Plan Decenal de Salud Pública 2022-2031.
Dado que las acciones colectivas del Plan de Salud Pública de Intervenciones Colectivas están dirigidas a la totalidad de la población de un territorio, sin limitación para el acceso a ellas por estado de afiliación o nacionalidad, es viable programar, ejecutar y financiar acciones para la totalidad de la población migrante venezolana, incluyendo aquella población en tránsito y pendular. Así mismo, resulta pertinente hacer la gestión necesaria para la articulación con las atenciones individuales que forman parte del Plan de Beneficios en Salud, de promoción de la salud, detección temprana y protección específica, que son responsabilidad de prestadores y aseguradores y están financiadas con la Unidad de Pago Por Capitación y otras instituciones como el Instituto Colombiano de Bienestar Familiar.
Objetivo 3.1. Procurar equidad desde el inicio de la atención por las instituciones del Estado a la población migrante venezolana.
Actividades
3.1.1. Acceso a vacunación con todos los biológicos del Programa Ampliado de Inmunizaciones a la población migrante venezolana (incluye Covid-19).
3.1.1.1. Ampliación de la cobertura e intensidad de las campañas de información en salud, educación para la salud y comunicación invitando a la vacunación sin barreras (y sin fronteras) a toda la población migrante con enfoque diferencial y de género.
(Debe incluir población irregular y pendular).
3.1.2. Fortalecimiento de los procesos de identificación, tratamiento y seguimiento de población migrante venezolana menor de cinco (5) años con alteraciones nutricionales.
3.1.2.1. Ampliación de cobertura de programas interculturales de aproximación proactiva a la población migrante venezolana para identificar riesgo nutricional.
(Incluye población pendular).
3.1.2.2. Desarrollo y evaluación de programas de complementación y suplementación nutricional a niños en riesgo, identificados. (Incluye población pendular).
3.1.3 Fortalecer los procesos psicoeducativos sobre los derechos sexuales y reproductivos.
3.1.3.1 Procesos de promoción de la salud materna y el aborto seguro.
3.1.3.2 Implementación de programas de anticoncepción y planificación familiar.
3.1.3.3 Procesos de prevención de infecciones de transmisión sexual / enfermedades de transmisión sexual / VIH – SIDA.
3.1.3.4 Procesos de prevención de las violencias por violencias de género.
Objetivo 3.2. Promover la atención de calidad al grupo materno infantil.
Actividades
3.2.1. Identificar la población materno infantil a riesgo.
3.2.1.1. Diseño, implementación y evaluación de estrategias de educación para la salud, información y comunicación para promover las intervenciones en salud materno infantil dirigidas a la población migrante y motivar su demanda y adherencia.
(Incluye población migrante con estatus irregular y pendular).
3.2.1.2. Ampliación de la cobertura de la canalización extramural de la población migrante venezolana y población de acogida en zonas de mayor impacto para identificación de riesgos y remisión a atención en la red de prestadores de servicios.
(Debe incluir población pendular).
Objetivo 3.3. Prevenir y atender eventos de interés en salud pública con enfoques de género y diferencial.
Actividades
3.3.1. Búsqueda activa de eventos prioritarios en salud pública en población migrante venezolana con riesgo. (Sintomáticos respiratorios, sintomáticos de piel, enfermedades transmitidas por vectores, enfermedades crónicas, etc.).
3.3.1.1. Fortalecimiento y evaluación de las estrategias de información, educación para la salud y comunicación para la identificación de signos y síntomas de riesgo de eventos de interés en salud pública y promover la demanda de los servicios de salud y derivación de la población migrante a los mismos. (Debe incluir población pendular).
3.3.1.2. Evaluación de la operación de equipos de atención primaria en salud para la atención extramural de la población migrante venezolana y población de acogida, en zonas de mayor impacto, para atención y remisión en caso de ser requerida.
(Debe incluir población migrante en situación irregular y pendular).
3.3.2. Promoción de hábitos y estilos de vida saludable en los entornos en donde transita la vida.
3.3.2.1. Desarrollo y evaluación de estrategias de información en salud y educación y comunicación para la salud para facilitar el mantenimiento y recuperación de hábitos y estilos de vida saludable, con enfoque de género y diferencial.
Objetivo 3.4. Proteger los derechos sexuales y reproductivos de la población migrante venezolana con enfoque de género y diferencial.
Actividades
3.4.1. Promoción del acceso a métodos modernos de anticoncepción.
3.4.1.1. Fortalecimiento y evaluación del desarrollo de campañas de información en salud, educación para la salud y comunicación para promover el uso de métodos anticonceptivos por parte de la población migrante venezolana, especialmente la población joven y la que se encuentra en situación irregular.
3.4.1.2. Promoción de mecanismos de acceso gratuito a métodos modernos de anticoncepción a población migrante venezolana independiente de su estado de regularización y afiliación al Sistema General de Seguridad Social en Salud.
(Debe incluir población irregular y pendular).
3.4.2. Promoción del acceso a diagnóstico y tratamiento de infecciones de transmisión sexual, VIH/Sida.
3.4.2.1. Fortalecimiento y evaluación de las campañas de información en salud, educación para la salud y comunicación para promover acceso a servicios integrales de salud sexual y reproductiva a población migrante venezolana a través de la afiliación al Sistema General de Seguridad Social en Salud.
3.4.2.2. Promoción de la aplicación de los paquetes de atención definidos para el tratamiento de infecciones de transmisión sexual, VIH/Sida en la población migrante venezolana identificada con riesgo.
3.4.3. Prevención y atención de las violencias de género entre ellas la explotación sexual comercial.
3.4.3.1. Diseño, implementación y evaluación de campañas de información en salud, educación para la salud y comunicación para promover los servicios de prevención de las violencias de género en todas las instituciones del Estado.
3.4.3.2. Fortalecimiento de programas de búsqueda activa, atención y restablecimiento de derechos de población migrante venezolana víctima de las diferentes formas de violencias en zonas de alto impacto.
3.4.4. Protección de los derechos sexuales y reproductivos de la población migrante venezolana con mayor vulnerabilidad.
3.4.4.1. Diseño, implementación y evaluación de campañas de información en salud, educación para la salud y comunicación para promover derechos sexuales y reproductivos y disponibilidad de servicios integrales de salud sexual y reproductiva a población migrante venezolana, incluyendo servicios de interrupción voluntaria del embarazo, prevención del cáncer de mama y de cuello uterino y atención de población con diversidad sexual, entre otros.
3.4.4.2. Ampliación de cobertura y evaluación de estrategias de aproximación proactiva a la población migrante venezolana para garantizar acceso a servicios de salud sexual y reproductiva como consejería y acceso a interrupción voluntaria del embarazo, prevención del cáncer de mama y de cuello uterino y atención de población con diversidad sexual, entre otros.
3.4.4.3. Desarrollo y evaluación de estrategias de articulación entre los servicios de salud y las instituciones educativas para promover derechos sexuales y reproductivos.
Objetivo 3.5. Prevención y atención de otras formas de violencias (familiar, interpersonal y por xenofobia).
Actividades
3.5.1. Promoción de derechos humanos y capital social para la prevención y atención de violencias (familiar, interpersonal y por xenofobia).
3.5.1.1. Diseño, implementación y evaluación de campañas de información en salud, educación para la salud y comunicación para promover derechos y fomentar la conformación de redes de apoyo en población migrante venezolana y comunidades de acogida para la prevención, atención y denuncia de las violencias.
3.5.1.2. Diseño y evaluación de campañas de sensibilización en las autoridades judiciales y ejecutivas en las zonas de más alto impacto de la migración sobre las violencias hacia la población migrante venezolana.
3.5.2. Fortalecimiento de programas de búsqueda activa y atención de población migrante venezolana víctima de violencias en zonas de alto impacto.
3.5.2.1. Inclusión de las violencias intrafamiliares interpersonal y xenofobia en los protocolos de aproximación proactiva a la población.
3.5.2.2. Desarrollo y evaluación de programas de sensibilización de la red de instituciones prestadoras de servicios de salud en las zonas de mayor impacto de la migración en los protocolos de atención de las violencias y en la promoción de su denuncia y notificación al Sistema de Vigilancia en Salud Pública (Sivigila).
3.5.2.3. Ampliación de la cobertura de programas de búsqueda activa y restablecimiento de derechos de casos de violencias en zonas de alto impacto de la migración.
Objetivo 3.6. Promover la salud mental y la integración social.
Actividades
3.6.1 Diseño, implementación y evaluación de programas de atención psicosocial en zonas de mayor impacto de la migración venezolana, para reducir xenofobia y aporofobia.
Línea Estratégica 4. Financiamiento.
De conformidad con lo previsto en el numeral 43.2.11 del artículo 43 de la Ley 715 de 2001, adicionado por el artículo 232 de la Ley 1955 de 2019, corresponde a las entidades territoriales “Ejecutar los recursos que asigne el Gobierno nacional para la atención de la población migrante y destinar recursos propios, si lo considera pertinente”.
Objetivo 4.2. Adelantar las gestiones para asegurar el financiamiento de la oferta y atención en salud a la población migrante venezolana.
Actividades
4.2.1 Auditar las cuentas de servicios de salud prestados a población migrante venezolana por los prestadores de servicios de salud dentro de los términos definidos en la normatividad vigente.
4.2.2 Conciliar las cuentas de servicios de salud prestados a población migrante venezolana con los prestadores de servicios de salud dentro de los términos definidos en la normatividad vigente.
4.2.3 Cuantificar y monitorear el gasto por atenciones de urgencias brindadas a la población migrante con el objeto de establecer estrategias de control y uso apropiado de los recursos.
4.2.4 Identificar fuentes de recursos territoriales para realizar los pagos de las atenciones de urgencias brindados a la población migrante venezolana.
4.2.5 Incorporar en la formulación y ejecución financiera territorial las actividades que garanticen la inclusión de la población migrante en las estrategias de salud pública e intervenciones colectivas en el marco del Plan Decenal de Salud Pública 2022-2031.
4.2.6 Vincular a la población migrante venezolana, en los espacios de participación de la comunidad para el seguimiento de los recursos para la atención en salud, incluidos los proyectos específicos de salud pública dirigidas a la población migrante venezolana y población de acogida.
Línea Estratégica 5. Articulación con la Estrategia de Cooperación y Relaciones Internacionales del Sector Salud y Protección Social de Colombia.
La agenda estratégica de la Estrategia de Cooperación y Relaciones Internacionales del Sector Salud y Protección Social de Colombia 2022-2031 articulada con el Plan Decenal de Salud Pública 2022-2031, contempla tres pilares estratégicos: Las relaciones internacionales, la oferta de cooperación y la demanda de cooperación. En cuanto a la demanda se incluye, como tema priorizado, la migración a fin de alinear los esfuerzos de los cooperantes y el sector privado. En este contexto, la atención de la población migrante constituye una de las prioridades de la cooperación sectorial, la cual involucra entre otras actividades:
a) Aunar esfuerzos para la atención de población migrante al interior de escenarios regionales y subregionales de integración para garantizar el goce efectivo del derecho a la salud.
b) Promover la creación de un Fondo, que incluya una ventana de salud y protección social, mediante el cual se incluya el tema de la migración venezolana en el país.
c) Promover el trabajo en red e intercambio de conocimientos para la atención de población migrante irregular al interior de escenarios globales y regionales de integración.
d) Hacer seguimiento a las metas trazadas en el marco de instrumentos que promueven la garantía de los derechos a los migrantes en seguridad social en salud desde un enfoque intersectorial.
e) Apoyar en el fortalecimiento del enfoque de derecho y la diversidad en la atención en salud a población migrante irregular proveniente de Venezuela.
Para ello, la estrategia contempla la gestión de la cooperación orientada al fortalecimiento de las capacidades institucionales a nivel nacional y territorial, que implica, por un lado, que los actores involucrados del Gobierno nacional y territorial cuenten con conocimientos respecto a procesos de cooperación internacional, procedimientos jurídicos, vigilancia de convocatorias internacionales, acceso a la cooperación internacional, entre otros; y por el otro, fortalezcan sus habilidades en cuanto a la diplomacia de la salud y el relacionamiento internacional.
Para el fortalecimiento de las estrategias de atención e inclusión de la población migrante, en el marco del Sistema General de Seguridad Social en Salud, la Estrategia se apoya en los mecanismos de fortalecimiento, de articulación y de coordinación del Plan Decenal de Salud Pública 2022-2031, especialmente en lo que compete a la Comisión Intersectorial en Salud Pública, los Consejos Territoriales de Seguridad Social en Salud y los instrumentos territoriales de planeación, en torno a la seguridad social en salud, y a las instancias creadas por la citada Estrategia para gestionar la cooperación internacional y las relaciones internacionales.
En tal sentido, se recomienda a las entidades territoriales, en el marco de sus competencias, orientar y articular acciones en el desarrollo de los Comités Programático y Operativo establecidos en el Título 8 en la Parte 2 del Libro 2 del Decreto número 1067 de 2015, Único Reglamentario del Sector Administrativo de Relaciones Exteriores, que crea el Sistema Nacional de Cooperación Internacional de Colombia, a propósito de lo cual se buscará articular con dichos espacios previamente establecidos y llevar a cabo encuentros entre el Ministerio de Salud y Protección Social y las secretarías departamentales y distritales de salud, planear iniciativas y proyectos de cooperación internacional con socios estratégicos de la cooperación y relaciones internacionales y sector privado, así como realizar un balance de lo gestionado e implementado.
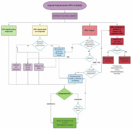
Flujograma de la hoja de ruta para la inclusión y atención de la población migrante venezolana a en el Sistema General de Seguridad Social en Salud

Este Ministerio orientará la realización de pilotos territoriales de cooperación para generar valor en la respuesta al fenómeno migratorio proveniente de Venezuela con el apoyo de la cooperación de USAID, al igual que la creación de fondos o alianzas que permitan captar recursos adicionales, provenientes de actores nacionales e internacionales en cumplimiento de los retos y desafíos del fenómeno migratorio proveniente de Venezuela y el cumplimiento de los Objetivos de Desarrollo Sostenible 2030.
Publíquese y cúmplase.
Dada en Bogotá, D. C., a 5 de agosto de 2022.
El Ministro de Salud y Protección Social,
Fernando Ruiz Gómez