RESOLUCIÓN ORGANIZACIONAL OGZ-00519-2016 DE 2016
(noviembre 29)
Diario Oficial No. 50.073 de 30 de noviembre de 2016
CONTRALORÍA GENERAL DE LA REPÚBLICA
Por la cual se conforma un equipo de trabajo de manera transitoria con funcionarios de las Contralorías Delegadas Sectoriales, del Grupo Interno para la vigilancia y control fiscal micro del Sistema General de Regalías y de la Dirección de Atención Ciudadana y se autoriza aplicar y validar los lineamientos y procedimientos de un modelo de gestión de denuncias ciudadanas en la Contraloría General de la República.
EL CONTRALOR GENERAL DE LA REPÚBLICA,
en ejercicio de sus atribuciones constitucionales y legales, y
CONSIDERANDO:
Que la Constitución Política en el artículo 267 establece que la Contraloría General de la República es una entidad de carácter técnico con autonomía administrativa y presupuestal.
Que la Constitución Política en el artículo 209 preceptúa que la función administrativa está al servicio de los intereses generales y se desarrolla con fundamento en los principios de igualdad, moralidad, eficacia, economía, celeridad, imparcialidad y publicidad, mediante la descentralización, la delegación y la desconcentración de funciones.
Que la Ley 489 de 1998 en el artículo 4o señala que las finalidades de la función administrativa del Estado es la búsqueda de la satisfacción de las necesidades generales de todos los habitantes, de conformidad con los principios, finalidades y cometidos, consagrados en la Constitución Política, y que los organismos, entidades y personas encargadas, de manera permanente o transitoria, del ejercicio de funciones administrativas deben ejercerlas consultando el interés general.
Que el Decreto-ley 267 de 2000, en el artículo 1o establece que la Contraloría General de la República es un órgano de control del Estado de carácter técnico, con autonomía administrativa y presupuestal para administrar sus asuntos en los términos y en las condiciones establecidas en la Constitución y en las leyes; y para ello, conforme al artículo 6 del mismo decreto, en ejercicio de su autonomía administrativa puede definir todos los aspectos relacionados con el cumplimiento de sus funciones.
Que el Decreto-ley 267 de 2000 en el artículo 9o fija como criterios para la organización de la Contraloría General de la República los de participación ciudadana, transparencia, simplificación y especialización, entre otros.
Que el Decreto-ley 267 de 2000 en el artículo 51, numeral 10, señala que es función de las Contralorías Delegadas para la Vigilancia Fiscal Sectorial “coordinar con la Contraloría Delegada para la Participación Ciudadana todos los aspectos que permitan la articulación adecuada de la vigilancia fiscal y el control social, acatando las orientaciones técnicas que en la materia establezca esta última, y colaborando eficazmente para que cumpla su cometido.” En el mismo sentido dispone en el numeral 19 que es función de las Contralorías Delegadas para la Vigilancia Fiscal Sectorial “responder los derechos de petición concernientes al campo de sus actuaciones”.
Que el Decreto-ley 267 de 2000 en el artículo 55, numerales 2 y 3, establece que son funciones de la Contraloría Delegada para la Participación Ciudadana, respectivamente, las de “Ordenar y dirigir la recepción, sistematización y evaluación de las denuncias ciudadanas sobre presuntos malos manejos de los recursos del Estado, encauzando dichas denuncias hacia los procesos de investigación fiscal” y “Efectuar el seguimiento de las quejas y denuncias derivadas de las acciones ciudadanas de acuerdo con la información que suministren sobre el particular las dependencias competentes”.
Que el Decreto-ley 267 de 2000 en el artículo 78 establece que las diversas dependencias que integran la organización de la Contraloría General de la República, además de las funciones específicas a ellas atribuidas en ese decreto, ejercerán las que determine el Contralor General de la República de acuerdo con las funciones que cumplan.
Que el artículo 4o del Decreto-ley 271 de 2000, faculta al Contralor General de la República para crear y organizar, con carácter permanente o transitorio, grupos internos de trabajo, con el fin de atender las necesidades del servicio y cumplir con eficacia y eficiencia los objetivos, las políticas y los programas de la entidad. En el acto de creación de tales grupos se determinarán las actividades que deberán cumplir y las consiguientes responsabilidades.
Que la Ley 1755 de 2015 regula el derecho fundamental de petición y consagra las distintas modalidades de petición ante las autoridades públicas y los términos para su respuesta oportuna. Así mismo, el artículo 22 de la misma, faculta a las autoridades para reglamentar el trámite interno de las peticiones que les corresponda resolver, y la manera de atender las quejas para garantizar el buen funcionamiento de los servicios a su cargo.
Que la Ley 1757 de 2015 dicta disposiciones en materia de promoción y protección del derecho a la participación democrática, define la denuncia en el control fiscal como la narración de hechos constitutivos de presuntas irregularidades por el uso indebido de los recursos públicos, la mala prestación de los servicios públicos en donde se administren recursos públicos y sociales, la inequitativa inversión pública o el daño al medio ambiente, puestos en conocimiento de los organismos de control fiscal, y podrá ser presentada por las veedurías o por cualquier ciudadano.
Que la Ley 1757 de 2015 en el artículo 70, adiciona un artículo a la Ley 850 de 2003 y señala:
“Del procedimiento para la atención y respuesta de las denuncias en el control fiscal. La atención de las denuncias en los organismos de control fiscal seguirá un proceso común, así:
a) Evaluación y determinación de competencia.
b) Atención inicial y recaudo de pruebas
c) Traslado al proceso auditor, responsabilidad fiscal u entidad competente.
d) Respuesta al ciudadano
PARÁGRAFO 1o. La evaluación y determinación de competencia, así como la atención inicial y recaudo de pruebas, no podrá exceder el término establecido en el Código Contencioso Administrativo para la respuesta de las peticiones.
El proceso auditor dará respuesta definitiva a la denuncia durante los siguientes seis (6) meses posteriores a su recepción.
PARÁGRAFO 2o. Para el efecto, el Contralor General de la República en uso de sus atribuciones constitucionales armonizará el procedimiento para la atención y respuesta de las denuncias en el control fiscal.”
Que la Ley 1757 de 2015 en el artículo 76 estipula el deber de los organismos de control de darle prioridad a la atención de las denuncias querellas o quejas de la ciudadanía, en forma rápida, eficiente y efectiva, para efectos de garantizar la participación de la ciudadanía.
Que el Plan Estratégico de la Contraloría General de la República para el cuatrienio 2014-2018, establece el objetivo corporativo “construir ciudadanía solidaria, incluyente y activa en el control fiscal a la gestión pública”, desarrollado, entre otras, por la estrategia “derechos de petición tramitados oportunamente”.
Que el Consejo Nacional de Política Económica y Social emitió concepto favorable para contratar el financiamiento del Programa de Fortalecimiento Institucional de la Contraloría General de la República, mediante Documento Conpes 3841 de 2015; programa cuyo objetivo es fortalecer la efectividad del ejercicio de control fiscal realizado por la Contraloría General de la República, y se encuentra estructurado para ser ejecutado en un horizonte de hasta cinco años a través del desarrollo de tres componentes: i) planeación, ejecución y seguimiento de acciones de control fiscal; ii) gestión de la información para el control fiscal; y iii) transparencia y participación ciudadana en el control fiscal. En particular, el tercer componente tiene prevista la actividad “2. Rediseñar el proceso de gestión de denuncias y sus herramientas de apoyo.”.
Que para el financiamiento del Programa de Fortalecimiento Institucional de la Contraloría General de la República el 17 de febrero de 2016 se suscribió con el Banco Interamericano de Desarrollo el Contrato de Préstamo CO-L1154.
Que para el desarrollo de la actividad 2 del tercer componente del Programa el BID contrató la consultoría para el “diseño del nuevo modelo de gestión de denuncias ciudadanas para el ejercicio del control fiscal”, en aras de reducir tiempos de respuesta e incrementar el índice de incidencia de las denuncias ciudadanas en las acciones de control fiscal; y en tal virtud se requiere implementar una prueba piloto en materia de clasificación, evaluación y caracterización de las denuncias ciudadanas que sean recibidas por la Contraloría General de la República, en un lapso determinado.
Que mediante la Resolución Orgánica número 6689 de 2012, la Contraloría General de la República adoptó el procedimiento para el trámite de atención de denuncias, quejas ordinarias, derechos de petición y otras solicitudes en la Contraloría General de la República, incorporado en el Sistema Integrado de Gestión y Control de Calidad (SIGCC) de la CGR.
Que se hace necesario conformar un equipo de trabajo con la participación de funcionarios de las Contralorías Delegadas para los Sectores de Social, Defensa, Justicia y Seguridad, y Gestión Pública e Instituciones Financieras, y un profesional del Grupo Interno para la vigilancia y control fiscal micro del Sistema General de Regalías y de la Dirección de Atención Ciudadana, para la validación y aplicación del nuevo modelo de denuncias en la Contraloría General de la República
En mérito de lo expuesto,
RESUELVE:
MODELO DE GESTIÓN DE DENUNCIAS CIUDADANAS EN LA CONTRALORÍA GENERAL DE LA REPÚBLICA.
ARTÍCULO 1o. Conformar un equipo de trabajo de manera transitoria, integrado por los servidores públicos de las Contralorías Delegadas para los Sectores de Social, Defensa, Justicia y Seguridad, Gestión Pública e Instituciones Financieras, y del Grupo Interno para la vigilancia y control fiscal micro del Sistema General de Regalías y de la Dirección de Atención Ciudadana para aplicar y validar los lineamientos y procedimientos diseñados en un modelo de gestión de denuncias ciudadanas en la Contraloría General de la República.
Los aspectos operativos de la conformación del equipo de trabajo, así como la articulación con otras dependencias de la entidad, estará a cargo de la Contraloría Delegada para la Participación Ciudadana, en coordinación con los directivos de las dependencias que participen en el proceso.
PARÁGRAFO. Los funcionarios que integrarán el grupo para adelantar el modelo de gestión de denuncias ciudadanas en la Contraloría General de la República se relacionan en el Anexo número 1, el cual hace parte integral de este acto administrativo.
ARTÍCULO 2o. Autorizar a la Contraloría Delegada de Participación Ciudadana y a las Contralorías Delegadas Sectoriales para que a través del equipo de trabajo conformado apliquen y validen los lineamientos y procedimientos diseñados en el modelo de gestión denuncias ciudadanas en la Contraloría General de la República, durante el periodo comprendido entre el 28 de noviembre al 16 de diciembre del 2016.
ARTÍCULO 3o. Los lineamientos y procedimientos diseñados en el modelo de gestión de denuncias en la Contraloría General de la República descritos en el Anexo número 2, forman parte integral de la presente resolución.
ARTÍCULO 4o. Las denuncias que no sean seleccionadas en la muestra para la validación referida en el artículo anterior, serán atendidas de conformidad con el procedimiento para el trámite de atención de denuncias, quejas ordinarias, derechos de petición y otras solicitudes en la Contraloría General de la República, incorporado en el Sistema Integrado de Gestión y Control de Calidad (SIGCC) de la CGR, versión 1.0.
ARTÍCULO 5o. La evaluación del modelo de gestión de denuncias ciudadanas en la Contraloría General de la República, que se autoriza en el presente acto administrativo, se realizará de acuerdo con los indicadores de desempeño contenidos en el mismo.
ARTÍCULO 6o. La presente resolución rige a partir de la fecha de su publicación.
Publíquese y cúmplase.
Dada en Bogotá, D. C., a 29 de noviembre de 2016.
El Contralor General de la República,
EDGARDO JOSÉ MAYA VILLAZÓN.
| JENNY DEL PILAR | PRIETO FÚQUENE | Prof. Univ. 01 DVF Contraloría Delegada para Gestión Pública e Instituciones Financieras. |
| ALFREDO | VEGA MONTAGUT | Prof. Univ. 02 DVF Contraloría Delegada para Gestión Pública e Instituciones Financieras. |
| ASTRID | RODRÍGUEZ LANCHEROS | Prof. Univ. 02 DVF. Contraloría Delegada, Defensa Justicia y Seguridad. Sector Defensa |
| OFELIA ESPERANZA | SALGADO ACEVEDO | Prof. Univ. 02 DVF Contraloría Delegada para el Sector Social. |
| EMILIANO ALCIDES | ZULETA ARZUAGA | Asesor Gr. 02 Contraloría Auxiliar SGR Despacho Vicecontralor. |
| HUBERTO RAFAEL | SILVERA VIDAL | Prof. Univ. 02 DVF Contraloría Auxiliar SGR. |
| MARÍA TERESA | ZULUAGA BOTERO | Coordinador de Gestión Grado 02. Contraloría Delegada para la Participación Ciudadana. Dirección. Atención Ciudadana |
| ÁLVARO DAVID | TOVAR RODRÍGUEZ | Prof. Univ. 02. Contraloría Delegada para la Participación Ciudadana. Dirección de Atención Ciudadana. |
| YENNY MILENA | CASTAÑEDA | Prof. Univ. 02 Contraloría Delegada para la Participación Ciudadana Dirección de Atención Ciudadana |
DISEÑO DEL NUEVO MODELO DE GESTIÓN DE DENUNCIAS CIUDADANAS PARA EL EJERCICIO DEL CONTROL FISCAL DE LA CGR.
Conceptos relevantes
-- Derecho de petición: Un derecho de petición es el que toda persona tiene para presentar solicitudes ante las autoridades o ante ciertos particulares y obtener de ellos una pronta resolución sobre lo solicitado.
-- Denuncia: Es la narración de hechos constitutivos de presuntas irregularidades por el uso indebido de los recursos públicos, la mala prestación de los servicios públicos en donde administren recursos públicos y sociales, la inequitativa inversión o el daño al medio ambiente, puestos en conocimiento de los organismos de control fiscal, circunscrita la competencia de la Contraloría General de la República a los fondos o bienes de la Nación.
-- Respuesta de trámite: Se entenderá por Respuesta de Trámite a aquellas comunicaciones para el Ciudadano para darle a conocer el estado de su Derecho de Petición de acuerdo a los principales hitos de atención establecidos:
-- Que su derecho de petición han sido debidamente radicada
-- Que su derecho de petición analizadas y evaluadas y que como resultado han sido asignadas y remitidas a una (o más) dependencia(s) de la CGR competentes para das respuesta a su requerimiento.
-- Etc.
-- Respuesta de fondo: Se entenderá por respuesta de fondo a aquellas comunicaciones para el Ciudadano para darle a conocer que la respuesta definitiva al requerimiento establecido en su derecho de petición.
Se centra en garantizar que lo que ofrece una organización cumple con las especificaciones establecidas previamente por la empresa y el cliente, asegurando una calidad continua a lo largo del tiempo. Las definiciones, según la Norma ISO, son:
Aseguramiento de la Calidad: Conjunto de acciones planificadas y sistemáticas, implementadas en el Sistema de Calidad, que son necesarias para proporcionar la confianza adecuada de que un producto satisfará los requisitos dados sobre la calidad. Sistema de Calidad: Conjunto de la estructura, responsabilidades, actividades, recursos y procedimientos de la organización de una empresa, que esta establece para llevar a cabo la gestión de su calidad.
Introducción
Etapa de radicación y análisis de competencias
Procesos y procedimientos
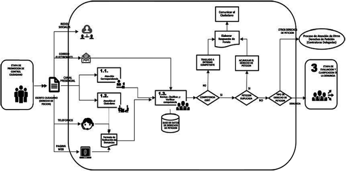
A. OBJETIVO
Asegurar que los Derechos de Petición y en específico las Denuncias Ciudadanas sean radicadas de acuerdo a los requerimientos establecidos para su adecuado tratamiento, cumpliendo con los protocolos de atención para garantizar una experiencia positiva durante el proceso de interacción. Al mismo tiempo en esta etapa se debe determinar de forma precisa y oportuna aquellos Derechos de Petición que no son competencia de Control Fiscal de la CGR, así como clasificar las denuncias de las otras modalidades de Derechos de Petición.
B. ALCANCE
El procedimiento considera las actividades que van desde la Radicación de los Derechos de Petición del ciudadano, incluyendo su revisión, clasificación y verificación para determinar aquellos Derechos de Petición que no son Competencia de Control Fiscal de la CGR, hasta su clasificación para identificar las Denuncias que deberán ser trasladadas al equipo de Análisis y Evaluación de Denuncias.
C. RESPONSABLES
| CARGO | DEPENDENCIA |
| Asistente Orientación al Ciudadano | Dirección de Atención al Ciudadano |
| Asistente Ventanilla Correspondencia | Dirección de Archivo y Correspondencia |
| Asistente Ventanilla Denuncias | Dirección de Atención al Ciudadano |
| Profesional de Análisis y Evaluación de Competencias | Por Definir |
D. INSUMOS
1. Derecho de Petición en la modalidad Denuncia.
2. Derecho de Petición (En todas sus modalidades distintas a la Denuncia Ciudadana):
E. PRODUCTOS
1. Derecho de Petición Radicado de acuerdo a los criterios establecidos.
2. Para los Derechos de Petición clasificados como de Competencia de la CGR.
i) Derecho de Petición con la dependencia de la CGR responsable de atenderla debidamente identificada de acuerdo a los criterios establecidos.
ii) Oficios de Respuesta de Trámite para el Ciudadano.
3. Para los Derechos de Petición clasificadas como de no Competencia de la CGR el producto serán los oficios para la respuesta de fondo para el ciudadano.
F. FLUJOGRAMA

G. PROCESO Y PROCEDIMIENTO
<APÉNDICE NO INCLUIDO. VER ORIGINAL EN DIARIO OFICIAL No. 50.073 de 30 de noviembre de 2016, PUBLICADO EN LA PÁGINA WEB www.imprenta.gov.co>
Centro Normativo Keralty
n.d.
Última actualización: 30 de diciembre de 2025
