RESOLUCIÓN 2338 DE 2013
(junio 28)
Diario Oficial No. 48.840 de 3 de julio de 2013
MINISTERIO DE SALUD Y PROTECCIÓN SOCIAL
<NOTA DE VIGENCIA: Resolución derogada por el artículo 7 de la Resolución 1314 de 2020>
Por la cual se establecen directrices para facilitar el acceso al diagnóstico de la infección por VIH y otras Infecciones de Transmisión Sexual (ITS) y para el entrenamiento en pruebas rápidas de VIH, sífilis y otras ITS.
EL MINISTRO DE SALUD Y PROTECCIÓN SOCIAL,
en ejercicio de sus facultades legales, en especial, de las contenidas en los artículos 173 de la Ley 100 de 1993 y los numerales 3 y 4 del artículo 2o del Decreto ley 4107 de 2011, y
CONSIDERANDO:
Que de acuerdo con el artículo 48 de la Constitución Política, modificado por el Acto Legislativo 01 de 2005, la seguridad social es un servicio público que se prestará bajo la dirección, coordinación y control del Estado, el cual debe garantizarse a todos los ciudadanos, conforme con lo dispuesto en el artículo 49 ibídem.
Que de conformidad con los Objetivos de Desarrollo del Milenio fijados en el año 2000 por los países miembros de la Organización de Naciones Unidas (ONU), el Estado colombiano se comprometió a mantener la prevalencia del VIH-SIDA en menos del 1% y a mejorar paulatinamente el acceso al tratamiento antirretroviral de las personas que padecen esta enfermedad.
Que mediante Decreto 1543 de 1997, se reglamentó el manejo de la infección por el Virus de Inmunodeficiencia Humana (VIH), el Síndrome de la Inmunodeficiencia Adquirida (SIDA) y las otras enfermedades de transmisión sexual, actualmente ITS.
Que conforme con el parágrafo 2o del artículo 1o de la Ley 972 de 2005, el Ministerio de la Protección Social, hoy Ministerio de Salud y Protección Social, debe promover el acceso de las personas al diagnóstico de la infección por VIH/SIDA.
Que las guías de práctica clínica, adoptadas por el entonces Ministerio de la Protección Social mediante Resolución número 3442 de 2006, establecen que la detección precoz de la infección del VIH es crucial para el individuo y la comunidad, y que las actividades inherentes al proceso diagnóstico (asesoría) pueden tener un impacto favorable en la prevención del VIH y otras infecciones de transmisión sexual (ITS).
Que de acuerdo con el informe de la Organización Panamericana de la Salud (OPS) 10-12 de abril de 2012, elaborado en el marco de la “Reunión de Consenso: Consejería y Prueba Voluntaria del VIH en Sudamérica”, se deben eliminar barreras al diagnóstico oportuno, informe que recomienda la utilización de pruebas rápidas enfocadas hacia las poblaciones más vulnerables.
Que el Acuerdo número 029 de 2011 de la Comisión de Regulación en Salud (Cres), en Liquidación, incluye en el Plan Obligatorio de Salud las pruebas presuntivas para VIH y pruebas rápidas para sífilis, las cuales se pueden realizar en el Nivel I de complejidad.
Que el diagnóstico oportuno de la infección por VIH es considerado como una acción de promoción y prevención en salud pública, que favorece no solo a los individuos que viven con VIH-SIDA, sino que permite adelantar acciones preventivas dirigidas a la población en general.
Que de acuerdo con el informe de ONUSIDA (2011), Colombia presenta una cobertura de tratamiento antirretroviral inferior al 40% teniendo en cuenta las personas estimadas que viven con VIH-SIDA.
Que mediante Resolución número 0459 de 2012, expedida por este ministerio, se adoptó el protocolo y el modelo de atención integral en salud para víctimas de violencia sexual, en los cuales se contempla la profilaxis del VIH y otras ITS.
Que conforme con lo anteriormente considerado, se hace necesario establecer las directrices, tanto para facilitar el acceso al diagnóstico como para el entrenamiento en pruebas rápidas de VIH, sífilis y otras ITS, conforme al contenido del Anexo Técnico que forma parte integral de la presente resolución.
En mérito de lo expuesto,
RESUELVE:
ARTÍCULO 1o. OBJETO. <Resolución derogada por el artículo 7 de la Resolución 1314 de 2020> La presente resolución tiene por objeto establecer los lineamientos que se deberán observar en la capacitación dirigida al talento humano en salud de áreas diferentes a la bacteriología, que como tal, les permita en ámbitos distintos al laboratorio clínico, la realización de pruebas rápidas para VIH, sífilis y otras ITS y establecer directrices para facilitar el acceso al diagnóstico de la infección por VIH, sífilis y otras Infecciones de Transmisión Sexual (ITS).
ARTÍCULO 2o. PERSONAL AUTORIZADO PARA REALIZAR LA ASESORÍA PARA PRUEBA VOLUNTARIA DEL VIH (APV). <Resolución derogada por el artículo 7 de la Resolución 1314 de 2020> El talento humano en salud realizará procesos de asesoría previa y posterior a la prueba voluntaria del VIH, para tal efecto, podrá reforzar sus competencias en la asesoría en entrenamientos específicos en el área de las ITS – VIH/SIDA.
Dicha asesoría igualmente podrá realizarse por personas sin formación relacionada con ciencias de la salud, para lo cual deben participar en procesos de capacitación en asesoría para VIH, a los que refiere el parágrafo del presente artículo.
Los contenidos de estos procesos deberán estar acordes con las pautas de asesoría y prueba voluntaria de VIH, previstos o que para el efecto establezca este Ministerio.
PARÁGRAFO. Las direcciones territoriales de salud deberán ofrecer en forma permanente al talento humano en salud y personas sin formación relacionada con ciencias de la salud, procesos de capacitación en Asesoría y Prueba Voluntaria (APV) o avalar procesos de entrenamiento apoyados en universidades, instituciones prestadoras de servicios de salud e instituciones privadas con experiencia en el tema, de acuerdo con las pautas de asesoría previstas o que para el efecto establezca este ministerio.
ARTÍCULO 3o. REALIZACIÓN DE PRUEBAS RÁPIDAS POR PROFESIONALES DE LA SALUD Y AUXILIARES DE ENFERMERÍA DIFERENTES A LOS PROFESIONALES DE BACTERIOLOGÍA. <Resolución derogada por el artículo 7 de la Resolución 1314 de 2020> Las pruebas rápidas para el proceso diagnóstico de VIH, sífilis y otras ITS podrán realizarse por profesionales de la salud, incluyendo personal auxiliar de enfermería, previamente entrenado por los laboratorios de salud pública de las direcciones territoriales de salud, de acuerdo con lo establecido en el Anexo Técnico, que hace parte integral de la presente resolución.
PARÁGRAFO. Los profesionales de la salud y auxiliares de enfermería debidamente entrenados en la realización de pruebas rápidas podrán efectuarlas en ámbitos diferentes al laboratorio clínico, de acuerdo con lo establecido en el Anexo Técnico que hace parte integral de la presente resolución.
ARTÍCULO 4o. ALCANCE DE LAS PRUEBAS RÁPIDAS PARA VIH, SÍFILIS Y OTRAS ITS. <Resolución derogada por el artículo 7 de la Resolución 1314 de 2020> Las pruebas rápidas de detección de anticuerpos de VIH son presuntivas y facilitan la detección temprana de casos probables de infección. Cuando se utilizan en casos de violencia sexual dentro de las 72 horas de ocurrido el evento de violencia, son esenciales para descartar infección previa antes de decidir suministrar profilaxis posexposición.
En todos los casos, ante la reactividad de una prueba rápida inicial, se deberá remitir a los laboratorios clínicos para su respectivo diagnóstico y confirmación del mismo conforme a los algoritmos vigentes, mediante técnicas de laboratorio habituales.
Las pruebas rápidas para sífilis, siendo treponémicas, confirman la infección por sífilis y su reactividad exige en todos los casos la realización de una prueba no treponémica que verifique la efectividad del tratamiento antibiótico instaurado.
Las pruebas rápidas para hepatitis B se utilizarán con víctimas de violencia sexual, las cuales detectan antígenos para hepatitis B y confirman la infección. Ante una reactividad se deben realizar posteriormente pruebas que aclaren si se trata de una infección aguda o crónica.
ARTÍCULO 5o. MONITOREO Y CONTROL. <Resolución derogada por el artículo 7 de la Resolución 1314 de 2020> Las direcciones territoriales de salud, a través de los laboratorios de salud pública, deberán realizar el monitoreo y control de calidad a las pruebas que realicen el personal entrenado y los profesionales de la salud; estos últimos deberán llevar los registros pertinentes en aras de permitir la trazabilidad de los casos.
ARTÍCULO 6o. ADOPCIÓN DE LA DIRECTRIZ DE ENTRENAMIENTO PARA PRUEBAS RÁPIDAS DE VIH, SÍFILIS Y OTRAS ITS. <Resolución derogada por el artículo 7 de la Resolución 1314 de 2020> El Instituto Nacional de Salud deberá adoptar las directrices técnicas contenidas en el Anexo Técnico, que hace parte integral de la presente resolución, para que directamente o a través de los laboratorios de salud pública, lleve a cabo el entrenamiento en la realización de pruebas rápidas de VIH, sífilis y otras ITS.
ARTÍCULO 7o. VIGENCIA Y DEROGATORIAS. La presente resolución rige a partir de su publicación y deroga las disposiciones que le sean contrarias.
Publíquese y cúmplase.
Dada en Bogotá, D. C., a 28 de junio de 2013.
El Ministro de Salud y Protección Social,
ALEJANDRO GAVIRIA URIBE.
Directriz
Realización pruebas rápidas para VIH, sífilis y otras ITS
La detección precoz de las infecciones de transmisión sexual tiene un impacto favorable en la prevención de la transmisión de las mismas. En el caso particular del VIH y la sífilis, el diagnóstico temprano mejora la oportunidad en la intervención y tratamiento de las personas infectadas. Por esta razón, dentro de las estrategias del país para el abordaje y manejo del VIH y la sífilis, está eliminar las barreras de acceso al diagnóstico oportuno mediante la implementación y uso de pruebas rápidas.
Para la implementación y entrenamiento del personal de la salud en la realización de pruebas rápidas, se señalan las siguientes directrices:
Pruebas rápidas para la detección de sífilis.
Las pruebas rápidas para la detección de sífilis corresponden a pruebas treponémicas. Por tal motivo, estas pruebas pueden ser usadas dentro de la estrategia de diagnóstico de sífilis, acorde con los algoritmos establecidos y según las características de la Institución Prestadora de Servicios de Salud (IPS). Así las cosas, cuando una IPS cuente en laboratorio clínico con pruebas no treponémicas (VDRL, RPR) y no disponga de las pruebas treponémicas convencionales, para confirmar el diagnóstico, podrá utilizar como alternativa las pruebas rápidas.
Cuando la IPS no cuente con laboratorio clínico y no realice pruebas No treponémicas, las pruebas rápidas deben ser usadas como entrada al algoritmo diagnóstico.
Es importante tener en cuenta que las pruebas como TP-PA, TPHA, FTA Abs, siguen siendo ensayos convencionales ampliamente recomendados para la confirmación de la infección por sífilis, por lo cual y pese a la realización de las pruebas rápidas, no se excluye su práctica.
Se deben utilizar reactivos de diagnóstico para pruebas rápidas que cuenten con el respectivo registro sanitario del Instituto Nacional de Vigilancia de Medicamentos y Alimentos (Invima) y presenten una sensibilidad y especificidad de al menos el 94%.
Se sugiere el uso de las pruebas rápidas para sífilis evaluadas por la Organización Mundial de la Salud (OMS), las cuales deben contar con el registro sanitario del Instituto Nacional de Vigilancia de Medicamentos y Alimentos (Invima).
Recomendaciones de uso
Se deben seguir los algoritmos de la Organización Mundial de la Salud (OMS), adjuntos al presente Anexo Técnico y priorizar su uso en las siguientes circunstancias:
-- En sitios que presenten limitaciones técnicas para la realización de pruebas no treponémicas y/o treponémicas convencionales, regiones de difícil acceso, barreras de orden social o económico, donde se torne de difícil acceso para la persona, acercarse a un laboratorio que realice la detección de la infección por sífilis, incluyendo a las gestantes.
-- Cuando la persona presente dificultades para regresar por el resultado de una prueba, independientemente de la ubicación geográfica o de las capacidades técnicas del laboratorio.
Se debe tener en cuenta que para el diagnóstico y seguimiento adecuado de la infección por sífilis, es necesario contar con pruebas no treponémicas y treponémicas.
Pruebas rápidas para el tamizaje de VIH
El uso de la prueba rápida como prueba presuntiva disminuye el tiempo del diagnóstico de la infección por VIH. La realización de la prueba de tamizaje implica en todos los casos una asesoría pre y posprueba y la firma del respectivo consentimiento informado por parte del solicitante.
Además de contar con el registro del Instituto Nacional de Vigilancia de Medicamentos y Alimentos (Invima) vigente, estas pruebas rápidas deben tener una sensibilidad mayor al 99% y una especificidad superior al 98%. En cualquier caso, es importante recordar que las pruebas rápidas NO deben ser utilizadas para un diagnóstico definitivo de la infección y, al igual que las técnicas convencionales de Elisa, deben ser confirmadas de acuerdo con los algoritmos establecidos.
Recomendaciones de uso
El uso de las pruebas rápidas para el tamizaje del VIH está referenciado en la Resolución número 3442 de 2006, mediante la cual se adopta la “Guía para el manejo de VIH/Sida basada en la evidencia”, bajo las siguientes recomendaciones:
Las pruebas de tamizaje para VIH “incluyen las pruebas serológicas de Elisa y las pruebas rápidas”.
“Se sustenta el uso de las pruebas rápidas no solo en condiciones en las que el resultado sea requerido con premura, sino también en condiciones en las que la infraestructura de laboratorio sea limitada.”.
La realización de la prueba presuntiva para VIH siempre debe estar precedida de la asesoría; estas pruebas se realizarán básicamente en las siguientes circunstancias:
-- En sitios que presenten limitaciones técnicas para el procesamiento de muestras para pruebas convencionales de Elisa.
-- Regiones de difícil acceso, barreras de orden social o económico, que impiden que las personas se acerquen a un laboratorio que realice la prueba presuntiva convencional de Elisa, incluyendo a las gestantes.
-- Cuando la persona presente dificultades para regresar por el resultado de una prueba convencional, independientemente de la ubicación geográfica o de las capacidades técnicas del laboratorio.
-- Personas que hayan presentado exposición de riesgo al VIH y que consulten dentro de las 72 horas después de ocurrido el hecho, sin importar el nivel de complejidad donde se encuentre la persona expuesta.
-- Mujeres que se encuentren en cualquier trimestre de gestación y gestantes sin antecedentes de control prenatal que ingresan a una IPS en trabajo de parto o en expulsivo, sin importar el nivel de complejidad donde se encuentre.
Es importante aclarar que las pruebas rápidas de VIH y sífilis no están recomendadas para el tamizaje de donantes de sangre.
Entrega de resultados de las pruebas rápidas
Teniendo en cuenta las características operativas de las pruebas rápidas para sífilis y VIH (tiempo de ejecución y lectura menor a 1 hora), estos resultados deberán ser informados a los usuarios el mismo día de su realización.
La entrega de los resultados reactivos o no reactivos de la prueba del VIH se debe acompañar de la asesoría posprueba. Ante un resultado reactivo de la misma, los profesionales de la salud, incluyendo personal auxiliar de enfermería autorizado mediante la presente resolución, deberá tomar en ese mismo momento una segunda muestra de sangre, la cual será remitida para realizar una segunda prueba presuntiva y para la realización de la prueba confirmatoria en caso de ser necesario.
Capacitaciones a los profesionales de la salud y personal auxiliar de enfermería en la realización de pruebas rápidas para VIH y sífilis
Las pruebas rápidas para VIH y sífilis podrán ser realizadas por personal de la salud diferente al área de bacteriología (medicina, enfermería o auxiliar de enfermería), en los siguientes casos:
- Cuando las IPS no cuenten con laboratorio clínico.
- Se realicen intervenciones en salud pública en ambientes diferentes al laboratorio. Estas actividades extramurales deben estar avaladas por el ente territorial o corresponder a acciones programáticas del nivel nacional.
- Para que puedan realizar dichas pruebas, estos profesionales y personal auxiliar de enfermería deberán ser entrenados y certificados por los Laboratorios de Salud Pública Departamentales (LDSP). Este proceso estará enmarcado dentro de un esquema de entrenamiento que contemple componentes teóricos y prácticos. Para tal fin, se han tomado como base los siguientes documentos:
“Herramientas para la Introducción de la Prueba Rápida de Sífilis: Una Guía para la Planificación, Gestión y Ejecución”. The London School of Hygiene and Tropical Medicine (LSHTM) avalado por la OMS – 2011 y “Guidelines for assuring the accuracy and reliability of VIH rapid testing: Applying a quality system approach” – OMS 2005.
Número de personas por entrenar por taller.
Se recomienda un grupo de máximo veinte (20) personas.
Duración del taller
Para lograr cubrir todos los temas durante el entrenamiento, se plantea una duración de dos (2) días, en los cuales, se desarrollarán componentes teóricos, ejercicios prácticos y se llevarán a cabo evaluaciones escritas y prácticas. La duración del taller podrá ser ajustada, dependiendo del conocimiento y experiencia de los participantes en el tema.
Aspectos a incluir en el desarrollo del taller
De forma general, se deberán tener en cuenta como mínimo los siguientes contenidos:
-- Generalidades de la infección.
-- Eliminación adecuada de desechos biosanitarios y medidas de bioseguridad.
-- Características de las pruebas rápidas.
-- Algoritmos a seguir.
-- Almacenamiento e inventario de reactivos e insumos.
-- Entrenamiento, recolección y preparación de muestras.
-- Demostración de la realización de pruebas rápidas y desarrollo de la práctica.
-- Interpretación de los resultados reactivos y no reactivos.
-- Aseguramiento de la calidad de las pruebas y control de calidad.
-- Uso de registros.
El tutor podrá incluir otros aspectos que considere importantes y, de acuerdo con el conocimiento y experiencia de los participantes, se considerará profundizar en aspectos específicos.
Pruebas requeridas por participante
La recomendación sobre el número de pruebas rápidas por participante podrá variar. Sin embargo, con el fin de optimizar los recursos y garantizar que los participantes puedan realizar una actividad práctica individual, cada participante deberá efectuar al menos quince (15) pruebas rápidas así:
- Diez (10) pruebas para ser ejecutadas por cada participante. En este ejercicio, se deberán incluir muestras positivas y negativas y se deberá contar siempre con el acompañamiento del tutor.
- Cinco (5) pruebas que se utilizarán para la realización de la respectiva prueba “ciega” como evaluación práctica final. Este ejercicio se realizará al final del taller y consistirá en entregarle a cada participante cinco (5) muestras caracterizadas, para que ejecute la prueba rápida y emita los resultados obtenidos en las pruebas realizadas; el participante deberá hacerlo de forma individual y sin la ayuda del tutor.
Es necesario para el taller contar con un número de pruebas adicionales para que el tutor haga las demostraciones de la ejecución de pruebas rápidas, dos (2) pruebas como mínimo para que los participantes realicen pruebas de práctica (al menos una prueba adicional para cada participante) y para eventuales reprocesos este número de pruebas por considerar dependerá del tamaño y la experiencia del grupo por entrenar.
El cálculo del total de pruebas rápidas por utilizar en cada taller se podrá realizar de acuerdo con la siguiente ecuación:
Número de personas por entrenar x (número de pruebas por participante + número de pruebas para demostración y número de pruebas extras).
Ejemplo:
| Número de personas por entrenar | Número de pruebas por participante | Demo y extras |
| 10 | 15 | 15 |
10 x (15+15): 300 pruebas rápidas son requeridas para realizar un taller de 10 personas.
Evaluación y certificación de los participantes
A cada participante se le realizará una evaluación escrita y una evaluación práctica con cinco (5) muestras como se mencionó anteriormente.
Se certificará solo a los participantes que obtengan:
- Puntaje mínimo de 80% en la evaluación escrita
- Puntaje del 100% en la evaluación práctica
- 100% de asistencia a todas las actividades teóricas y sesiones prácticas
Implementación y utilización de registros estandarizados
En los talleres se deberá reforzar y garantizar que los participantes incorporen, dentro de sus actividades y en los sitios donde se realicen pruebas rápidas, el uso y diligenciamiento de los registros estandarizados para el monitoreo y mejora de la calidad de las pruebas rápidas.
Estos registros estandarizados deberán incluir como mínimo la siguiente información:
1. Fecha de realización de la prueba.
2. Identificación completa del usuario (nombre, documento, edad, sexo, procedencia),
3. Lote y fecha de vencimiento de la prueba rápida utilizada y
4. Nombre y firma de quien ejecuta la prueba.
Control de calidad de las pruebas rápidas
El Instituto Nacional de Salud realizará de manera progresiva y periódica la evaluación de las características operacionales de las pruebas rápidas para sífilis y VIH, aprobadas para el uso y distribución en el país y, acorde con ello, realizará la actualización pertinente.
Es necesario tener en cuenta que el control de calidad de estas pruebas es de carácter obligatorio, al igual que para las demás pruebas convencionales utilizadas (control de calidad indirecto y directo), de acuerdo con el nivel de competencia establecido en el Decreto 2323 de 2006. Estos controles estarán bajo la responsabilidad de los Laboratorios de Salud Pública (LSP), departamentales y distritales.
Control de calidad directo
Los laboratorios de salud pública enviarán un panel de 5 muestras caracterizadas (dos sueros pareados y uno individual para evaluar concordancia y reproducibilidad), mínimo dos veces al año a los laboratorios de su red departamental.
De igual manera, cualquier estrategia que emplee pruebas rápidas deberá ser objeto del control de calidad directo, priorizando el recurso humano recién entrenado.
Control de calidad indirecto
Los servicios de salud que hacen parte de la red departamental y que cuenten con laboratorio clínico sin importar su nivel de atención o cualquier estrategia que esté realizando pruebas rápidas (siempre que se pueda garantizar la conservación adecuada de las muestras), remitirán trimestralmente un porcentaje de las muestras reactivas y no reactivas a los laboratorios de salud pública.
Si el número de muestras procesadas por pruebas rápidas en el trimestre es menor o igual a diez (10), se deberá enviar la totalidad de las muestras al laboratorio de salud pública.
Si el número de muestras procesadas es mayor a diez (10) pruebas rápidas, se deberán enviar mínimo dieciséis (16) muestras, incluyendo muestras con resultados reactivos y no reactivos.
A su vez, los laboratorios de salud pública enviarán un porcentaje de estas muestras al Instituto Nacional de Salud, de acuerdo con el cronograma del control de calidad de los Grupos de Virología y Microbiología de la Dirección de Redes.
Este control de calidad indirecto, en cuanto se torna de difícil implementación en los sitios que no cuentan con laboratorio, conllevará que cada laboratorio de salud pública departamental evalúe la viabilidad de su realización y establezca las estrategias para su implementación. Una estrategia por implementar será el seguimiento de los resultados de las pruebas complementarias realizadas a los usuarios que inicialmente fueron detectados con pruebas rápidas.
Supervisión técnica
Se realizarán visitas de supervisión por parte de los Laboratorios de Salud Pública (LSP), priorizando aquellos sitios donde se aplican pruebas rápidas fuera del contexto de laboratorio clínico.
Capacitaciones y seguimiento
Los laboratorios de salud pública serán responsables de:
- Mantener un registro actualizado del personal capacitado e informar al Instituto Nacional de Salud (INS), semestralmente.
- Capacitar su red de laboratorios y a los profesionales y personal auxiliar de enfermería anteriormente descritos.
- Elaborar y remitir a su red de laboratorios el cronograma para la realización del control de calidad directo e indirecto y supervisiones.
- Evaluar la implementación de esta estrategia y hacer seguimiento a su red de laboratorios y a los profesionales y personal auxiliar de enfermería que aplican estas pruebas, con el fin de garantizar el control de calidad.
- Informar al grupo de vigilancia y control en salud pública departamental, cuando se identifiquen instituciones que utilicen pruebas con baja especificidad y sensibilidad, para que se tomen las medidas pertinentes.
El Instituto Nacional de Salud
Al estar dentro de su objeto la promoción por la investigación científica, la innovación y la formulación de estudios, de acuerdo con las prioridades de salud pública, en el marco de las funciones del artículo 2o del Decreto 2774 de 2012, dicha entidad realizará:
- El entrenamiento de formadores (tutores), que serán los profesionales designados por los laboratorios de salud pública, acompañando las capacitaciones a nivel local a solicitud de los entes territoriales.
- La evaluación del desempeño mediante control de calidad directo e indirecto a los laboratorios de salud pública.
- El monitoreo y seguimiento de las acciones ejecutadas por los laboratorios de salud pública, al igual que mantendrá actualizado el registro nacional de los profesionales certificados por dichos laboratorios.
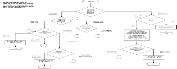
Algoritmos sugeridos para el diagnóstico de la sífilis
Organización Mundial de la Salud (OMS)

Tomado de World Health
Organization.
The Sexually Transmitted Diseases Diagnostics Initiative (SDI). The use of Rapid Syphilis Tests. 2006. Disponible en http://whqlibdoc.who.int/hq/2006/TDR_SDI_06.1_eng.pdf.
Algoritmo sugerido por el Laboratorio de Microbiología para utilización de la prueba rápida como prueba complementaria.

Algoritmo diagnóstico Guía para el manejo de VIH SIDA - Basada en la evidencia Colombia.

Tomado de Guía para el manejo de VIH-SIDA Basada en la evidencia Colombia.