RESOLUCIÓN 2453 DE 2018
(junio 27)
Diario Oficial No. 50.645 de 5 de julio de 2018
ADMINISTRADORA DE LOS RECURSOS DEL SISTEMA GENERAL DE SEGURIDAD SOCIAL EN SALUD
<NOTA DE VIGENCIA: Resolución derogada por el artículo 7 de la Resolución 42133 de 2019>
Por la cual se adopta el Manual de Contratación de la Administradora de los Recursos del Sistema General de Seguridad Social en Salud (ADRES).
NOTAS DE VIGENCIA: - Resolución derogada por el artículo 7 de la Resolución 42133 de 2019, 'por medio de la cual se adopta el Manual de Contratación de la Administradora de los Recursos del Sistema General de Seguridad Social en Salud (ADRES), y se derogan las Resoluciones número 2453 de 2018 y 1468 de 2019', publicada en el Diario Oficial No. 51.169 de 16 de diciembre 2019. |
EL DIRECTOR GENERAL DE LA ADMINISTRADORA DE LOS RECURSOS DEL SISTEMA GENERAL DE LA SEGURIDAD SOCIAL EN SALUD (ADRES),
en ejercicio de las facultades legales previstas en el artículo 2.2.1.2.5.3 del Decreto número 1082 de 2015, y especialmente las previstas en el numeral 12, artículo 9o del Decreto número 1429 de 2016, el artículo 1o del Decreto número 169 de 2018, y
CONSIDERANDO:
Que de conformidad con lo estipulado en el artículo 2.2.1.2.5.3 del Decreto número 1082 de 2015, mediante Resolución número 005 de febrero 8 de 2017 la ADRES adoptó el Manual de Contratación de la Entidad, atendiendo los parámetros, principios y reglas establecidas por la Constitución Política, y las demás normas que regulan y reglamentan el ejercicio de la actividad contractual;
Que en dicho manual de contratación no se contemplaron los diferentes procedimientos, competencias, términos y responsables de cada una de las etapas y modalidades de selección del proceso de compra pública, por lo cual se hace necesario su actualización para incorporar y organizar metodológicamente el ejercicio de las actividades en las etapas precontractual, contractual y pos contractual, sus respectivos procedimientos, competencias y funciones;
Que en cumplimiento de lo establecido en el artículo cuarto de la Resolución número 005 de 2017, a través del presente acto administrativo se actualiza el Manual de Contratación de la ADRES, con el fin de que el proceso de contratación y sus respectivos procedimientos queden caracterizados conforme a las disposiciones del artículo 2.2.1.2.5.3 del Decreto número 1082 de 2015 y la del Circular Externa número 09 del 17 de enero de 2014 expedida por Colombia Compra Eficiente;
En mérito de lo expuesto, este Despacho
RESUELVE:
ARTÍCULO 1o. <Resolución derogada por el artículo 7 de la Resolución 42133 de 2019> Adoptar el Manual de Contratación de la Administradora de los Recursos del Sistema General de la Seguridad Social en Salud (ADRES) contenido en el anexo que hace parte integral de la presente resolución.
ARTÍCULO 2o. <Resolución derogada por el artículo 7 de la Resolución 42133 de 2019> La actividad contractual que realice la Administradora de los Recursos del Sistema General de la Seguridad Social (ADRES), se desarrollará de conformidad con las disposiciones legales vigentes que regulen la materia.
ARTÍCULO 3o. <Resolución derogada por el artículo 7 de la Resolución 42133 de 2019> El Manual Contratación será publicado en la intranet institucional y en la página web de la Administradora de los Recursos del Sistema General de la Seguridad Social en Salud (ADRES).
ARTÍCULO 4o. <Resolución derogada por el artículo 7 de la Resolución 42133 de 2019> Incorporar el Manual de Contratación a los documentos que harán parte del Sistema Integrado de Gestión Institucional de la Administradora de los Recursos del Sistema General de la Seguridad Social (ADRES).
ARTÍCULO 5o. <Resolución derogada por el artículo 7 de la Resolución 42133 de 2019> Cuando el Manual de Contracción deba ajustarse por razones de modificaciones normativas o por cambios en la distribución interna de competencias en la ADRES, la modificación respectiva se hará mediante acto administrativo suscrito por el Director General de la ADRES.
ARTÍCULO 6o. <Resolución derogada por el artículo 7 de la Resolución 42133 de 2019> Ordenar a la Dirección Administrativa y Financiera, realizar los trámites necesarios para la publicación de la presente resolución en el Diario Oficial.
ARTÍCULO 7o. La presente resolución rige a partir de la fecha de su expedición y deroga la Resolución número 005 del 8 de febrero de 2017.
Publíquese y cúmplase.
Dada en Bogotá, D. C., a 27 de junio de 2018.
El Director General de la Administradora de los Recursos del Sistema General de Seguridad Social en Salud (ADRES),
Carlos Mario Ramírez Ramírez.
MANUAL DE CONTRATACIÓN
ADMINISTRADORA DE LOS RECURSOS DEL SISTEMA GENERAL DE
SEGURIDAD SOCIAL EN SALUD
BOGOTÁ, 8 DE JUNIO DE 2018
TABLA DE CONTENIDO
INTRODUCCIÓN
ABREVIATURAS
CAPÍTULO I
GENERALIDADES
1.1 OBJETIVO
1.2 ALCANCE
1.3 TÉRMINOS Y DEFINICIONES
1.4 REFERENCIAS NORMATIVAS
1.5 DOCUMENTOS ASOCIADOS AL MANUAL
1.6 INFORMACIÓN Y BUENAS PRÁCTICAS DE LA GESTIÓN CONTRACTUAL
1.7 PRINCIPIOS DE LA CONTRATACIÓN PÚBLICA
1.8 PRESENTACIÓN DE LA ENTIDAD
1.8.1 . NATURALEZA JURÍDICA DE LA ENTIDAD Y SU UBICACIÓN EN LA ESTRUCTURA DEL ESTADO
1.8.2 . DELEGACION Y DESCONCENTRACIÓN DE LA ACTIVIDAD CONTRACTUAL DE LA ADRES
1.8.3. DEL COMITÉ ASESOR DE CONTRATACIÓN
CAPITULO II
DE LA GESTIÓN CONTRACTUAL
2.1 ETAPAS DE LA GESTIÓN CONTRACTUAL
2.2 DE LA ETAPA PRECONTRACTUAL
2.2.1 DEL PRINCIPIO DE PLANEACIÓN
2.2.2 ELABORAR Y ACTUALIZAR EL PLAN ANUAL DE ADQUISICIONES
2.2.3 MODALIDADES DE SELECCIÓN DE CONTRATISTAS
2.2.3.1. ASPECTOS COMUNES A TODOS LOS PROCESOS DE SELECCIÓN
2.2.3.1.1 AVISO DE CONVOCATORIO
2.2.3.1.2 CONVOCATORIA LIMITADA A MIPYME
2.2.3.1.3 PLIEGO DE CONDICIONES
2.2.3.2 MODALIDADES DE SELECCIÓN
2.2.3.2.1 LICITACIÓN PÚBLICA
2.2.3.2.2 SELECCIÓN ABREVIADA
2.2.3.2.3 CONCURSO DE MÉRITOS
2.2.3.2.4 CONTRATACIÓN DIRECTA
2.2.3.2.5 MÍNIMA CUANTÍA
2.2.3.3 OTRAS FORMAS DE CONTRATACIÓN: CONVENIOS, ACUERDOS DE COOPERACIÓN, MEMORANDOS DE ENTENDIMIENTO, ENTRE OTRAS
2.2.3.3.1 CONVENIOS DE COOPERACIÓN INTERNACIONAL
2.2.3.2.2 COMUNICACIÓN CON LOS OFERENTES
2.2.5 DE LAS BUENAS PRÁCTICAS EN LA ETAPA PRECONTRACTUAL - PLANEACIÓN
2.2.6 COMITÉ EVALUADOR
2.3 DE LA ETAPA CONTRACTUAL
2.3.1 EL CONTRATO
2.3.1.1 REQUISITOS DE PERFECCIONAMIENTO
2.3.1.2 REQUISITOS DE EJECUCIÓN
2.3.2 DESIGNACIÓN DE SUPERVISIÓN Y RESPONSABILIDADES IMPLICADAS EN SU EJERCICIO
2.3.2.1 DEBERES DE LOS SUPERVISORES DURANTE LA EJECUCIÓN CONTRACTUAL
2.3.3 MODIFICACIONES CONTRACTUALES
2.4 DE LA ETAPA POSTCONTRACTUAL
2.4.1 DE LA FASE POSTCONTRACTUAL EN LOS CONTRATOS DE EJECUCIÓN INSTANTANEA
2.4.2. DE LA FASE POSTCONTRACTUAL EN LOS CONTRATOS DE EJECUCIÓN SUCESIVA
2.4.2.1. DE LA LIQUIDACIÓN BILATERAL
2.4.2.2. DE LA LIQUIDACIÓN UNILATERAL
2.4.2.3. DE LA LIQUIDACIÓN JUDICIAL
2.4.3. DEBERES ESPECIALES DE LOS SUPERVISORES REFERENTES A LA LIQUIDACIÓN
2.4.4. BUENAS PRÁCTICAS EN LA LIQUIDACIÓN DEL CONTRATO
CAPÍTULO III
3.1. DISPOSICIONES SOBRE EL MANEJO DE LA INFORMACIÓN Y DOCUMENTOS DEL EXPEDIENTECONTRACTUAL
CAPÍTULO IV
4.1. APLICACIÓN DE LAS REGLAS DEL MODELO ESTÁNDAR DE CONTROL INTERNO
4.2. BUENAS PRÁCTICAS EN LA UTILIZACIÓN DE HERRAMIENTAS ELECTRÓNICAS PARA LA GESTIÓN CONTRACTUAL
4.3. MECANISMOS DE PARTICIPACIÓN DE LA CIUDADANÍA A TRAVÉS DE VEEDURÍAS ORGANIZADAS E INTERESADOS EN LOS PROCESOS DE CONTRATACIÓN
CAPÍTULO V
5.1. CONTRATACIÓN CON ORGANISMOS INTERNACIONALES
CAPÍTULO VI
DISPOSICIONES FINALES
6.1. ASPECTOS NO PREVISTOS EN EL PRESENTE MANUAL
6.2. VIGENCIA DEL MANUAL Y MECANISMOS DE REFORMA
ABREVIATURAS
ADRES: Administradora de los Recursos del Sistema General de Seguridad Social en Salud
CM: Concurso de Méritos
LP: Licitación Pública
RUP: Registro Único de Proponentes
SASI: Selección Abreviada por Subasta Inversa
SAMC: Selección Abreviada de Menor Cuantía
SMC: Selección de Mínima Cuantía
SMLMV: Salarios Mínimos Legales Mensuales Vigentes
SECOP: Sistema Electrónico para la Contratación Pública
CDP: Certificado de Disponibilidad Presupuestal
RP: Registro Presupuestal
AMP: Acuerdo Marco de Precios
TVEC: Tienda Virtual del Estado Colombiano
GIGC: Grupo Interno de Gestión de Contratación
PAA: Plan Anual de Adquisiciones
GGFI: Grupo de Gestión Financiera Interna
El presente Manual está dirigido a todos los funcionarios y contratistas, partícipes en los procesos de contratación estatal de la Administradora de los Recursos del Sistema General de Seguridad Social en Salud - ADRES, y tiene por objeto la adopción de una herramienta que unifique y facilite la aplicación adecuada de las normas y procedimientos de contratación estatal en la Entidad, demanera que se constituya en una guía al interior de la misma, con el fin de ejercer la función contractual dentro de los principios que la regulan: Transparencia, Responsabilidad, Economía, selección objetiva, igualdad, celeridad, publicidad, libre concurrencia, eficacia, eficiencia y buena fe, entre otros.
El presente manual recoge los principios, pautas y procedimientos que deben ser tenidos como guía y aplicados a todos los procesos contractuales que adelante la Administradora.
El propósito del presente Manual es entregar un instrumento ágil y sencillo que ilustre de manera clara el proceder de la Entidad en su actividad pre contractual, contractual y post contractual, así como dar a conocer a los partícipes del sistema de compras y contratación estatal la forma como debe operar la Gestión Contractual, constituyéndose en la herramienta que define los procedimientos para seleccionar a los proveedores.
Las directrices aquí establecidas tienen como objetivo dar pleno cumplimiento a los principios de la función pública previstos en la Constitución política y en la Ley.
Las materias no contempladas en este instrumento se entienden regidas por las normas aplicables a la materia y en caso de incompatibilidad entre las normas respecto de este manual se aplicarán las que sean de mayor jerarquía.
CAPÍTULO I
GENERALIDADES
1.1 OBJETIVO
Ofrecer un instrumento práctico para facilitar la gestión contractual al interior de la ADRES y servir de guía para conocimiento, información y consulta de todos los partícipes de la gestión contractual. Así como dar a conocer las actividades que deben llevarse a cabo en ejercicio de la función de vigilancia y control de los contratos celebrados al interior de la Entidad.
1.2 ALCANCE
El Manual de Contratación adoptado por la ADRES, deberá ser observado y acatado por todos los servidores públicos que presten sus servicios en las diferentes dependencias de la Entidad en el desarrollo de su actividad contractual y por los diferentes participes del sistema de compras públicas y en especial, para los proveedores, en cuanto les permite conocer en detalle cómo opera la estructura administrativa de la Entidad en relación con su gestión contractual.
1.3 TÉRMINOS Y DEFINICIONES
ACTO ADMINISTRATIVO QUE DEFINE EL PROCESO DE SELECCIÓN: Es la resolución por la cual la Entidad manifiesta su voluntad de adjudicar o declarar desierto un proceso de selección.
AUTONOMÍA DE LA VOLUNTAD CONTRACTUAL: Es la capacidad o facultad que tiene una Entidad, una persona jurídica o natural, para adquirir derechos y obligaciones.
ESTUDIO DE MERCADO: Es el análisis que debe realizar la Entidad previo a la contratación, en el cual se debe analizar la oferta y la demanda y hacer una comparación de estas para generar una idea sobre la viabilidad y los costos estimados del bien, obra o servicio.
GESTIÓN CONTRACTUAL: Es el conjunto de actividades de planeación, coordinación, organización, control, ejecución y supervisión de los Procesos de Contratación de una Entidad Estatal.
PARTICIPACIÓN CIUDADANA EN LA CONTRATACIÓN ESTATAL: La ciudadanía en general y las veedurías ciudadanas establecidas conforme la ley, pueden adelantar la vigilancia y el control en las etapas preparatoria, precontractual, contractual y post contractual del proceso de contratación. La Entidad realizara el proceso en línea a través de la plataforma del SECOP II y en el mismo aplicativo publicara y/o anexara la totalidad de la documentación soporte de los respectivos procesos.
ORDENADOR DEL GASTO: Es el funcionario público que tiene la facultad de representar a la Entidad en una relación contractual comprometiendo los recursos de la misma. Dicha función podrá ser delegada por el Director General mediante acto administrativo.
CERTIFICADO DE DISPONIBILIDAD PRESUPUESTAL (CDP). Documento que expide el Director Administrativo y Financiero de la Entidad contra el presupuesto de la Unidad de Gestión General, con el cual garantiza la existencia de apropiación presupuestal disponible y libre de afectación para la asunción de compromisos. Este documento afecta preliminarmente el presupuesto mientras se perfecciona el compromiso y se efectúa el correspondiente Registro Presupuestal.
ESTUDIOS Y DOCUMENTOS PREVIOS: Los estudios y documentos previos estarán conformados por los documentos definitivos que sirvan de soporte para la elaboración del proyecto de pliego de condiciones, de manera que los proponentes puedan valorar adecuadamente el alcance de lo requerido por la Entidad. Estarán a cargo del jefe de la Dirección y/o dependencia solicitante del bien, servicio u obra que se pretende contratar.
ESTUDIOS DEL SECTOR Y ESTUDIO DE MERCADO: Se encuentra a cargo del jefe de la Dirección y/o dependencia solicitante del bien, servicio u obra que se pretende contratar. Consiste en el análisis que debe realizar la Entidad previo a la contratación, en el cual se debe examinar la oferta y la demanda y hacer una comparación de estas para generar una idea sobre la viabilidad y los costos estimados del bien o servicio. El análisis del sector ofrece herramientas para establecer el contexto del Proceso de Contratación, identificar algunos de los Riesgos, determinar los requisitos habilitantes y la forma de evaluar las ofertas. El alcance del estudio de sector debe ser proporcionado al valor del Proceso de Contratación, la naturaleza del objeto a contratar, el tipo de contrato y a los Riesgos identificados para el Proceso de Contratación.
ESTIMACIÓN Y COBERTURA DE LOS RIESGOS: Consiste en la estructuración de un sistema de administración de Riesgos para reducir la exposición del Proceso de Contratación frente a los diferentes Riesgos que se pueden presentar. Se encuentra a cargo del jefe de la Dirección y/o dependencia solicitante del bien, servicio u obra que se pretende contratar, el cual debe elaborar la matriz que incluya todos los Riesgos identificados del Proceso de Contratación, estableciendo su clasificación, la probabilidad de ocurrencia estimada, su impacto, la parte que debe asumir el Riesgo, los tratamientos que se puedan realizar y las características del monitoreo más adecuado para administrarlo como lo indica Colombia Compra Eficiente.
REQUISITOS HABILITANTES: Es la implantación de una serie de condiciones mínimas que tienen que ser acreditadas por los licitantes. El hacerlo permite asegurar que por lo menos el participante cumple con lo mínimo que se requiere para acometer el contrato sin poner en riesgo a la entidad.
Estos requisitos no confieren puntos como ocurre con los factores de selección, sino que la entidad se limita a comprobar su cumplimiento por regla general con lo indicado en RUP respecto de (i) experiencia, (ii) capacidad financiera, (iii)capacidad jurídica, (iv) organización.
Estarán a cargo del jefe de la Dirección y/o dependencia solicitante del bien, servicio u obra que se pretende contratar, con el apoyo del Grupo Interno de Gestión de Contratación en el aspecto legal (requisitos habilitantes jurídicos).
DEFINICIÓN DE LOS CRITERIOS DE EVALUACIÓN DE PROPUESTAS: En el pliego se debe determinar los factores de escogencia para cada caso en particular, según la naturaleza, objeto, cuantía del contrato salvo para el caso de la adquisición y suministro de bienes y servicios de características técnica uniformes y de común utilización en donde el más bajo precio es el único factor de selección. Estarán a cargo del jefe de la Dirección y/o dependencia solicitante del bien, servicio u obra que se pretende contratar, con el apoyo del Grupo Interno de Gestión de Contratación en el aspecto legal.
DEPENDENCIA SOLICITANTE: Es la Dirección u Oficina de la Entidad que requiere la contratación de bienes o servicios.
MANUAL DE CONTRATACIÓN. Documento que establece y da a conocer a los partícipes del sistema de compras y contratación pública, los lineamientos que deben ser aplicados en desarrollo de la gestión contractual.
PROCESO DE SELECCIÓN: Hace referencia al proceso de selección objetiva conducente a la escogencia de una persona natural o jurídica, consorcio, unión temporal o promesa de sociedad futura, con el fin de celebrar un contrato.
Conforme con la legislación vigente, existen cinco (5) modalidades de selección de contratistas reguladas por la Ley 80 de 1993, Ley 1150 de 2007, Ley 1474 de 2011, las cuales se clasifican de la siguiente manera: Licitación Pública, Selección Abreviada, Concurso de Méritos, Contratación Directa y Contratación de Mínima Cuantía.
SECOP: Sistema Electrónico de Contratación Pública creado por el artículo 3o de la Ley 1150 de 2007, y consiste en un instrumento de apoyo a la gestión contractual de las entidades estatales, que permitirá la interacción de las entidades contratantes, los contratistas, la comunidad y los órganos de controla través de la articulación de los sistemas de información relacionados con la contratación pública que se encuentren a cargo del Gobierno Nacional.
SECOP II: es la nueva versión del SECOP (Sistema Electrónico de Contratación Pública) para pasar de la simple publicidad a una plataforma transaccional que permite a Compradores y Proveedores realizar el Proceso de Contratación en línea.
Desde su cuenta, las Entidades Estatales (Compradores) pueden crear y adjudicar Procesos de Contratación, registrar y hacer seguimiento a la ejecución contractual. Los Proveedores también pueden tener su propia cuenta, encontrar oportunidades de negocio, hacer seguimiento a los Procesos y enviar observaciones y Ofertas.
COLOMBIA COMPRA EFICIENTE: es una Entidad descentralizada de la rama ejecutiva del orden nacional, con personería jurídica, patrimonio propio y autonomía administrativa y financiera, adscrita al Departamento Nacional de Planeación (DNP) que es el rector del Sistema de Compra Pública de Colombia.
REGISTRO ÚNICO DE PROPONENTES - RUP: Es la certificación que contiene la información de quienes aspiran a celebrar contratos con las entidades estatales, obtenida mediante la verificación de los requisitos habilitantes y demás información relacionada y la clasificación que cada interesado realiza al momento de su inscripción, renovación y actualización, aportando la documentación que se exige y que es objeto de verificación documental por parte de la Cámara de Comercio respectiva.
EVALUACIÓN DE LAS OFERTAS: Verificación de orden jurídico, financiero, técnico y económico que realiza el Comité Asesor para la Evaluación de Propuestas a las ofertas que se radiquen en virtud de un proceso de selección.
GARANTÍAS: Instrumento otorgado por los oferentes o por los contratistas de una entidad estatal contratante, a favor de esta o de terceros, con el objeto de garantizar la cobertura de los riesgos a que se encuentra expuesta la Administración.
INFORME DE EVALUACIÓN: Documento en el que se consigna el resultado de la comparación de las propuestas recibidas con ocasión de los procesos de selección adelantados por la Entidad.
PLIEGO DE CONDICIONES. Es el documento que contiene los requisitos objetivos de participación, reglas de evaluación, condiciones de costo y calidad, cronograma, aspectos a regular.
El pliego de condiciones se realizará a través de la plataforma SECOP II
PROPONENTE U OFERENTE: Persona natural o jurídica, nacional o extranjera, en consorcio, unión temporal o promesa de sociedad futura que participa en un proceso de selección de contratista para una entidad pública y que aspire a celebrar contratos con las entidades estatales.
1.4 REFERENCIAS NORMATIVAS
| CLASE | NÚMERO | TÍTULO | AÑO EXPEDICIÓN |
| Carta Magna | Constitución Política de Colombia | 1991 | |
| Ley | 80 | Estatuto General de Contratación Pública | 1993 |
| Ley | 489 | Por la cual se dictan normas sobre la organización y funcionamiento de las entidades del orden nacional, se expiden disposiciones, principios y reglas generales para el ejercicio de las atribuciones previstas en los numerales 15 y 16 del artículo 189 de la Constitución Política | 1998 |
| Ley | 734 | Código Único Disciplinario | 2002 |
| Ley | 816 | Por medio de la cual se apoya a la Industria Nacional a través de la contratación pública | 2003 |
| Ley | 1150 | Por medio de la cual se introducen medidas para la eficiencia y la transparencia en la Ley 80 de 1993 y se dictan otras disposiciones generales sobre la contratación con recursos públicos. | 2007 |
| Ley | 1474 | Por el cual se dictan normas orientadas a fortalecer los mecanismos de prevención, investigación y sanción de actos de corrupción y la efectividad del control de la gestión pública. | 2011 |
| Decreto | 1082 | Por medio del cual se expide el Decreto Único Reglamentario del Sector Administrativo de Planeación Nacional | 2015 |
| Ley | 1437 | Por el cual se expide el Código de Procedimiento Administrativo y de lo Contencioso Administrativo | 2011 |
| Decreto Ley | 4170 | Por el cual se crea la Agencia Nacional de Contratación Pública - Colombia Compra Eficiente -, se determinan sus objetivos y estructura | 2011 |
| Decreto Ley | 19 | Por el cual se dictan normas para suprimir o reformar regulaciones, procedimientos y trámites innecesarios existentes en la Administración Pública | 2012 |
| Decreto | 53 | Por el que se corrigen unos yerros en el Decreto Legislativo 19 de 2012. | 2012 |
| Todos los manuales. | |||
| Manuales y guias emitidos por Colombia Compra Eficiente | |||
| Decreto | 1429 | Por el cual se modifica la estructura de la ADRES y se dictan otras disposiciones | 2016 |
1.5 DOCUMENTOS ASOCIADOS AL MANUAL
Forman parte del presente manual de contratación los procedimientos, modelos y formatos adoptados por la entidad en el Manual Operativo de Gestión de Contratación, en el marco de su Modelo Integrado de Planeación y Gestión, documento que se encuentra publicado en la página web de la ADRES. Para consulta de los funcionarios e interesados en los procesos de contratación, el mencionado documento se encuentra en el siguiente enlace: httns://www.adres.oov.co/Transnarencia/Manuales-t%C3%A9cnicos
En cada uno de los procedimientos adoptados por la entidad se determinan los pasos a seguir, documentos, actividades y responsables por modalidad de selección, así como, documentos, normatividad aplicable, formatos y otros aspectos en las etapas precontractual, contractual y post contractual.
Así las cosas, en el enlace citado, como parte del Manual Operativo de Gestión de Contratación anteriormente se encuentran los siguientes procedimientos:
- Procedimiento Elaboración y Publicación Plan Anual de Adquisiciones.
- Procedimiento de licitación publica
- Procedimiento Selección Abreviada - Menor Cuantía
- Procedimiento Selección Abreviada - Subasta Inversa
- Procedimiento Selección Abreviada - Acuerdo Marco de Precios
- Procedimiento Concurso de Méritos
- Procedimiento Mínima Cuantía
- Procedimiento Contratación Directa
- Procedimiento Supervisión de contratos
- Procedimiento de Modificaciones Contractuales
- Procedimiento Sancionatorio.
- Procedimiento de Liquidaciones
Adicionalmente, los siguientes documentos técnicos se asocian al presente manual:
- Norma Técnica Colombiana para la Gestión Pública NTCGP 1000:2009 Numeral 8.4 "Control de los procesos, productos y servicios suministrados externamente”
- Manual para determinar y verificar los requisitos habilitantes en los Procesos de Contratación expedido por la Agencia Nacional para la Contratación Pública - Colombia Compra Eficiente
- Buenas Prácticas de Transparencia en la Gestión Contractual (PNUD) Manual Técnico del Modelo Estándar de Control Interno para el Estado Colombiano MECI
1.6 INFORMACIÓN Y BUENAS PRÁCTICAS DE LA GESTIÓN CONTRACTUAL
Dentro de las buenas prácticas que adelanta la Administradora para la Gestión contractual, se encuentran las siguientes:
- Existencia de un Comité de Contratación como instancia asesora del Ordenador del Gasto.
- Existencia de procesos y procedimientos que señalan el flujograma de actividades propias de la contratación los cuales hacen parte integral del presente Manual.
- Utilización de medios electrónicos como la plataforma del SECOP II para la comunicación entre la Entidad, personas interesadas y proveedores en la contratación y como mecanismo de participación ciudadana en la gestión contractual de la ADRES.
- Simplificación de trámites en la Gestión Contractual.
- Identificación del mapa de riesgos de la Gestión Contractual.
1.7 PRINCIPIOS DE LA CONTRATACIÓN PÚBLICA
Las actuaciones de quienes intervengan en la contratación estatal se desarrollarán con arreglo a los principios previstos en la Constitución Política de Colombia, Ley 80 de 1993, Ley 489 de 1998, Ley 1150 de 2007, Ley 1437 de 2011, Ley 1474 de 2011, Decreto 1082 de 2015, Decreto Ley 019 de 2012, los lineamientos generales del Ente rector en contratación pública Colombia Compra Eficiente y las demás disposiciones vigentes.
Particularmente, se tendrán en cuenta los siguientes principios en la contratación estatal al interior de la ADRES: Transparencia, Planeación, Economía, Responsabilidad, Selección Objetiva, Publicidad, Debido Proceso, Supremacía de lo sustancial sobre lo formal.
- PRINCIPIO DE TRANSPARENCIA: Este principio garantiza la publicidad y contradicción de los informes y actuaciones surgidos dentro del proceso contractual, así como la libre concurrencia e igualdad de oportunidades para quienes intervengan en él.
- PRINCIPIO DE PLANEACIÓN: Este principio tiene como finalidad lograr los objetivos institucionales de la contratación, esto es, armonizar y articular los requerimientos técnicos del proyecto a desarrollar, con miras a satisfacer las necesidades de la Entidad.
Los contratos se deben celebrar de manera oportuna, y sólo aquéllos adecuados a los fines de la Entidad, al presupuesto, al plan anual de inversiones y al plan anual de adquisiciones.
Prever y definir los riesgos del contrato y asignarlos al momento de celebrarlo. Desarrollar la actividad de contratación de forma particular para cada caso, teniendo en cuenta el objeto preciso y las características propias de cada necesidad de la ADRES. Propender por el estudio y elaboración de los documentos precontractuales y contractuales en función de las necesidades de la entidad para cado caso en particular.
- PRINCIPIO DE ECONOMÍA: Se materializa en la austeridad de tiempo, medios y gastos en la ejecución de los procesos contractuales. Este principio hace referencia a que las normas de procedimiento sean utilizadas para agilizar las decisiones, y las etapas sean las estrictamente necesarias para asegurar la selección objetiva; que los procedimientos se adelanten en el menor tiempo y con la menor cantidad de gastos de quienes intervengan en ellos y que no se exija sino los documentos necesarios. Es decir que toda la actividad contractual se realice con celeridad y eficacia, agilizando los trámites y optimizando los recursos de la Entidad. Este principio también se traduce en el fortalecimiento de la planeación de los procesos contractuales de la ADRES.
- PRINCIPIO DE RESPONSABILIDAD: Los servidores públicos están obligados a buscar el cumplimiento de los fines de la contratación y a vigilar la correcta ejecución de los contratos. Así mismo, el numeral 3 del artículo 26 de la Ley 80 de 1993 consagra que las entidades y los servidores públicos responderán cuando hubieren abierto procesos de selección sin haber elaborado previamente los pliegos de condiciones, o cuando los elaboren en forma incompleta, ambigua o confusa, que conduzca a interpretaciones de carácter subjetivo.
Los servidores públicos y contratistas de la ADRES tienen el deber de buscar el cumplimiento de los fines de la contratación y velar por su correcta y oportuna ejecución. Este principio somete disciplinaria, penal y fiscalmente, a todos los que intervienen en la actividad contractual para asumir las consecuencias de un eventual incumplimiento de las obligaciones a su cargo.
- PRINCIPIO DE SELECCIÓN OBJETIVA: Es una obligación de las Entidades Públicas, respecto de todos los procesos y procedimientos contractuales, la escogencia de los contratistas de forma objetiva, esto es, que en ningún caso la selección del contratista pueda ser subjetiva u obedecer a criterios diferentes a los estrictamente reglados. Pretende garantizar condiciones imparciales en donde prime el interés general sobre el particular para garantizar la selección del ofrecimiento más favorable a la entidad.
- PRINCIPIO DE PUBLICIDAD: Conforme al cual los participantes y en general, la sociedad tiene la posibilidad de conocer todos los documentos de los procesos que se están adelantando en la Entidad. En virtud de este principio la entidad debe realizar todos los procesos de contratación en línea a través de la plataforma del SECOP II, es decir desde su cuenta, las ADRES creará y adjudicará Procesos de Contratación, registrará, contestará observaciones, publicará documentos anexos y hará seguimiento a la ejecución contractual. Así mismo, los Proveedores, entes de control y ciudadanía en general por medio del SECOP II podrán tener conocimiento total de los procesos, hacer seguimiento a los mismos y enviar observaciones y Ofertas.
- PRINCIPIO DEL DEBIDO PROCESO: La Entidad garantizará que toda actuación administrativa vinculada con la actividad contractual dé cumplimiento al debido proceso, que incluye la posibilidad de conocer y controvertir las decisiones de la administración, así como las demás prerrogativas derivadas del alcance constitucional de esta garantía.
- SUPREMACÍA DE LO SUSTANCIAL SOBRE LO FORMAL: En todo proceso de selección de contratistas primará lo sustancial sobre lo formal. En consecuencia, no podrá rechazarse una propuesta por la ausencia de requisitos o la falta de documentos que verifiquen las condiciones del proponente o soporten el contenido de la oferta y que no constituyan los factores de escogencia establecidos por la Entidad en el pliego de condiciones.
Es importante anotar que, para efectos de determinar el alcance o la forma de materializar un principio, debe considerarse adicionalmente, la jurisprudencia en la materia, y especialmente los precedentes judiciales aplicables, así como las orientaciones y directrices de la Agencia Nacional para la Contratación Pública - Colombia Compra Eficiente.
1.8. PRESENTACIÓN DE LA ENTIDAD
1.8.1 NATURALEZA JURÍDICA DE LA ENTIDAD Y SU UBICACIÓN EN LA ESTRUCTURA DEL ESTADO
La Ley 1753 de 2015, en su artículo 66 establece que, con el fin de garantizar el adecuado flujo y los respectivos controles de los recursos del Sistema General de Seguridad Social en Salud, se crea una entidad de naturaleza especial del nivel descentralizado del orden nacional asimilada a una empresa industrial y comercial del Estado que se denominará Administradora de los Recursos del Sistema General de Seguridad Social en Salud (SGSSS) - ADRES. La Entidad hace parte del SGSSS y está adscrita al Ministerio de Salud y Protección Social (MSPS), con personería jurídica, autonomía administrativa y financiera y patrimonio independiente.
La Entidad tiene como objeto administrar los recursos que hacen parte del Fondo de Solidaridad y Garantías (Fosyga), los del Fondo de Salvamento y Garantías para el Sector Salud (FONSAET), los que financien el aseguramiento en salud, los copagos por concepto de prestaciones no incluidas en el Plan de Beneficios en Salud con cargo a la UPC del Régimen Contributivo, los recursos que se recauden como consecuencia de las gestiones que realiza la Unidad Administrativa Especial de Gestión Pensional y Contribuciones Parafiscales de la Protección Social (UGPP); los cuales confluirán en la Entidad. En ningún caso, la Entidad asumirá las funciones asignadas a las Entidades Promotoras de Salud.
Por su parte, el artículo 67 de la Ley en mención, definió los recursos que serán administrados por la Entidad, así como, la destinación de los mismos, y ratificó que los recursos a que hace referencia el artículo señalado, harán unidad de caja excepto los recursos de propiedad de las entidades territoriales, los cuales conservarán su destinación específica y se manejarán en contabilidad separada dentro del fondo y precisa que en la estructuración del presupuesto de gastos de la entidad, se dará prioridad al componente de aseguramiento en salud de la población del país.
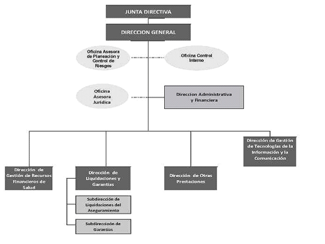
Conforme al Decreto 1429 de 2016, la Entidad está organizada como se presenta a continuación:

De conformidad con numeral 2 del artículo 9o del Decreto 1429 de 2016, compete al Director General de la ADRES ejercer la representación legal de la entidad, ordenar el gasto y Suscribir convenios y contratos conformidad con Estatuto de Contratación.
Ahora bien, por mandato expreso del artículo 12 de la Ley 80 de 1993, que permite a los jefes y los representantes legales de las Entidades Estatales, delegar total o parcialmente la competencia para celebrar contratos y desconcentrar la realización de licitaciones en los servidores públicos que desempeñen cargos del nivel directivo o ejecutivo o en sus equivalentes, la suscripción de los contratos en LA ADRES se hará por los funcionarios delegados en los estrictos términos de la delegación de ordenación del gasto, bien por la naturaleza o por la cuantía del contrato a suscribir, ordenada mediante Acto Administrativo proferido por el Director General de la ADRES. Sus competencias y ámbito de ordenación serán los establecidos en la Resolución de delegación o desconcentración respectiva, lo anterior en concordancia con el artículo 9o de la Ley 489 de 1998.
A su turno, el ordenador del gasto delega en el supervisor o interventor del contrato las funciones relacionadas con el control, el seguimiento y la verificación del cumplimiento de los contratos conforme a sus competencias y atribuciones.
1.8.1 DELEGACION Y DESCONCENTRACIÓN DE LA ACTIVIDAD CONTRACTUAL DE LA ADRES
De conformidad con la estructura de la ADRES, la actividad contractual podrá ser delegada en las dependencias y funcionarios que determine el Director General de la Entidad mediante Acto Administrativo.
En concordancia con lo anterior y en virtud con lo establecido en el artículo 19 del Decreto 1429 de 2016, La Dirección Administrativa y Financiera de la ADRES, como líder del proceso de adquisición de bienes y servicios en materia contractual le fueron atribuidas las siguientes funciones:
Artículo 19. FUNCIONES DE LA DIRECCIÓN ADMINISTRATIVA Y FINANCIERA
(...)
2.Dirigir la ejecución de los programas y actividades relacionadas con los asuntos, financieros, contables, gestión del talento humano, contratación pública, servicios administrativos, gestión documental, correspondencia y notificaciones de la Entidad.
(...)
"16. Ejecutar y supervisar los procedimientos de adquisición, almacenamiento, custodia, mantenimiento y distribución de los bienes y servicios necesarios para el buen funcionamiento de la Entidad.
17. Dirigir, elaborar y realizar el seguimiento a la ejecución de los planes de contratación y de adquisición de bienes y servicios, así como elaborar los contratos y su correspondiente liquidación de manera articulada con los instrumentos de planeación y presupuesto"
(...)
20. Hacer seguimiento a la ejecución del Plan Anual de Adquisiciones, informando sus resultados para el ajuste o toma de acciones requeridas.
(...)
26. Las demás que se le asignen y que correspondan a la naturaleza de la dependencia.
Los Grupos internos de Trabajo de la Dirección Administrativa y Financiera que participan apoyan el proceso contractual de la ADRES son los siguientes:
El Grupo Interno de Gestión de Contratación de la Dirección Administrativa y Financiera, tendrá a cargo las funciones establecidas en el artículo 6o de la Resolución 534 de 2017, entre las cuales enunciamos las siguientes:
1. Coordinar lo relacionado con la planeación, formulación, consolidación y ejecución del Plan Anual de Adquisiciones de bines y servicios en conjunto con las dependencias ejecutoras.
2. Realizar las actividades tendientes a la selección de contratistas, para la adquisición de bienes y servicios por parte de la ADRES en las modalidades reguladas por la ley con base en las solicitudes y necesidades de las diferentes dependencias (...).
3. Coordinar de manera conjunta con las dependencias de la ADRES, la estructuración de los estudios previos, pliego de condiciones y demás documentación previa a la contratación (...).
4. Verificar que los procesos de selección de contratistas sometidos a su trámite cumplan con los requisitos disposiciones y legales sobre la materia.
5. Elaborar los proyectos de actos administrativos que se requieran en los procesos precontractuales a su cargo en cualquiera de sus etapas (...)
6. Realizar la verificación jurídica de los requisitos y documentos habitantes de los oferentes (...)
7. Consolidar los informes de verificación jurídica, financiera y técnica de los requisitos y documentos a habilitantes y de evaluación y calificación técnica y económica (...).
8. Someter a consideración del comité asesor de contratación los estudios previos y los proyectos de pliegos de condiciones, los informes de verificación jurídica, técnica y financiera y de evaluación y calificación técnica y económica, efectuados en el desarrollo de los procesos de selección de contratistas su cargo, siempre que los mismos superen 1000 Salarios Mínimos Legales Mensuales Vigentes -SMLMV.
9. Proyectar las resoluciones para resolver los recursos que interpongan contra actos administrativos proferidos dentro los procesos de selección (...).
10. Elaborar los contratos, adiciones, modificaciones, prórrogas, sesiones y suspensiones de estos
(...).
11. Verificar que la documentación e información remitida por las áreas, para el adelantar la contratación de conformidad con lo establecido en el Manual de Contratación, cumpla con los requisitos y disposiciones legales sobre la materia.
(...)
A través de la Resolución No. 002 del 4 de enero de 2018, se les asignan a los funcionarios del Grupo de Gestión Financiera Interna de la ADRES funciones financieras, presupuestales y contables relacionadas con la gestión contractual de la entidad, entre otras se destacan las siguientes:
- Autorizar las órdenes de pago.
- Recibir de las direcciones autorizar la solicitud de Certificado De Disponibilidad Presupuestal.
- Verificar las apropiaciones disponibles para cada rubro presupuestal antes de dar inicio a la cadena presupuestal.
- Expedir los Certificados De Disponibilidad Presupuestal los cuales garantizan la existencia de apropiación presupuestal disponible y libre de afectación para la asunción de compromisos con cargo al presupuesto en la respectiva vigencia fiscal.
- Anular o reducir Certificado Disponibilidad Presupuestal.
- Registrar presupuestalmente el compromiso, obligación, orden de pago y las modificaciones que se relacionen con el manejo presupuestal de los recursos administrados por la unidad de Gestión general, previo cumplimiento de los requisitos para ello.
- Realizar la programación y solicitud de PAC para atender los pagos de la entidad.
verificar el registro efectivo de la cuenta por pagar con el fin de atender las solicitudes de pago recibidas para realizar el control y giro de las obligaciones.
1.8.3 DEL COMITÉ ASESOR DE CONTRATACIÓN
El Comité Asesor de Contratación, es un órgano que funciona como una instancia asesora del ordenador del gasto para consultar definir orientar y decir los lineamientos que regirán la actividad contractual de la entidad tendiente a lograr sus objetivos misionales, así como, al cumplimiento de las disposiciones en aspectos de orden jurídico, económico, financiero, ambiental, técnico, de riesgos y demás asociados.
El Comité Asesor de Contratación de la ADRES se fue creado a través de la resolución 235 del 27 de septiembre de 2017 y apoya de manera específica los asuntos relacionados con la contratación (durante las etapas precontractual, contractual y post contractual), cuya cuantía sea igual o superior a mil (1000) Salarios Mínimos Mensuales Legales Vigentes SMLMV.
El comité tiene a su cargo entre otras las siguientes funciones:
1. Asesorar el Ordenador del Gasto en relación con la actividad contractual de la ADRES (...).
2. Recomendar al Ordenador del Gasto la conveniencia o no de adelantar una contratación con base en los estudios y demás documentos que presente la dependencia con iniciativa de gasto.
3. Revisar los documentos de los procesos contractuales con el fin de verificar que los mismos guarden en correspondencia con los cometidos constitucionales y legales de la ADRES, se ajusten a las necesidades de la Entidad, y estén debidamente soportados.
4. Formular las observaciones a que haya lugar respecto a la documentación e información de los tramites contractuales de su conocimiento.
5. Conocer, analizar y formular observaciones que estimen pertinentes en relación con los informes jurídicos, técnicos y financieros de verificación de requisitos habilitantes, de calificación y/o evaluación de propuestas procesos de contratación (...).
6. Velar por la objetividad en la selección de los contratistas conforme a lo establecido en el Estatuto de Contratación de la Administración Pública y Manual de Contratación de la Entidad (...).
7. Examinar y analizar las solicitudes y justificaciones de modificaciones, adiciones o prorroga, cesiones, terminaciones anticipadas de contratos, cuyo trámite haya sido objeto de conocimiento del comité previo concepto del supervisor o interventor del contrato.
(...)
En el marco del Modelo Integrado de Gestión, las áreas técnicas que solicitan la contratación, deben ser especialmente diligentes en exponer al Comité, además de todas las condiciones propias del negocio jurídico solicitado, las implicaciones o impactos que conlleva la contratación en cuestión, señalando los resultados que se espera obtener y la incidencia de los mismos en el logro de los cometidos y metas institucionales.
CAPITULO II
DE LA GESTIÓN CONTRACTUAL
2.1 ETAPAS DE LA GESTIÓN CONTRACTUAL

El proceso de adquisición de bienes y servicios tiene tres (3) etapas claramente definidas, que se surten en un orden lógico y secuencial. La primera de ellas corresponde a la etapa precontractual, en la que se enmarcan todas aquellas gestiones y actividades necesarias para la correcta planeación, identificación de necesidades, análisis y estudios previos y de sector necesarios para su debida y completa definición. En esta misma etapa se encuentran todas las gestiones y trámites administrativos necesarios para lograr el fin propuesto, entendido como el contrato estatal, a través del cual se materializa la colaboración de los particulares o de las mismas entidades en la satisfacción del interés general.
La segunda etapa denominada etapa contractual, que está delimitada por el plazo de ejecución contractual y que se resume en el conjunto de actividades desarrolladas tanto por el contratista como por la Entidad tendientes a lograr el cumplimiento de las estipulaciones contractuales de cara a lograr la satisfacción de las necesidades previamente definidas.
Como última etapa se concibe el periodo post contractual o etapa de liquidación en la cual las partes, Entidad y contratista, cuando se trate de contratos con plazo de ejecución diferido o cuando sean de ejecución instantánea y en estos se estipule la liquidación, tendrán un término en el cual podrán acordar los ajustes, las revisiones, los reconocimientos y transacciones a que hubiere lugar con el fin de poner fin a las diferencias que con ocasión del contrato surjan.
2.2 DE LA ETAPA PRECONTRACTUAL
2.2.1 DEL PRINCIPIO DE PLANEACIÓN
Toda la gestión contractual de la ADRES parte de un ejercicio obligatorio de planeación que pretende identificar la necesidad, la oportunidad, la pertinencia de la contratación y buscar el cumplimiento de los propósitos, objetivos, metas y prioridades de la Entidad. Este principio consiste en que cada una de las etapas del proceso de adquisición de bienes y servicios está enmarcada en factores de eficiencia dados por la calidad, la entrega oportuna de la información y la realización de cada etapa conforme los cronogramas o plazos previstos para su realización. De otro lado, pretende evitar que la selección de un contratista, la suscripción de un contrato, su ejecución y liquidación, sea producto de la improvisación.
La actividad de planeación parte por identificar, programar y ejecutar las actividades programadas en el Plan Anual de Adquisiciones - PAA, el cual se convierte en uno de los medios en los que se refleja el ejercicio de planeación, necesario para cada contratación.
A su vez, en el artículo 30 de la Ley 80 de 1993 y en la subsección 1 de la sección 2 del Capítulo 1 del Título 1 de la Parte 2 "Planeación" - "Estructura y documentos del Proceso de Contratación", del Decreto 1082 de 2015, se establece que previo a la apertura de un proceso de selección o de la suscripción del contrato, según la modalidad utilizada, la dependencia del DAPRE que requiera el bien, servicio u obra, elaborará el insumo técnico o estudio previo cuando corresponda de acuerdo a las necesidades que tenga la dependencia. Ésta deberá establecer el objeto, el alcance y el tipo de contratación según los criterios establecidos. Adicionalmente, se deberá establecer el monto, el horizonte y la forma de pago del contrato a celebrar, así como los riesgos y los controles que se deben implementar durante la ejecución del contrato. Todo lo anterior quedará incluido en los insumos técnicos o estudios previos que presenten las dependencias al Area de Contratos para su evaluación.
De conformidad con el artículo 30 de la Ley 80 de 1993 y en la Subsección 1 de la Sección 2 del Capítulo 1 del Título 1 de la Parte 2 "Planeación" - "Estructura y documentos del Proceso de Contratación" del Decreto 1082 de 2015, previo a la apertura de un proceso de selección o de la suscripción del contrato, según la modalidad utilizada, la dependencia y/o dirección de la ADRES que requiera el bien, servicio u obra elaborará un estudio previo el cual deberá contener de acuerdo a la modalidad de selección, la descripción de la necesidad que pretende satisfacer, el objeto a contratar con sus especificaciones, el estudio de mercado y análisis del sector, el valor estimado del contrato y la justificación del mismo, el análisis de Riesgo y la forma de mitigarlo, y los controles que se deben implementar durante la ejecución del contrato.
Las dependencias entregaran el estudio previo con los respectivos soportes a la Dirección Administrativa y Financiera- Grupo Interno de Gestión de contratación GIGC para su revisión y evaluación. Así mismo, cuando haya lugar, las áreas requirentes de la contratación deberán acompañar los estudios previos de las autorizaciones, permisos y licencias requeridas para la ejecución del respectivo contrato, así:
| CONTRATO | DESCRIPCION |
| De prestación de servicios Artículo 2.8.4.4.5 Decreto 1068 de 2015. | Aplica para la contratación de toda clase de servicios, sean estos prestados por personas naturales o jurídicas, cuando: - No existe personal o no es suficiente o requiere especialización: la certificación hará constar que: a) de acuerdo con los manuales específicos, no existe personal que pueda desarrollar la actividad para la cual se requiere contratar la prestación del servicio; b) el desarrollo de la actividad requiere un grado de especialización que implica la contratación del servicio o; c) aun existiendo personal en la planta, éste no sea suficiente. - Se pretenda contratar varias personas con el mismo objeto o cuando ya exista un contrato celebrado y se decida adelantar otro u otros con un objeto análogo: la certificación hará constar que se autoriza expresamente la contratación, de conformidad con la sustentación sobre las especiales características y necesidades técnicas de las contrataciones a realizar. Nota: El competente para expedir estas certificaciones es el funcionario designado por el Coordinador del Grupo de Gestión de Talento Humano de la Dirección Administrativa y Financiera y se emite por solicitud de la dependencia requirente de la contratación. |
| CONTRATO | DESCRIPCION |
| Para seminarios, talleres o actividades de capacitación - Artículo 2.8.4.6.2. Decreto 1068 de 2015. | Aplica para la contratación de seminarios, talleres o actividades de capacitación que incluyan alojamiento o alimentación y que sea necesario desarrollar con la presencia de funcionarios de la Entidad. El competente para expedirla es el Director General, previa sustentación del director o Jefe de dependencia que requiere la contratación, en la que debe especificar de manera clara y precisa las características de los asistentes y las razones que justifican la contratación. |
| Contratos con objetos o temas relacionados con comunicaciones | En cumplimiento de la Directiva Presidencial No. 7 de 2011, el Director General solicitará el aval de la Alta Consejería para las Comunicaciones de la Presidencia de la República, respecto de los términos de las campañas publicitarias que se pretendan adelantar y demás material objeto de publicación o emisión en medios masivos de comunicación, junto con los costos asociados a tales actividades. |
Otro de los aspectos que se deben analizar y desarrollar en los estudios previos es la tipificación, estimación y asignación de RIESGOS que puedan afectar tanto el éxito del proceso de contratación, la ecuación económica del contrato, o el incumplimiento de las estipulaciones contractuales; en desarrollo de este análisis, se deberán identificar las eventuales situaciones que potencialmente puedan afectar tanto el proceso contractual, como el normal desarrollo del contrato.
Para un buen entendimiento de los riesgos y de la manera cómo deben ser analizados, en cada proceso contractual, es preciso analizar el Documento Conpes 3714 de 2011 el cual puede ser consultado en el siguiente link https://www.colombiacompra.gov.co/sites/default/files/normativas/conpes3714.pdf
A su turno, es necesario revisar el Manual para la Identificación y cobertura del Riesgo en el proceso de contratación expedido por Colombia Compra Eficiente previsto en el siguiente link, httn://www.colomhiacomnra.gov.co/sites/ccepublic/files/ccecirculares/70131710circular8manejoderiesg os.pdf, así como la matriz elaborada por la misma entidad (En dónde se incluyen todos los riesgos identificados en el proceso de contratación, la clasificación, probabilidad de ocurrencia estimada, su impacto, la parte que debe asumir los riesgos, los tratamientos que se puedan implementar, y las características del monitoreo más adecuado para administrarlo) la cual puede ser consultada y descargada en el link https://www.colombiacompra.gov.co/sites/default/files/manuales/cce manual riesgo web.pdf
Para lograr una correcta definición de los riesgos de la contratación desde la etapa de planeación, es importante que las áreas requirentes de los bienes, obras y servicios determinen si efectivamente la contratación pueda estar inmersa en alguna de las hipótesis que platea la matriz de Colombia Compra Eficiente a fin de evitar, como lo establece el documento Conpes 3714 sobre riesgo previsible, que "Se incluyen aleatoriamente riesgos con el supuesto objetivo de cumplir con lo dispuesto en el artículo 4o de la Ley 1150 de 2007, desconociendo la realidad contractual específica que puede llevar a concluir que no existen riesgos previsibles en algunos contratos."
De tal manera que se deberá partir por analizar la realidad específica de cada contratación, el plazo de ejecución, sus condiciones de ejecución, y verificar a su vez el manual para la identificación y cobertura del riesgo de Colombia Compra Eficiente a fin de contextualizar el análisis e informarse sobre los mismos.
Si bien, el artículo 4o de la Ley 1150 de 2007 establece que los riesgos deben establecerse en los pliegos de condiciones, lo cual se traduce en que su análisis es obligatorio en los procesos deconvocatoria abierta es preciso indicar que en aquellos casos en los que la contratación directa implique algún grado de complejidad, dado su alcance, cuantía o demás aspectos, las direcciones y/o dependencias requirentes de la contratación deberán verificar y desarrollar dicho análisis con el fin de prever y determinar las situaciones que podrían afectar la ejecución contractual.
Con la identificación anticipada de los riesgos de la contratación lo que se pretende básicamente es conocer cuáles serían las potenciales situaciones que, de acuerdo a cada contratación, podrían afectar su normal desarrollo y en tal sentido, identificar no sólo a quien corresponde asumirlo, sino el tratamiento y las medidas de prevención o mitigación de los mismos.
2.2.2 ELABORAR Y ACTUALIZAR EL PLAN ANUAL DE ADQUISICIONES
El Plan Anual de Adquisiciones es el instrumento de planeación de la actividad de compras y contratación pública que facilita a la Entidad identificar, registrar, programar y divulgar las necesidades de bienes y servicios y diseñar estrategias de contratación basadas en agregación de la demanda que permitan incrementar la eficiencia del proceso de contratación. Este instrumento es el mismo plan general de compras, plan de adquisición de bienes y servicios (PABS) o cualquier otra denominación que tenga.
El Decreto 1082 de 2015 en su artículo 2.2.1.1.1.4.1., establece las condiciones que deben tener en cuenta las entidades para la elaboración del Plan Anual de Adquisiciones, así mismo, Colombia Compra Eficiente cuenta con una guía para elaborar el Plan Anual de Adquisiciones la cual puede ser consultada y descargada en el link: https://www.colombiacompra.gov.co/sites/default/files/manuales/manualpaa.pdf
El Plan Anual de Adquisiciones debe ser publicado en el formato establecido por Colombia Compra Eficiente en el Sistema Electrónico para la Contratación Pública -SECOP II y en la página web de la ADRES a más tardar el 31 de enero de cada año, según lo establecido en el artículo 74 de la Ley 1474 de 2011.
Para la elaboración del Plan Anual de Adquisiciones, Las Direcciones y Dependencias de la ADRES de acuerdo a los lineamientos de Colombia Compra Eficiente deben diligenciar todos las secciones del Formato Plan Anual de Adquisiciones del SECOP II, ingresando las necesidades establecidas en la planeación institucional (Plan de Acción Anual), conforme al presupuesto anual de adquisiciones, los valores aprobados por la Junta Directiva en el Anteproyecto de Presupuesto, tipo de recurso con cargo a los cuales se pagará el bien, obra o servicio, la fecha aproximada de inicio del proceso de selección.
La Dirección Administrativa y Financiera a través de la Coordinación del Grupo Interno de Gestión de Contratación - GIGC consolidará el Plan Anual de Adquisiciones con el apoyo del Grupo de Gestión Financiera Interna y la Oficina Asesora de Planeación y Control de Riesgos. Así mismo, el GIGC realizará las modificaciones solicitadas por las Direcciones o dependencias de la ADRES al Plan Anual de Adquisiciones en ejecución previo Vo. Bo. De la Dirección Administrativa y Financiera. (ver procedimiento elaboración y publicación Plan Anual de Adquisiciones).
La gestión contractual en la ADRES se realiza conforme a lo preceptuado en la Constitución Política y en la normatividad contractual vigente (Ley 80 de 1993, Ley 1150 de 2007 y sus Decretos Reglamentarios), inicia con la solicitud de contratación que realiza la dependencia solicitante al ordenador del gasto, previa visto bueno del Director General cuando éste haya delegado la ordenación del gasto, adjuntando los documentos soportes. La Dirección Administrativa y Financiera, de conformidad con el artículo 2o de la Ley 1150 de 2007 y el Decreto 1082 de 2015 y dependiendo del objeto a contratar iniciará el respectivo proceso de selección, a través de alguna de las siguientes modalidades de selección de contratistas:
2.2.3. MODALIDADES DE SELECCIÒN DE CONTRATISTAS

Cada procedimiento de selección debe ajustarse a lo señalado en la Ley 80 de 1993, Ley 1150 de 2007, la Ley 1474 de 2011 y el Decreto 1082 de 2015, dependiendo del contrato y atendiendo las reglas puntuales para cada uno de ellos. Los procedimientos adoptados por la ADRES para cada una de las modalidades de selección hacen parte integral del presente manual y pueden ser consultados en la página web de la Entidad.
En todas las modalidades de selección se debe dar estricta aplicación a los principios que rigen la contratación estatal, a los postulados que rigen la función administrativa y a las normas que regulan la conducta de los servidores públicos, además de las reglas de interpretación, los principios generales del derecho y los particulares del derecho administrativo.
2.2.3.1 ASPECTOS COMUNES A TODOS LOS PROCESOS DE SELECCIÓN
2.2.3.1.1 AVISO DE CONVOCATORIA
Es el documento mediante el cual se materializa el cumplimiento del principio de transparencia en la contratación estatal, en tanto responde a la información general a los interesados de la intención de contratación que tiene la ADRES. El documento debe cumplir con las siguientes condiciones, previstas en el Artículo 2.2.1.1.2.1.2. del Decreto 1082 de 2015.
1. El nombre y dirección de la Entidad Estatal.
2. La dirección, el correo electrónico y el teléfono en donde la Entidad Estatal atenderá a los interesados en el Proceso de Contratación, y la dirección y el correo electrónico en donde los proponentes deben presentar los documentos en desarrollo del Proceso de Contratación.
3. El objeto del contrato a celebrar, identificando las cantidades a adquirir.
4. La modalidad de selección del contratista.
5. El plazo estimado del contrato.
6. La fecha límite en la cual los interesados deben presentar su oferta y el lugar y forma de presentación de la misma.
7. El valor estimado del contrato y la manifestación expresa de que la Entidad Estatal cuenta con la disponibilidad presupuestal.
8. Mención de si la contratación está cobijada por un Acuerdo Comercial.
9. Mención de si la convocatoria es susceptible de ser limitada a Mipyme.
10. Enumeración y breve descripción de las condiciones para participar en el Proceso de Contratación.
11. Indicar si en el Proceso de Contratación hay lugar a precalificación.
12. El Cronograma.
13. La forma como los interesados pueden consultar los Documentos del Proceso.
Nota: En los Procesos de Contratación adelantados bajo las modalidades de selección de mínima cuantía y contratación directa, no es necesaria la expedición y publicación del aviso de convocatoria en el SECOP II.
2.2.3.1.2 CONVOCATORIA LIMITADA A MIPYME
De conformidad con lo señalado en el Artículo 2.2.1.2.4.2.1. del Decreto 1082 de 2015, podrá limitarse un proceso de selección (con excepción de la Contratación Directa y del Proceso de Mínima Cuantía) a las Mipyme nacionales con mínimo un (1) año de existencia, cuando se presenten las siguientes condiciones:
a. Valor del proceso inferior a US$125.000. Tasa de Cambio definida por el Ministerio de Comercio, Industria y Turismo (2 años de vigencia).
b. Cuando la Entidad reciba mínimo 3 manifestaciones de Mipymes para que se limite la convocatoria. Hasta 1 día antes de la apertura del proceso.
2.2.3.1.3 PLIEGO DE CONDICIONES
Es el documento a través del cual la entidad establece todos los aspectos que regirán el proceso de selección y el futuro contrato resultante del mismo para satisfacer las necesidades de la Entidad de manera objetiva. Aplica para todas las modalidades con excepción del proceso de mínima cuantía y contratación directa.
El proyecto de pliego de condiciones al igual que el pliego de condiciones definitivo deberá contener como mínimo la información señalada en el artículo 2.2.1.1.2.1.3. del Decreto 1082 de 2015.
En este documento la ADRES consignará el objeto a contratar, las obligaciones de las partes, el monto del presupuesto asignado por la Entidad para la contratación, los requisitos de carácter jurídico, técnico, financiero y criterios de calificación de las propuestas, así como los demás aspectos que, de conformidad con el tipo de contratación sean pertinentes, y que los participantes (personas naturales o jurídicas, consorcios, uniones temporales y demás formas asociativas permitidas por la Ley) deban acreditar, junto con la preparación y presentación de las propuestas en el respectivo proceso.
En el pliego de condiciones se deben establecer reglas objetivas, justas, claras y completas, que permitan la confección de ofrecimientos de la misma índole, que no induzcan a error a los proponentes y que aseguren una escogencia objetiva y eviten declarar desierto el proceso. El desconocimiento de estas reglas hace incurrir en responsabilidad a los servidores públicos que intervengan en la elaboración de los mismos.
2.2.3.2 MODALIDADES DE SELECCIÓN
2.2.3.2.1 LICITACIÓN PÚBLICA
De conformidad con lo previsto en el numeral 1 del artículo 2o de la Ley 1150 de 2007, la licitación pública es el procedimiento de selección del contratista al que, por regla general, debe acudir la administración pública. Quiere decir lo anterior que los demás procesos de selección se aplicarán de manera excepcional.
En ese sentido, el procedimiento de licitación Pública iniciará con la solicitud por parte del área que requiere el bien, obra o servicio junto con los documentos soportes y estudios previos a los que se refieren los artículos 2.2.1.1.1.6.1 y 2.2.1.1.2.1.1 del Decreto 1082 de 2015.
Una vez recibidos los anteriores documentos en la Dirección Administrativa y Financiera el Grupo Interno de Gestión de Contratación dará inicio al proceso mediante la publicación en línea del proyecto de pliego de condiciones a través de la plataforma SECOP II. (Remitirse al procedimiento de Licitación Pública, el cual se encuentra en el Manual Operativo de Gestión de Contratación).
El proceso tiene una duración aproximada de tres (3) meses, contados a partir de la apertura del mismo con el pre pliego de condiciones electrónico en la plataforma SECOP II.
2.2.3.2.2 SELECCIÓN ABREVIADA
La selección abreviada es la modalidad de selección prevista para los casos en los que, por las características del objeto a contratar, las circunstancias de las contratación, la cuantía o la destinación del bien, obra o servicio, se puedan adelantar procesos simplificados para garantizar la eficiencia de la gestión contractual.
El artículo 2o numeral 2 de la Ley 1150 de 2007 determina los eventos en los cuales se aplicará el procedimiento de selección abreviada, de los cuales se tomarán para el presente manual los que con mayor frecuencia se utilizan en la entidad:
a) La adquisición y el suministro de bienes y servicios de características técnicas uniformes y de común utilización por parte de las entidades, caso en el cual debe hacerse uso de los procedimientos de subasta inversa o de instrumentos de compra por catálogo derivados de la celebración de acuerdos marco de precios.
El proceso para la adquisición de estos bienes se llevará a cabo de acuerdo con las reglas contenidas en los artículos 2.2.1.2.1.2.2 a 2.2.1.2.1.2.6 del Decreto 1082 de 2015, en caso de que la entidad determine seguir el proceso de subasta inversa. Es de precisar que el único factor de selección es el menor precio ofrecido en subasta inversa. Todos los demás requisitos y condiciones son habilitantes, de manera que no se asigna puntaje. (Remitirse al procedimiento de Selección Abreviada - Subasta Inversa, el cual se encuentra en el Manual Operativo de Gestión de Contratación).
Por otra parte, de conformidad con lo establecido en los artículos 2.2.1.2.1.2.7 a 2.2.1.2.1.2.10 del Decreto 1082 de 2015, la Entidad está en la obligación de adquirir los Bienes y Servicios de Características Técnicas Uniformes y de Común Utilización a través de los Acuerdo Marco de Precios.
Para ello deberá verificarse durante la etapa de planeación, en la Tienda Virtual del Estado Colombiano - TVEC ingresando a la Página Web de la Agencia Nacional para la Contratación Pública Colombia Compra Eficiente - CCE los Acuerdos Marcos de Precios que se encuentren vigentes. (Remitirse al procedimiento de Selección Abreviada - Acuerdo Marco de Precios, el cual se encuentra en el Manual Operativo de Gestión de Contratación
b) Selección Abreviada - Menor cuantía, la cual se estimará conforme a lo establecido en el literal
b) del numeral 2 del artículo 2o de la Ley 1150 de 2007 y se tramitará conforme al procedimiento establecido en el artículo 2.2.1.2.1.2.20 del Decreto 1082 de 2015.
También se tramitará a través de la modalidad de selección abreviada por menor cuantía los siguientes procesos:
c) La contratación para la prestación de servicios de salud, se tramitará a través del procedimiento de selección abreviada por menor cuantía, de acuerdo con lo señalado por el artículo 2.2.1.2.1.2.21 del Decreto 1082 de 2015.
d) La contratación cuyo proceso de licitación pública haya sido declarado desierto, se adelantará a través del procedimiento de selección abreviada por menor cuantía, de acuerdo con lo señalado por el artículo 2.2.1.2.1.2.22 del Decreto 1082 de 2015, en cuyo caso la entidad deberá expedir el acto de apertura del proceso de contratación dentro de los cuatro (4) meses siguientes a la declaración de desierta del proceso inicial.
e) La enajenación de bienes del Estado, diferentes a los que señala la Ley 226 de 1995, el Decreto Ley 254 de 2000 y la Ley 1105 de 2006, la cual se tramitará conforme a lo establecido por los artículos 2.2.1.2.2.1.1. y siguientes del Decreto 1082 de 2015.
El proceso de Menor Cuantía iniciará con la solicitud por parte del área que requiere el bien, obra o servicio junto con los documentos soportes y estudios previos a los que se refieren los artículos 2.2.1.1.1.6.1 y 2.2.1.1.2.1.1 del Decreto 1082 de 2015.
Una vez recibidos los anteriores documentos en la Dirección Administrativa y Financiera el Grupo Interno de Gestión de Contratación dará inicio al proceso mediante la publicación en línea del proyecto de pliego de condiciones a través de la plataforma SECOP II. (Remitirse al procedimiento Selección Abreviada - Menor Cuantía, el cual se encuentra en el Manual Operativo de Gestión de Contratación).
2.2.3.2.3. CONCURSO DE MÉRITOS
El concurso de méritos es la modalidad de selección prevista en la Ley 1150 de 2007 para la selección de los servicios de consultoría definidos en el literal 2 del artículo 32 de la Ley 80 de 1993.
El procedimiento para llevar a cabo la selección de consultores se encuentra descrito en los artículos 2.2.1.2.1.3.1 a 2.2.1.2.1.3.7. del Decreto 1082 de 2015 y, en el caso de proyectos de arquitectura, en el Decreto 2326 de 1995.
En este tipo de modalidad contractual no se valora el precio y la adjudicación del proceso se otorg a partir de la calificación de la calidad de la propuesta técnica.
El concurso de méritos puede realizarse en dos modalidades: abierto o precalificado. En la etapa de planeación del concurso de méritos, la Entidad puede hacer una precalificación de los oferentes cuando dada la complejidad de la consultoría lo considere pertinente.
El proceso tiene una duración aproximada de dos (2) meses y quince (15) días para concurso de méritos abierto y cuatro (4) meses para concurso de méritos precalificado, contados a partir de la apertura y publicación del Proyecto de Pliego de Condiciones electrónico a través de la plataforma del SECOP II.
El proceso de concurso de méritos iniciará con la solicitud por parte del área que requiere de prestación de servicios de consultoría acompañada de los documentos soportes y estudios previos a los que se refieren los artículos 2.2.1.1.1.6.1 y 2.2.1.1.2.1.1 del Decreto 1082 de 2015.
Una vez recibidos los anteriores documentos en la Dirección Administrativa y Financiera el Grupo Interno de Gestión de Contratación dará inicio al proceso mediante la publicación en línea del proyecto de pliego de condiciones a través de la plataforma SECOP II. (Remitirse al procedimiento Concurso de Méritos, el cual se encuentra en el Manual Operativo de Gestión de Contratación).
2.2.3.2.4 CONTRATACIÓN DIRECTA
El proceso de contratación directa procede en los casos expresamente determinados en el numeral 4 del artículo 2o de la Ley 1150 de 2007, de los cuales se citarán los más comúnmente utilizados por la entidad:
a. Urgencia manifiesta, la cual se declara cuando ocurren las circunstancias previstas en el artículo 42 de la Ley 80 de 1993.
b. Contratos interadministrativos, los cuales se celebrarán entre entidades de naturaleza pública siempre que la obligación derivada del mismo tenga relación directa con el objeto de la entidad ejecutora.
c. Los contratos para el desarrollo de actividades científicas y tecnológicas.
d. Cuando no exista pluralidad de oferentes en el mercado, lo cual ocurre cuando exista una sola persona que puede proveer el bien o el servicio por ser el titular de los derechos de propiedad industrial o de los derechos de autor o por ser el proveedor exclusivo en el territorio nacional, de lo cual deberá quedar constancia en los estudios previos, de acuerdo con el artículo 2.2.1.2.1.4.8 del Decreto 1082 de 2015.
e. Los contratos de prestación de servicios profesionales y de apoyo a la gestión de la entidad.
f. El arrendamiento o adquisición de inmuebles, para lo cual deberán tenerse en cuenta las reglas previstas en el artículo 2.2.1.2.1.4.10 y 2.2.1.2.1.4.11 del Decreto 1082 de 2015.
De acuerdo con la Circular Conjunta No. 014 de 2011 de la Procuraduría General de la Nación, la Contraloría General de la República y la Auditoría General de la República, los estudios deben profundizar en los siguientes aspectos:
- Verificar la imposibilidad o inconveniencia técnica, jurídica o económica de acudir a la convocatoria pública, en los términos previstos en la ley y los decretos reglamentarios, para contratar.
- Analizar las ventajas o beneficios institucionales o colectivos derivados de la aplicación de esta modalidad, frente a los que se obtendrían con una convocatoria pública.
- Corroborar y dejar evidencia de la idoneidad del contratista, bien sea un particular u otra entidad pública, para dar cumplimiento satisfactorio al objeto del contrato. Esta idoneidad se concreta en la capacidad jurídica, técnica, de experiencia y financiera, verificada por la entidad contratante frente al alcance jurídico, técnico y económico de las obligaciones que se pactarán.
- Los riesgos derivados de la ejecución del contrato, su estimación y distribución, así como las medidas para mitigar su impacto o prevenir su ocurrencia.
- La necesidad de contar con una garantía única, los amparos, vigencia y cuantía de éstos, fijados en los términos de la normatividad vigente.
- Determinación del estudio de mercado o de precios, para establecer razonable y objetivamente el valor del futuro contrato, exhibiendo todas las variables que lo afectan y que permiten verificar que dicho valor se encuentra dentro de los rangos del mercado, es decir, resulta apropiado en el mercado existente para el bien o servicio.
Los estudios previos también deberán ocuparse de puntualizar las condiciones del contrato, tales como plazo, obligaciones principales y accesorias, mecanismos de solución de conflictos, perfil del supervisor o interventor del contrato o de la instancia que ejercerá el control y seguimiento, entre otras.
En la contratación directa será obligatoria la exigencia de garantías, que serán exigidas según lo determine el estudio previo correspondiente atendiendo a la naturaleza y cuantía del contrato respectivo; para este tipo de contratación no se exigirá Registro Único de Proponentes.
En los eventos de contratación directa, salvo las excepciones expresas, la Dirección Administrativa y Financiera debe expedir un acto administrativo de justificación en los términos del artículo 2.2.1.2.1.4.1 del Decreto 1082 de 2015. Este requisito no es requerido en: i) los contratos con organismos internacionales, en el caso que la Entidad opte por someterse al reglamento de tales entidades, ii) en los contratos de prestación de servicios profesionales y de apoyo a la gestión, y iii) en los convenios de cooperación o de asociación, considerando que no son estrictamente modalidades contractuales directas sino negocios jurídicos de naturaleza diferente.
Para los contratos de prestación de servicios y de apoyo a la gestión, o para la ejecución de trabajos artísticos que solo pueden encomendarse a determinadas personas naturales, se debe tener en cuenta:
Se encuentran regulados en el literal h) del numeral 4 del artículo 2o de la Ley 1150 de 2007 y el Artículo 2.2.1.2.1.4.9 del Decreto 1082 de 2015.
La Dirección y/o dependencia requirente de la contratación debe aportar los estudios previos y documentos soportes incluyendo la constancia idoneidad del contratista, para que sea aprobada la contratación por el Director General. La responsabilidad de establecer la idoneidad y experiencia de cada contratista, por el conocimiento técnico de cada contratación, es de la dependencia solicitante.
Adicionalmente, toda persona natural que pretenda suscribir un contrato de prestación de servicios profesionales y de apoyo a la gestión deberá haber diligenciado su hoja de vida en el aplicativo SIGEP, con las condiciones establecidas por el sistema y la Entidad deberá haber validado dicha información.
La tarjeta profesional, matrícula o licencia correspondiente, según el caso, no excluye la presentación de los certificados, diplomas, grados o títulos otorgados por las instituciones correspondientes.
La idoneidad debe ser evaluada a partir de los siguientes conceptos:
1. Experiencia profesional. De conformidad con lo establecido por parte del artículo 229 del Decreto-Ley 0019 de 2012, la experiencia profesional de las diferentes profesiones acreditadas por el Ministerio de Educación Nacional se computará a partir de la terminación y aprobación del pensum académico de educación superior, para lo cual deberá acreditar dicho aspecto.
Se exceptúan de esta condición las profesiones relacionadas con el sistema de seguridad social en salud en las cuales la experiencia profesional se computará a partir de la inscripción o registro profesional.
2. Experiencia relacionada. Es la adquirida en el ejercicio de empleos, contratos o actividades que tengan funciones u obligaciones similares a las requeridas en el objeto u obligaciones a contratar.
Para acreditar la experiencia relacionada se deben tener en cuenta las siguientes situaciones:
a. Cuando la persona que se pretende contratar ha tenido vinculaciones laborales, debe anexar certificación expedida por el empleador en la que se indique entre otros, nombre o razón social de la entidad o empresa, NIT, cargo desempeñado, tiempo de servicio, funciones desempeñadas o en su defecto anexar copia del manual de funciones o documento equivalente.
b. Cuando la persona que se pretende contratar ha suscrito contratos de prestación de servicios, debe anexar certificación expedida por el contratante en la que se indique, entre otros, el nombre o razón social de la entidad o empresa, NIT, No. de contrato, objeto, duración y las obligaciones y productos cuando del objeto del contrato no se pueda determinar las condiciones específicas de experiencia en concordancia con el objeto a contratar.
c. Cuando no es posible anexar la certificación señalada en el literal anterior, es viable presentar copia de los contratos de prestación de servicios con su respectiva acta de liquidación.
d. En caso de que el futuro contratista haya ejercido su profesión o actividad en forma independiente, puede presentar una declaración firmada, clara, concreta y precisa en la que indique el tipo de actividades ejercidas y el tiempo durante el cual las realizó.
En todo caso los profesionales deben acreditar los requisitos para el ejercicio de su profesión de acuerdo con las normas que regulen la respectiva disciplina.
Por otra parte, cuando la Entidad requiera celebrar Contratos de prestación de servicios profesionales y de apoyo a la gestión con extranjeros, la Dirección Administrativa y Financiera a solicitud de la dependencia solicitante, deberá realizar la verificación de los requisitos para acreditar estudios y experiencia, el visado y exigencias de conformidad con la normatividad vigente y presentarlos a la Dirección General para la aprobación de la Contratación.
Para tales efectos, la Dirección Administrativa y Financiera, enviará comunicación al Ministerio de Relaciones Exteriores de Colombia, en la cual se informe sobre la intención de la Entidad de vincular, a través de contrato de prestación de servicios, a un extranjero señalando sus datos de identificación y las especificidades del contrato a suscribir, tales como objeto, valor, plazo y obligaciones.
En todo caso, se señalará que el futuro contrato está supeditado al cumplimiento de los requisitos legales para contratar en Colombia por parte del extranjero, así como de las demás disposiciones vigentes sobre la materia. La comunicación deberá contar con el Visto Bueno del Director General de la Entidad.
El proceso de contratación directa iniciará con la solicitud por parte del área que requiere del bien o servicio a contratar acompañada de los documentos soportes y estudios previos. Una vez recibidos los anteriores documentos en la Dirección Administrativa y Financiera el Grupo Interno de Gestión de Contratación dará inicio al proceso mediante la publicación en línea de los estudios previos a través de la plataforma SECOP II. (Remitirse al procedimiento Contratación Directa, el cual se encuentra en el Manual Operativo de Gestión de Contratación).
2.2.3.2.5 MÍNIMA CUANTÍA
Esta modalidad de selección se encuentra contemplada en la ley 1474 de 2011 para los casos de adquisición de bienes, servicios y obras cuyo valor no exceda del 10% de la menor cuantía.
Se deberá utilizar el procedimiento previsto en el artículo 94 de la Ley 1474 de 2011 y en los artículos 2.2.1.2.1.5.1., 2.2.1.2.1.5.2 y 2.2.1.2.1.5.4 del Decreto 1082 de 2015.
El estudio previo para este proceso debe contener como mínimo los requisitos exigidos en la Subsección 5 de la Sección 1 del Capítulo 2 del Decreto 1082 de 2015. Este proceso no requiere de pliego de condiciones sino de invitación pública y no se exigirá el Registro Único de Proponentes - RUP. Tampoco aplica la Ley 816 de 2003 - Industria Nacional, ni el artículo 12 de la Ley 1150 de 2007 - Mipymes.
El proceso de mínima cuantía tiene una duración aproximada de quince (15) días hábiles, contados a partir de la apertura de mismo a través de la plataforma del SECOP II (Remitirse al procedimiento de Mínima Cuantía, el cual se encuentra en el Manual Operativo de Gestión de Contratación).
2.2.3.3 OTRAS FORMAS DE CONTRATACIÓN: CONVENIOS, ACUERDOS DE COOPERACIÓN, MEMORANDOS DE ENTENDIMIENTO, ENTRE OTRAS.
2.2.3.3.1 CONVENIOS DE COOPERACIÓN INTERNACIONAL
El Artículo 20 de la Ley 1150 de 2007 y artículo 2.2.1.2.4.4.1. del Decreto 1082 de 2015, contemplan la posibilidad de suscribir convenios de cooperación con organismos internacionales, financiados en su totalidad o en sumas iguales o superiores al cincuenta por ciento (50%) con fondos de los organismos de cooperación, asistencia o ayudas internacionales, los cuales pueden someterse a los reglamentos de tales entidades incluidos los recursos de aporte de fuente nacional o sus equivalentes vinculados a estas operaciones en los acuerdos celebrados, o sus reglamentos, según el caso.
En caso contrario, los contratos o convenios que se celebren en su totalidad o en sumas iguales o superiores al cincuenta por ciento (50%) con recursos de origen nacional se someterán al Decreto 1082 de 2015.
Es importante aclarar que ambos casos la dependencia solicitante del Convenio, deberá tener en cuenta las siguientes consideraciones:
a) Los convenios deben estar incluidos en el Plan Anual de Adquisiciones.
b) La solicitud contractual, además de los requisitos mínimos previstos en este Manual de Contratación para adelantar cualquier proceso contractual, deberá contener:
- Propuesta del organismo internacional o proyecto programado para ejecutar.
- Cuadro de Presupuesto del convenio desagregado de acuerdo con los aportes de cada una de las partes y la manera como se ejecutarán los recursos.
- Documentos del organismo internacional relativos a su existencia y representación legal, certificaciones de experiencia para acreditar idoneidad, certificación bancaria de apertura de cuenta para el manejo exclusivo de los recursos del convenio, la cual debe generar rendimientos financieros.
Las entidades estatales no podrán celebrar contratos o convenios para la administración o gerencia de recursos propios o de aquellos que les asignen los presupuestos públicos con organismos de cooperación, asistencia o ayuda internacional.
2.2.3.2.2 CONVENIOS Y CONTRATOS INTERADMINISTRATIVOS
La ADRES podrá celebrar contratos o convenios con entidades territoriales o cualquier otra entidad estatal, cuando sea necesario para el cumplimiento de sus funciones.
Los Convenios Interadministrativos son los que suscriben las entidades públicas entre sí en ejercicio de lo señalado en el artículo 95 de la Ley 489 de 1998, cuya finalidad es cooperar mutuamente en el cumplimiento de funciones administrativas o de prestar conjuntamente servicios que se hallen a su cargo.
Estas contrataciones deberán igualmente dar cumplimiento a las previsiones del presente Manual de Contratación en cuanto a los requisitos de planeación de la contratación y los documentos de la etapa precontractual que acompañan los demás procesos contractuales.
Para su celebración, deberán tenerse en cuenta además lo siguiente:
a) Los convenios deben estar incluidos en el Plan Anual de Adquisiciones.
b) La solicitud contractual, además de los requisitos mínimos previstos en este Manual de Contratación para adelantar cualquier proceso contractual, deberá contener:
1. Cuadro de Presupuesto del convenio desagregado de acuerdo a los aportes de cada una de las partes y la manera como se ejecutarán los recursos.
2. Documentos relativos a la existencia y representación legal de la entidad pública o entidad territorial con quien se suscribirá el convenio.
2.2.3.2.3 CONVENIOS/ CONTRATOS DE ASOCIACIÓN.
En ejercicio del procedimiento especial de carácter excepcional derivado del Artículo 355 de la Constitución Política de Colombia y del Artículo 96 de la Ley 489 de 1998, que se encuentra reglamentado en el Decreto No. 092 del 23 de enero de 2017, La ADRES podrá asociarse con entidades privadas sin ánimo de lucro y de reconocida idoneidad y experiencia, siempre y cuando se cumplan las condiciones previstas en la normativa vigente y en la "Guía para la contratación con entidades privadas sin ánimo de lucro y de reconocida idoneidad”,expedida por la Agencia Nacional de Contratación Pública "Colombia Compra Eficiente".
La normativa vigente efectúa la diferenciación de los requisitos exigidos para la celebración de contratos de asociación en el marco del artículo 355 de la Constitución Nacional y de los exigidos para los convenios de asociación que se celebren en el marco del artículo 96 de la Ley 489 de 1998.
2.2.3.2.4 CONTRATOS CON ENTIDADES SIN ÁNIMO DE LUCRO EN LOS TÉRMINOS DEL ARTÍCULO 355 DE LA CONSTITUCIÓN POLÍTICA.
Para la celebración de los contratos con Entidades Sin Ánimo De Lucro en los términos del artículo 355 de la Constitución Política, que se encuentran regulados en los artículos 2o, 3o, 4o, 9o, 10 y 11 del Decreto 092 de 2017, se debe tener en cuenta lo siguiente:
- Que el objeto del contrato corresponda directamente a programas y actividades de interés público previstos en el Plan Nacional de Desarrollo, lo cual debe ser claro y expreso en el correspondiente estudio previo.
- Que el contrato no implique una relación conmutativa, es decir que en los términos del artículo 1498 del Código Civil genere obligaciones de dar o hacer a cada una de las partes, o sea para adquirir bienes, obras o servicios, en la cual exista contraprestación para la Entidad, ni instrucciones precisas dadas por La ADRES al Asociado para cumplir con el objeto del Contrato.
- Que no exista en el mercado otra oferta para los bienes, obras o servicios requeridos para la estrategia y política del plan de desarrollo objeto de la contratación, diferente a la presentada por la(s) entidad(es) sin ánimo de lucro, o que, si existe, represente la optimización de los recursos públicos, en atención a los principios de eficiencia, economía y eficacia, así como del manejo de los riesgos del proceso de contratación.
- Que dicho programa o actividad de interés público busque exclusivamente la promoción de derechos de personas en situación de "debilidad manifiesta o indefensión, los derechos de las minorías, el derecho a la educación, el derecho a la paz, las manifestaciones artísticas, culturales, deportivas y de promoción de la diversidad étnica colombiana”.
- Adelantar proceso competitivo en los términos del artículo 4o del Decreto 092 de 2017 la Guia expedida por la Agencia Nacional de Contratación Pública "Colombia Compra Eficiente" cuando en la etapa de planeación, se identifique que el programa o actividad de interés público que se requiere es ofrecido por más de una Entidad pública. No obstante, deben tenerse en cuenta las excepciones previstas en el párrafo final del artículo 4o y en el primer párrafo del artículo 5o ídem.
2.2.3.2.5 CONVENIOS DE ASOCIACIÓN EN LOS TÉRMINOS DEL ARTÍCULO 96 DE LA LEY 489.
En virtud de lo establecido en el artículo 96 de la Ley 489 de 1998 la Entidad podrá celebrar convenios de asociación con Entidades sin ánimo de lucro de reconocida idoneidad para desarrollar conjuntamente actividades relacionadas con las funciones de la Entidad, aplicando lo reglamentado en el artículo 5o, 6o, 7o y 8o del Decreto 092 de 2017, así como la regulación general prevista en los artículos 3o, 4o y 10 ídem y los lineamientos contenidos en la "Guía para la Contratación con Entidades Privadas Sin Ánimo De Lucro y De Reconocida Idoneidad" expedida por la Agencia Nacional de Contratación Pública "Colombia Compra Eficiente".
2.2.3.2.6 EXIGENCIAS ADICIONALES PARA LA CELEBRACIÓN DE CONTRATOS O DE CONVENIOS CON ENTIDADES SIN ÁNIMO DE LUCRO.
1. El requisito de reconocida idoneidad y experiencia de la Entidad Sin Ánimo de Lucro (ESAL) debe ajustarse a lo establecido en el artículo 3o del Decreto 092 de 2017, y su determinación por parte de la Entidad debe atender los lineamientos impartidos en la "Guía para la Contratación con Entidades Privadas sin Ánimo de Lucro y de reconocida idoneidad" exped ida por la Agencia Nacional de Contratación Pública "Colombia Compra Eficiente".
2. Se encuentran excluidos de este régimen, los contratos que impliquen una contraprestación directa a favor de La ADRES y que por lo tanto podrían celebrarse con personas naturales o jurídicas privadas con ánimo de lucro, de acuerdo con las normas sobre contratación vigentes.
3. Estas contrataciones deberán igualmente dar cumplimiento a las previsiones del presente Manual de Contratación en cuanto a los requisitos de planeación de la contratación y los documentos de la etapa precontractual que acompañan los demás procesos contractuales y en especial deberán cumplir con lo señalado en la mencionada Guía expedida y publicada por Colombia Compra Eficiente, para adelantar el proceso de contratación en las etapas de planeación, selección, contratación, ejecución y liquidación bien sea competitivo o no, según lo ordenado por la normativa vigente.
4. Para la celebración de este tipo de convenios y/o contratos, deberán tenerse en cuenta además los siguientes requisitos:
a) Los convenios/contratos deben estar incluidos en el Plan Anual de Adquisiciones.
b) Las Entidades Sin Ánimo de Lucro deben estar registradas como proveedores en el SECOP II si se va a adelantar la contratación en los términos del artículo 355 de la Constitución Nacional.
c) No se requerirá la inscripción de las Entidades Sin Ánimo de Lucro en el Registro Único de Proponentes (RUP).
d) Para la suscripción de los respectivos convenios/contratos, debe contarse con el Documento de autorización previa y expresa del Representante Legal de la Entidad. Se debe tener en cuenta que esta función es indelegable de acuerdo a lo ordenado en la parte final del artículo 2o del Decreto 092 de 2017.
e) En el proceso de contratación correspondiente, deben acreditarse todos los documentos del proceso, señalados en la Guía para la Contratación con Entidades Privadas sin Ánimo de Lucro y de reconocida idoneidad" expedida por la Agencia Nacional de Contratación Pública "Colombia Compra Eficiente".
f) Cuando exista más de una Entidad sin ánimo de lucro de reconocida idoneidad, debe surtirse el proceso competitivo previsto en el Decreto 092 de 2017 y tener en cuenta cada una de las fases señaladas en el capítulo V de la "Guía para la contratación con entidades privadas sin ánimo de lucro y de reconocida idoneidad".
g) Para adelantar el proceso de contratación con la Entidad Sin Ánimo de Lucro bien sea competitivo o no, deben surtirse las etapas de planeación, selección, contratación, ejecución y liquidación, documentando cada una de estas etapas y teniendo en cuenta los lineamientos impartidos, en la Guía expedida por Colombia Compra Eficiente en su capítulo V.
h) Los convenios/contratos deberán constar por escrito y se sujetarán a los requisitos y formalidades que exige la Ley para la contratación entre los particulares, sin perjuicio de que puedan incluirse las cláusulas exorbitantes previstas por la Ley 80 de 1993.
i) Con la solicitud de contratación, además de los requisitos mínimos previstos en este Manual de Contratación para adelantar cualquier proceso contractual y de los requisitos específicos señalados en la normativa vigente y en la Guía expedida por Colombia Compra Eficiente, deberán aportarse los siguientes documentos:
i. Cuadro de Presupuesto del convenio debidamente desagregado y detallado de acuerdo a los aportes de cada una de las partes y la manera como se ejecutarán los recursos.
ii. Cronograma de ejecución de las actividades.
iii. Documentos relativos a la existencia y representación legal de la persona jurídica sin ánimo de lucro con quien se suscribirá el convenio.
iv. Documentos que acrediten la determinación de la reconocida idoneidad de la Entidad Sin ánimo de Lucro en los aspectos y lineamientos señalados en el capítulo IV de la "Guía para la contratación con entidades privadas sin ánimo de lucro y de reconocida idoneidad" expedida y publicada por la Agencia Nacional de Contratación Pública "Colombia Compra Eficiente"
2.2.4 COMUNICACIÓN CON LOS OFERENTES
Con el fin de garantizar los principios de la contratación pública, como la selección objetiva, transparencia, igualdad, imparcialidad, la Entidad interactuara con los proveedores, terceros interesados, entes de control y ciudadanía en general a través de los mensajes en línea y observaciones que tiene habilitada la plataforma del SECOP II para cada proceso que cree la entidad.
Así mismo, la ADRES para interactuar con los posibles interesados en participar en los diferentes procesos de contratación y con los contratistas, cuenta con diferentes canales de información entre las cuales se encuentran:
- Las páginas web de la entidad: www.adres.gov.co
- Correo electrónico del proceso (Oferentes) o correo institucional (funcionarios y/o contratistas)
- Correo físico en la Calle 26 No. 69-76 Edificio Elemento Torre1 Piso 17
- La audiencia pública de asignación de riesgos y aclaración de pliegos de conformidad con lo establecido en el artículo 2.2.1.2.1.1.2. del Decreto 1082 de 2015.
2.2.5 DE LAS BUENAS PRÁCTICAS EN LA ETAPA PRECONTRACTUAL - PLANEACIÓN
Con el fin de implementar las recomendaciones y prácticas que permitan a los diferentes intervinientes de la fase contractual optimizar sus actividades o gestiones contractuales en procura de desarrollar el mejoramiento continuo del proceso de adquisición de bienes y servicios, es preciso tener en cuenta los siguientes lineamientos de Buenas Prácticas de transparencia en la Gestión Contractual:
a) El instrumento de planeación es la piedra angular para que el proceso de contratación inicie con todas las garantías de transparencia e integridad. Por eso la planeación debe ser una constante en la gestión contractual.
b) Cada dependencia debe definir de manera clara su necesidad y la forma de satisfacerla, para que la Dirección Administrativa y Financiera consolide de la mejor manera, el Plan Anual de Adquisiciones de la Entidad.
c) Al momento de elaborar los correspondientes documentos es importante tener en cuenta el marco jurídico que regula el bien o servicio a contratar, con el fin de identificar, de antemano, las posibles condiciones que se requerirán a lo largo del proceso.
d) En las Solicitudes de Contratación y Estudios Previos es recomendable que los funcionarios que apoyen la gestión contractual en las diferentes dependencias tengan en cuenta los siguientes aspectos:
i. Establecer la competencia legal para adelantar dicha contratación.
ii. La dependencia que tenga la necesidad de contratación debe, en primer orden y antes de adelantar cualquier trámite contractual verificar el Plan Anual de Adquisiciones a fin de establecer que la contratación este allí prevista y que existen recursos o suficiencia de recursos para satisfacer la necesidad.
iii. Identificar de manera clara y precisa el objeto a contratar y en qué contribuirá la contratación al logro de las metas y objetivos de la Entidad.
iv. Tener en cuenta los formatos establecidos para cada una de las fases del proceso de contratación.
v. Designar los funcionarios y/o contratistas que harán parte del equipo de proceso, ya que cada proceso de selección exceptuando la mínima cuantía y la contratación directa deben contar con un componente técnico, financiero y jurídico.
vi. Realizar el registro en la plataforma SECOP II. Cada uno de los funcionarios y/o contratistas designados como componente técnico, financiero y jurídico en el proceso de selección debe realizar su respectiva inscripción en la plataforma.
vii. Realizar, en cumplimiento del artículo 2.2.1.1.1.6.1. del Decreto 1082 de 2015, el análisis del sector al cual pertenece el objeto a contratar identificando el contexto comercial, es decir, el precio en el mercado de los bienes y servicios a adquirir, así como las demás connotaciones jurídicas, comerciales, que puedan tener incidencia en la contratación a fin de identificar las oportunidades o los factores de riesgo que puedan afectar el proceso contractual.
viii. En la realización del estudio de mercado, se deberá tener en cuenta que las personas naturales o jurídicas participantes en el proceso de solicitud de información a proveedores en la plataforma SECOP II, no condicionen la cotización, coticen lo que efectivamente se le está solicitando y las cotizaciones sean comparables entre sí.
Para la realización de los estudios de mercado, la Dirección Administrativa y Financiera, con el fin de unificar y establecer las condiciones mínimas que deben tener las cotizaciones de los bienes y servicios que se requieren, estableció el formato GCON-F09 que debe ser diligenciado por la Dependencia solicitante. Es preciso indicar que el formato debe ser ajustado conforme las necesidades y especificaciones de cada contratación y no necesariamente todas sus descripciones aplican de manera uniforme.
Las invitaciones a cotizar deberán contener los requerimientos técnicos mínimos del objeto a contratar, los cuales deberán establecerse en igualdad de condiciones para todos los posibles cotizantes de manera clara y puntual. El presupuesto oficial deberá establecerse con fundamento en el promedio que arrojen como MÍNIMO TRES (3) COTIZACIONES; por tanto, es deber de la Dirección o dependencia requirente de la contratación, remitir la precitada invitación al mayor número de proveedores del bien o servicio a contratar para dar cumplimiento a la directriz antes citada.
En caso de que no se logre obtener como mínimo TRES (3) COTIZACIONES, en razón a que los invitados no remitieron cotización, se deberán adjuntar las CONSTANCIAS con las cuales se evidencie la invitación efectuada y si es posible la respuesta negativa por parte del invitado a cotizar y nuevamente volver a invitar a cotizar a proveedores con el fin de obtener como mínimo 3 cotizaciones, si agotado el termino para recibir las cotizaciones no se logra obtener como mínimo tres (03) la entidad podrá dejar constancia de negativa de los proveedores invitados y proceder a definir la cuantía del proceso con las cotizaciones allegadas y dar apertura al mismo en la plataforma SECOP II.
Cada procedimiento de selección debe ajustarse a lo señalado en la Ley 80 de 1993, Ley 1150 de 2007, la Ley 1474 de 2011 y el Decreto 1082 de 2015, dependiendo del objeto a contratar.
Las direcciones y/o dependencias requirentes de la contratación deben acompañar las solicitudes de contratación además de lo anteriormente mencionado, de los soportes a que haya lugar de conformidad con lo establecido en el artículo 2.2.1.1.2.1.1 del Decreto 1082 de 2015, entre los cuales se encuentran:
a) Estudio previo
b) Documentos y/o anexos técnicos.
c) Estudio de mercado y análisis de sector con sus respectivos soportes (solicitud de cotizaciones y respuesta a las mismas).
d) Análisis de Riesgo y la forma de mitigarlo - matriz de riesgos establecida por
Colombia Compra eficiente.
ix. Designar desde esta etapa al responsable de supervisar la futura contratación, teniendo encuenta que debe ser una persona idónea y en capacidad de realizar la vigilancia y control delproceso.
x. La Dirección Administrativa y Financiera promoverá que las personas involucradas en la gestióncontractual asistan a capacitaciones para reforzar los conocimientos jurídicos necesarios o despejarlas dudas que puedan surgir durante las diferentes fases del proceso.
e) Al momento de elaborar los estudios previos y pliegos de condiciones es necesario que se tenganen cuenta, entre otros, los principios de selección objetiva, libre concurrencia y promoción de lacompetencia, así:
i. Selección Objetiva: La exigencia de condiciones como la capacidad jurídica y las condiciones deexperiencia, capacidad financiera y de organización de los proponentes debe ser adecuada yproporcional a la naturaleza del contrato a suscribir y a su valor, así como de posible cumplimientopor un número plural de interesados en el proceso.
ii. Libre Concurrencia y Promoción de la Competencia: Al respecto ha manifestado la CorteConstitucional en Sentencia C-713/09 del 7 de octubre de 2009, con ponencia de la HM. MaríaVictoria Calle Correa, que en resumen señala que como consecuencia de este principio es el "deberde abstención para la administración de imponer condiciones restrictivas que impidan elacceso al procedimiento de selección, por lo que resulta inadmisible la inclusión en lospliegos de condiciones de cláusulas limitativas que no se encuentren autorizadas por laConstitución y la Ley. (...)"
f) Los pliegos de condiciones deben contener reglas justas y claras, que no induzcan a error a losproponentes; así como plazos y términos razonables para que cada una de sus etapas pueda llevarsede la manera más eficaz y transparente.
g) Respecto a las observaciones o solicitudes que se presenten por los diferentes interesados alproceso de contratación, las mismas deben responderse de fondo y de manera justificada.
h) Cuando la naturaleza y objeto del proceso lo requieran, y aun cuando la modalidad de selecciónno lo exija, pero la entidad lo considere pertinente, establecer en el desarrollo del proceso decontratación audiencias de aclaración al pliego de condiciones y revisión de riesgos.
i) Al momento de realizar la evaluación de las ofertas se deben designar como comité evaluador,personas con la idoneidad y responsabilidad suficiente para cumplir a cabalidad y de maneracorrecta esta labor.
j) Los medios de comunicación con los proponentes y posibles interesados en el proceso decontratación será principalmente la plataforma del SECOP II y los establecidos oficial einstitucionalmente en el Plan Anual de Adquisiciones, el Pliego de Condiciones, Invitaciones Públicasy demás documentos del proceso.
k) Para el cumplimiento de los fines de la contratación, las Entidades Estatales cuentan conmecanismos como la interpretación, terminación y modificación unilateral del contrato, revisión,suspensión y ajuste de precios.
l) Recordar que de conformidad con el artículo 14 de la Ley 80 de 1993 es la Entidad quien tiene asu cargo la dirección general y la responsabilidad de ejercer el control y vigilancia de la ejecucióndel contrato.
m) No pactar prórrogas automáticas que puedan ir en contra de los principios de libre concurrencia,promoción a la competencia y selección objetiva.
n) Analizar en los casos de contratación directa cada una de las causales que la justifican y losargumentos para su escogencia, sin desconocer los principios de selección objetiva, libreconcurrencia y promoción a la competencia.
o) Dependiendo de la naturaleza del contrato, se podrá establecer la posibilidad de acordarmecanismos alternativos de solución de conflictos.
2.2.6 COMITÉ EVALUADOR
El comité evaluador es la instancia encargada de evaluar las propuestas recibidas a través de laplataforma SECOP II dentro de cada uno de los procesos de selección de contratistas y seconformará para cada proceso con un número impar de funcionarios y/o contratistas de prestaciónde servicios.
Este comité, es designado por el ordenador de gasto para el respectivo proceso de selección a travésde resolución y tendrá a su cargo la verificación de los requisitos exigidos en los pliegos decondiciones y/o invitación (según sea el caso) para las ofertas que se presenten para la adquisiciónde bienes, servicios u obras que requiera la entidad.
Una vez realizada la evaluación, el Comité de Evaluador tendrá a su cargo la recomendación alordenador del gasto de la adjudicación del contrato o de la declaratoria de desierta del proceso deselección, quien se podrá apartar de la recomendación del Comité previas las justificacionescorrespondientes.
2.3 DE LA ETAPA CONTRACTUAL
Es el período comprendido entre la iniciación y hasta la liquidación del contrato, esto es, el perfeccionamiento, ejecución y control en su ejecución.
2.3.1 EL CONTRATO
Los contratos que suscriba la ADRES serán electrónicos y se realizaran a través de la plataforma del SECOP II y cumplir los siguientes requisitos de perfeccionamiento y ejecución.
2.3.1.1 REQUISITOS DE PERFECCIONAMIENTO
Los contratos que suscribe la ADRES se perfeccionan a través de la plataforma del SECOP II cuando las partes aceptan en línea las condiciones del contrato y su clausulado, cambiando de inmediato el estado del proceso a firmado, quedando perfeccionado en la fecha y hora establecida en laplataforma.
Para el caso de la modalidad de contratación de mínima cuantía, la aceptación se realiza en línea através de la plataforma del SECOP II anexando a la misma el clausulado de la aceptación de laoferta, una vez sea aceptada por las partes el estado del proceso cambiara a firmado quedandoperfeccionado en la fecha y hora establecida en la plataforma.
El Grupo interno de Gestión de Contratación será el competente en la ADRES para elaborar elcontrato electrónico y de verificar que el mismo contenga la información respectiva prevista en losestudios previos, pliego de condiciones, adendas, propuesta del contratista, etc.
2.3.1.1 REQUISITOS DE EJECUCIÓN
Para la ejecución de los contratos se debe cumplir con los requisitos que se enlistan a continuación:
a) Expedición del Registro Presupuestal- RP: Una vez firmado el contrato electrónico el RP essolicitado por el Grupo interno de Gestión de contratación al Grupo de Gestión Financiera Interna (encargado de su expedición) a través del correo institucional informando que el contrato fue adjudicado, enviado el link del expediente electrónico, copia del contrato, RUT, certificación bancaria y formato de creación de terceros diligenciado por el proveedor. La solicitud y expedición del RP debe realizarse dentro de los tres (3) días hábiles a partir de la firma del contrato electrónico.
b) Aprobación de las garantías: Una vez el proveedor adjudicatario cargue en la plataforma del SECOP II las pólizas requeridas en el contrato, el Grupo Interno de Gestión de Contratación procederá a su revisión y aprobación en línea en el aplicativo.
Generalidades de las garantías
Las garantías exigibles en los contratos estatales se encuentran reglamentadas por los artículos 2.2.1.2.3.1.1 y siguientes del Decreto 1082 de 2015. Estas disposiciones señalan, entre otras cosas, que deben constituirse para cubrir los riesgos de incumplimiento de las obligaciones surgidas en favor de las entidades estatales con ocasión de i) la presentación de la oferta, ii) los contratos y su liquidación y iii) los riesgos a los que se encuentran expuestas las entidades estatales en materia de responsabilidad extracontractual.
De acuerdo con el mencionado decreto las clases de garantías que los oferentes o contratistas pueden constituir para asegurar el cumplimiento de sus obligaciones contractuales son i) contrato de seguro contenido en una póliza, ii) patrimonio autónomo o, iii) garantía bancaria, las cuales se constituirán atendiendo a la naturaleza del contrato o convenio de tal manera que se amparen frente a los riesgos que puedan surgir, de acuerdo con lo previsto en los artículos 2.2.1.2.3.1.1 a 2.2.1.2.3.4.1 del mismo decreto.
El Decreto 1082 de 2015, establece la no obligatoriedad de la garantía en los siguientes casos:
- Las órdenes de compra derivadas de los acuerdos marco de precios, a menos de que estos dispongan lo contrario.
- En la adquisición en grandes superficies
- En la contratación directa, señalando que la justificación para su exigibilidad debe estar contenida en los estudios y documentos previos.
Cuando la garantía es presentada por un oferente plural, como Unión Temporal, Consorcio o promesa de sociedad futura, la garantía debe ser otorgada por todos sus integrantes.
Una vez perfeccionado el contrato, el contratista debe obtener una copia del mismo descargándolo en línea de la plataforma SECOP II para que proceda a constituir la garantía de cumplimiento y/o las garantías a que haya lugar, de acuerdo con lo señalado en los estudios previos, contrato y las normas legales correspondientes.
Afiliación a ARL: Una vez firmado el contrato electrónico el contratista debe ser afiliado por la entidad a la ARL, dicha afiliación que empezara regir al día siguiente de la solicitud realizada por la ADRES a la ARL. (solo aplica para contratos de prestación de servicios profesionales y de apoyo a la gestión con persona natural).
2.3.1 DESIGNACIÓN DE SUPERVISIÓN Y RESPONSABILIDADES IMPLICADAS EN SU EJERCICIO
Una vez cumplidos los requisitos de perfeccionamiento y ejecución, el abogado del GICG comunicará por escrito al supervisor designado a través de memorando firmado por el Ordenador del Gasto, en dicha comunicación obrará el link del expediente del contrato para que el supervisor pueda revisar el contrato electrónico, registro presupuestal, pólizas aprobadas y demás documentos que requiera para la realización de su función a través de la plataforma del SECOP II. (remitirse al procedimiento supervisión de contratos, el cual se encuentra en el Manual Operativo de Gestión de Contratación).
En caso de requerirse el cambio de la supervisión del contrato, el ordenador del gasto informará la modificación mediante memorando en el cual señale las razones que motivan su decisión. De otra parte, al ser el funcionario que ejerce la supervisión quien considere necesario el cambio, deberá solicitar por escrito al Ordenador del Gasto el trámite correspondiente, informando en dicho escrito las razones que justifican su requerimiento.
La función de supervisión y/o interventoría en el seguimiento de los contratos se debe ejercer con plena autonomía, pero siempre acatando las directrices que se hayan establecido para la toma de decisiones en la celebración y ejecución del contrato con el fin de garantizar la debida ejecución del mismo y el cabal cumplimiento de las obligaciones pactadas.
El supervisor y/o interventor deberá propender porque el contratista cumpla de manera idónea y oportuna el objeto contratado, de acuerdo con las especificaciones señaladas en los pliegos de condiciones o estudios previos para el caso de las contrataciones directas y con las demás obligaciones previstas en este Manual.
La Ley 1474 de 2011 por la cual se dictan normas orientadas a fortalecer los mecanismos de prevención, investigación y sanción de actos de corrupción y la efectividad del control de la gestión pública, en su capítulo VII consagra las disposiciones para prevenir y combatir la corrupción en la contratación pública, dentro de las cuales y para los propósitos de este capítulo se citan las contenidas en sus artículos 82 a 85.
Dispone el artículo 82 de la Ley 1474 de 2011, que modifica el artículo 53 de la Ley 80 de 1993, que los consultores y asesores externos responderán civil, fiscal, penal y disciplinariamente tanto por el cumplimiento de las obligaciones derivadas del contrato de consultoría o asesoría, como por los hechos u omisiones que les fueren imputables y que causen daño o perjuicio a las entidades, derivados de la celebración y ejecución de los contratos respecto de los cuales hayan ejercido o ejerzan las actividades de consultoría o asesoría. Por su parte, los interventores responderán civil, fiscal, penal y disciplinariamente, tanto por el cumplimiento de las obligaciones derivadas del contrato de interventoría, como por los hechos u omisiones que les sean imputables y causen daño o perjuicio a las entidades, derivados de la celebración y ejecución de los contratos respecto de los cuales hayan ejercido o ejerzan las funciones de interventoría.
Posteriormente, el artículo 83 de la Ley 1474 de 2011 establece que con el fin de proteger la moralidad administrativa, de prevenir la ocurrencia de actos de corrupción y de tutelar la transparencia de la actividad contractual, las entidades públicas están obligadas a vigilar permanentemente la correcta ejecución del objeto contratado a través de un supervisor o un interventor, según corresponda.
El artículo 84 de la Ley 1474 de 2011, señala que la supervisión e interventoría contractual implica el seguimiento al ejercicio del cumplimiento obligacional por la entidad contratante sobre las obligaciones a cargo del contratista. Los interventores y supervisores están facultados para solicitar informes, aclaraciones y explicaciones sobre el desarrollo de la ejecución contractual y son responsables por mantener informada a la entidad contratante de los hechos o circunstancias que puedan constituir actos de corrupción tipificados como conductas punibles, o que puedan poner o pongan en riesgo el cumplimiento del contrato, o cuando tal incumplimiento se presente.
El parágrafo 1 del artículo antes mencionado, establece como falta gravísima la no exigencia, por parte del supervisor o interventor, de la calidad de los bienes y servicios adquiridos por la entidad estatal, o en su defecto, los exigidos por las normas técnicas obligatorias, o certificar como recibida a satisfacción, obra que no ha sido ejecutada a cabalidad. También establece como gravísima omitir el deber de informar a la entidad contratante los hechos o circunstancias que puedan constituir actos de corrupción tipificados como conductas punibles, o que puedan poner o pongan en riesgo el cumplimiento del contrato, o cuando se presente el incumplimiento.
Los interventores y supervisores pueden incurrir en responsabilidad civil, penal, fiscal o disciplinaria por razones relacionadas con:
- El incumplimiento de las obligaciones derivadas del contrato de interventoría (cuando sea contratado), así como al funcionario por el incumplimiento de las obligaciones asignadas en relación con la supervisión.
- Por los hechos u omisiones que causen daño o perjuicio a las entidades, en relación con la celebración y ejecución de los contratos que supervisan.
La responsabilidad fiscal de los interventores se fundamenta en la disposición contenida en el artículo 1o de la Ley 610 de 2000, por la cual se establece el trámite de los procesos de responsabilidad fiscal de competencia de las contralorías. Así los particulares son responsables "cuando en el ejercicio de la gestión fiscal o con ocasión de ésta, causen por acción o por omisión y en forma dolosa o culposa un daño patrimonial al Estado". El texto subrayado fue declarado exequible por la Corte Constitucional mediante sentencia C-840 de agosto 8 de 2001.
2.3.2.1 DEBERES DE LOS SUPERVISORES DURANTE LA EJECUCIÓN CONTRACTUAL
Los supervisores tendrán entre otras, las siguientes funciones:
a) Ejercer la coordinación, vigilancia y control desde el punto de vista administrativo, técnico, financiero y legal sobre la ejecución del contrato.
b) Verificar y controlar el cumplimiento de las obligaciones pactadas en el contrato y demás documentos contractuales.
c) Vigilar y controlar que el contrato se desarrolle dentro de los términos y presupuesto establecido en el contrato.
d) Presentar de acuerdo con la periodicidad establecida en el contrato un informe pormenorizado, detallado y completo en el que se acredite que los bienes o servicios efectivamente entregados por el contratista, cumplen a cabalidad con las condiciones pactadas en las obligaciones del contrato, los cuales deberán estar acompañados de los soportes correspondientes.
e) Informar trimestralmente, durante los cinco (5) primeros días hábiles de cada trimestre, el estado de avance o ejecución del contrato con base en su plazo el porcentaje de ejecución contractual en tiempo y valor de los contratos con el propósito de efectuar el correspondiente reporte a la Contraloría General de la República en el Sistema de Rendición Electrónica de la Cuenta e Informes -SIRECI.
f) Exigir al contratista que los servicios o bienes contratados, cumplan con las condiciones y calidades pactadas y si es del caso, solicitar su corrección o reposición cuando verifique que no cumplen con lo requerido.
g) Conceptuar y justificar la viabilidad de las adiciones, prórrogas, modificaciones o suspensiones al contrato que procedan, así como elaborar y remitir con la debida anterioridad al vencimiento del contrato, la correspondiente solicitud al ordenador del gasto.
h) Controlar la correcta inversión del anticipo de conformidad con lo establecido en el contrato y dando cumplimiento a lo establecido en el artículo 91 la Ley 1474 de 2001
i) Aprobar el plan de inversión del anticipo cuando haya lugar.
j) Requerir al contratista, cuando haya lugar, la información relacionada con la correcta inversión del anticipo con sus correspondientes soportes.
k) Suministrar al contratista toda la información y documentos necesarios para la correcta ejecución del contrato.
l) Elaborar y firmar conjuntamente con el contratista todas las actas que demande la ejecución del contrato, tales como:
- Acta de inicio del contrato.
- Acta de suspensión del contrato cuando se presenten las causales correspondientes previstas en el mismo.
- Actas de recibo parcial o final.
- Acta de terminación.
- Las demás actas que se establezcan y se requieran para la ejecución del contrato.
m) Asistir técnicamente a la Entidad en asuntos relacionados con la ejecución del contrato.
n) Resolver las consultas del contratista, o tramitarlas ante la dependencia competente, haciendo el correspondiente seguimiento.
o) Verificar para efectos de pago, que el contratista cumpla con las obligaciones de afiliación y pagos al Sistema de Seguridad Social Integral (Salud, Pensión y ARL) y Aportes Parafiscales, según sea el caso, e informar al Ordenador del Gasto en caso de existir incumplimiento de estas obligaciones.
P) Revisar las facturas o documentos equivalentes presentadas por el contratista, verificando que en ellas se consignen el concepto y valor del servicio prestado, o los bienes entregados y que correspondan con la ejecución del objeto, obligaciones y actividades pactadas y plazos convenidos y remitir al Área Financiera la documentación determinada en el contrato para el trámite de pago.
q) Formular y enviar al contratista por escrito las observaciones y objeciones a que haya lugar cuando haya desacuerdo o inconformidad con el cumplimiento de las obligaciones derivadas del contrato. Estas observaciones deben estar debidamente sustentadas y justificadas en hechos, circunstancias y normas si hay lugar a ello.
r) Identificar las controversias derivadas de la ejecución del contrato y recomendar de ser necesario los mecanismos alternativos de solución de conflictos que se puedan aplicar al caso en concreto.
En los eventos en los cuales el supervisor o interventor determine que el contratista se encuentra presuntamente incumpliendo con las obligaciones pactadas en el contrato correspondiente, deberá solicitarle por escrito las razones o causas del presunto incumplimiento y conminarlo al cumplimiento de dichas obligaciones. (Remitirse al procedimiento sancionatorio el cual se encuentra en el Manual Operativo de Gestión de Contratación).
s) Realizar la planificación y control de la ejecución de los contratos de tal manera que la ejecución se realice durante la o las vigencias fiscales en las que fue programada.
t) Hacer control a los riesgos, reporte de su materialización y la toma de decisiones cuando ocurran, con el fin de evitar alteraciones a la ejecución del contrato.
u) Los supervisores deben publicar en la plataforma del SECOP II ítem -ejecución del contrato todos los informes de ejecución y documentos que se deriven del desarrollo de los mismos, lo anterior con ocasión de la expedición del Decreto 103 de 2015 (Compilado en el Decreto 1081 de 2015) "Por el cual se reglamenta parcialmente la Ley 1712 de 2014 y se dictan otras disposiciones", "Por medio de la cual se crea la Ley de Transparencia y del Derecho de Acceso a la Información Pública Nacional y se dictan otras disposiciones", surge para las Entidad la obligatoriedad de dar publicidad a los Informes que prueben la ejecución de los contratos.
El informe de supervisión del contrato (Formato GCON-F01) deberá contener como mínimo:
- Número de contrato
- Objeto
- Nombre o razón social del contratista
- Plazo de ejecución
- Período certificado en el informe
- Descripción pormenorizada de las actividades u obligaciones que acrediten la
ejecución del contrato (bienes, servicios recibidos)
- Nombre, cargo y firma del supervisor.
v) Tratándose de Convenios, Acuerdos o cualquier otra clase de contribución proveniente de Organismos Internacionales, Organismos de Cooperación o Asistencia Internacional, Banca Multilateral y demás, en los cuales los recursos sean ejecutados a través de un agente cooperante, el supervisor deberá elaborar mensualmente el informe de la ejecución de estos recursos.
2.3.3 MODIFICACIONES CONTRACTUALES
Las Modificaciones Contractuales son las variaciones que puede tener un contrato durante su ejecución, las cuales no podrán consistir en cambios en el objeto contractual o desmejoramiento de las condiciones de la propuesta adjudicada. Según la intervención de las partes, estas pueden ser por mutuo acuerdo o unilaterales.
Principales tipos de modificaciones contractuales:
- Adición
- Cesión
- Suspensión
- Otrosí
- Prórroga
- Terminación Anticipada
- Otras Modificaciones
Las modificaciones contractuales solo pueden realizarse cuando el contrato se encuentra vigente y deben ser solicitadas por el supervisor del contrato a través de memorando interno dirigido al Ordenador del Gasto debidamente justificado exponiendo las razones de hecho y de derecho por las cuales se solicita la modificación. (Remitirse al procedimiento modificaciones contractuales el cual se encuentra en el Manual Operativo de Gestión de Contratación).
2.4 DE LA ETAPA POSTCONTRACTUAL
La etapa final de la contratación inicia con la finalización del periodo de ejecución contractual entendido como el plazo o término estipulado para el cumplimiento de las obligaciones a cargo del contratista.
2.4.1 DE LA FASE POSTCONTRACTUAL EN LOS CONTRATOS DE EJECUCIÓN INSTANTANEA
En los contratos de ejecución instantánea o cuya ejecución no se prolongue en el tiempo, por definición legal no es obligatoria la liquidación, sin embargo, en aquellos casos en los cuales la Entidad establezca situaciones complejas que ameriten pactar la liquidación lo pueden hacer, en cuyo caso, deberá darse el tratamiento de los contratos de ejecución prolongada.
En caso de que el contrato no cuente con un periodo de liquidación, le asisten al supervisor los mismos deberes salvo los que se relacionan con el acta de liquidación.
2.4.2 DE LA FASE POSTCONTRACTUAL EN LOS CONTRATOS DE EJECUCIÓN SUCESIVA
En aquellos contratos de tracto sucesivo o en aquellos en los que se haya estipulado liquidación, las partes cuentan con una etapa legal, derivada de la ley, o convencional, contemplada en los contratos en la cual, como se advirtió, pueden hacerse los ajustes, aclaraciones, revisiones, transacciones y/o conciliaciones a fin de ponerle fin a las diferencias o dificultades encontradas en la fase contractual.
2.4.2.1 DE LA LIQUIDACIÓN BILATERAL
La liquidación bilateral es el acuerdo de voluntades en el cual se establece el estado final de la ejecución de las obligaciones adquiridas por las partes del contrato.
La liquidación de los contratos se hará conforme el artículo 11 de la Ley 1150 de 2007. Dicha liquidación se hará dentro del término fijado en el pliego de condiciones, o en su defecto dentro del término que acuerden las partes para el efecto. De no existir tal, la liquidación se realizará dentro de los cuatro (4) meses siguientes a la expiración del término previsto para la ejecución del contrato o a la expedición del acto administrativo que ordene la terminación, o a la fecha del acuerdo que la disponga. Si vencido el plazo anteriormente establecido no se liquida el contrato, podrá realizarse en cualquier tiempo dentro de los dos (2) años siguientes al vencimiento del término a que se refieren las anteriores hipótesis, de mutuo acuerdo o unilateralmente, sin perjuicio de lo previsto en el artículo 164 de la ley 1437 de 2011 "Por la cual se expide el Código de Procedimiento Administrativo y de lo Contencioso Administrativo".
Si el contratista o la administración suscriben el acta con anotaciones que exceptúan aspectos de los allí contenidos, se estará en presencia de una liquidación parcial del contrato y los puntos salvados podrán discutirse ante la jurisdicción, o someterse a mecanismos alternativos de solución de conflictos. (Remitirse al procedimiento liquidación contractual, el cual se encuentra en el Manual Operativo de Gestión de Contratación).
2.4.2.2 DE LA LIQUIDACIÓN UNILATERAL
De conformidad con el artículo 11 de la Ley 1150 de 2007, en aquellos casos en que el contratista no se presente a la liquidación previa notificación o convocatoria que le haga la Entidad, o las partes no lleguen a un acuerdo sobre su contenido, la Entidad tendrá la facultad de liquidar el contrato en forma unilateral dentro de los dos (2) meses siguientes. Si vencido el plazo anteriormente establecido no se ha realizado la liquidación, la misma podrá ser realizada en cualquier tiempo dentro de los dos (2) años siguientes al vencimiento de los términos antes referidos de mutuo acuerdo o unilateralmente.
La liquidación unilateral ocurre cuando no se logra acuerdo con el contratista sobre la liquidación del contrato, o cuando éste no atendió las invitaciones que por escrito la Entidad le formuló para liquidarlo de mutuo acuerdo. En este evento, la ADRES lo liquidará mediante resolución motivada susceptible del recurso de reposición, en los términos de la Ley 1437 de 2011 Código de Procedimiento Administrativo y de lo Contencioso Administrativo. (Remitirse al procedimiento liquidación contractual, el cual se encuentra en el Manual Operativo de Gestión de Contratación).
2.4.2.3 DE LA LIQUIDACIÓN JUDICIAL
Es aquella que realiza y adopta el juez, en desarrollo de un proceso judicial o arbitral, según corresponda, a solicitud de cualquiera de las partes contratantes.
La facultad para liquidar el contrato, bilateral o unilateralmente en el término mencionado anteriormente, se trunca en el momento de la notificación del auto admisorio de la demanda que pretenda la liquidación en sede judicial.
2.4.3 DEBERES ESPECIALES DE LOS SUPERVISORES REFERENTES A LA LIQUIDACIÓN
Una vez finalizada la ejecución de los contratos que requieran liquidación y tramitados todos los pagos, el interventor o supervisor deberá:
- Realizar seguimiento a las actividades posteriores a la liquidación de los contratos.
En los contratos en los cuales se hayan estipulado garantías como estabilidad de obra, calidad de los bienes y/o servicios, salarios y prestaciones sociales, calidad del servicio, la responsabilidad del supervisor del contrato cesará una vez vencidos los términos de las garantías estipuladas en el contrato.
Una vez vencidas las garantías el supervisor deberá dejar constancia de tal situación e informará a la Dirección Administrativa y Financiera para que se proceda a realizar el cierre del expediente del Proceso de Contratación en la plataforma SECOP II.
En la etapa de liquidación de los contratos, el supervisor del contrato deberá exigir al contratista la ampliación de aquellos amparos de la garantía referidos a obligaciones que deba cumplir con posterioridad a la terminación del contrato.
2.4.4 BUENAS PRÁCTICAS EN LA LIQUIDACIÓN DEL CONTRATO
De acuerdo con el documento de Buenas Prácticas de Transparencia en la Gestión Contractual elaborado por el PNUD, se debe propender por suscribir liquidaciones bilaterales, de común acuerdo entre las partes. Lo anterior dado que la liquidación es el corte de cuentas y el balance de ejecución y financiero del contrato, donde se pueden establecer diferentes acuerdos respecto del contrato, en caso de existir controversias.
Dependiendo de la naturaleza y objeto del contrato se puede fijar un plazo determinado y más amplio para la liquidación del mismo.
Finalmente, y adicional a lo anterior, dado que la Gestión Contractual y el proceso de contratación pública están reglados en la Ley, es primordial tener en cuenta que en todas sus etapas se deberán observar y garantizar el cumplimiento y aplicación de los principios y normas que rigen la contratación pública, contenidos en la Constitución Política, en la Ley y en las diferentes reglamentaciones que de esta se expidan.
3.1 DISPOSICIONES SOBRE EL MANEJO DE LA INFORMACIÓN Y DOCUMENTOS DEL EXPEDIENTECONTRACTUAL
La gestión documental del proceso de contratación incluye la creación del expediente electrónico en la plataforma SECOP II, aplicativo donde obraran todos los documentos que se generen desde la etapa pre contractual hasta la liquidación del contrato si a ello hubiere lugar dependiendo del objeto y naturaleza del mismo.
Por otra parte, es de precisar los documentos físicos que se generen en el proceso contractual tales como como CDP, RP, evaluaciones, otros, además de obrar en documentos anexos de la plataforma SECOP II serán archivados en la carpeta física de cada contrato.
Durante la etapa precontractual los documentos contractuales se conservarán bajo la guardia y custodia del área técnica, esto es las Direcciones y/o dependencias en donde surgió la necesidad de la contratación y una vez sean radicados en el Grupo Interno de Gestión de Contratación de la entidad, la responsabilidad pasará a manos de este grupo hasta que se remitan al archivo de la entidad, momento en el cual su guardia y custodia corresponderá a esta última dependencia.
La Dirección Administrativa y Financiera será la responsable de instruir sobre la organización, manejo y custodia de los documentos de acuerdo con las normas sobre la materia, estableciendo los criterios y parámetros para el manejo de los documentos que hacen parte del expediente contractual, así como del orden y correcta presentación del mismo.
Los documentos que soportan la fase precontractual de cada una de las modalidades de selección se relacionan en los formatos GCON-F15 - GCON-F16- GCON-F17 (Lista de chequeo) que hacen parte del presente Manual.
3.1 APLICACIÓN DE LAS REGLAS DEL MODELO ESTÁNDAR DE CONTROL INTERNO
De conformidad con el Manual Técnico del Modelo Estándar de Control Interno para el Estado Colombiano MECI 2014 aprobado mediante Decreto 943 de 2014, expedido por el Departamento Administrativo de la Función Pública, "los siguientes principios del MECI se constituyen en el fundamento y pilar básico que garantizan la efectividad del Sistema de Control Interno y deben ser aplicados en cada uno de los aspectos que enmarcan el modelo":
1. Autocontrol
2. Autorregulación
3. Autogestión
En consecuencia, para el Proceso de Adquisición de Bienes y Servicios, es relevante que se adopten y mantengan cada uno de estos aspectos, como buenas prácticas, tal y como lo establecen el Modelo Estándar de Control Interno en su versión 2014, y el Manual Técnico del Modelo Estándar de Control Interno para el Estado Colombiano MECI 2014, expedido por el Departamento Administrativo de la Función Pública que hace parte del Decreto 943 de 2014 y que contempla los siguientes principios:
- Demostrar compromiso con la integridad y valores éticos.
- Ejercer la responsabilidad de supervisión.
- Establecer estructura, autoridad y responsabilidad.
- Demostrar compromiso con la competencia.
- Cumplir con la rendición de cuentas.
- Objetivos específicos adecuados.
- Identificar y analizar riesgos.
- Evaluar riesgos de fraude significativos.
- Seleccionar y desarrollar actividades de control.
- Seleccionar y desarrollar controles generales de TI.
- Desplegar a través de políticas y procedimientos.
- Usar información relevante.
- Comunicar internamente.
- Comunicar externamente.
- Realizar evaluación continua.
- Evaluar y comunicar las deficiencias
El Comité Asesor de Contratación de la ADRES, es el órgano asesor y consultivo que apoya de manera específica los asuntos relacionados con la contratación (durante las etapas precontractual, contractual y post contractual), cuya cuantía sea igual o superior a mil (1.000) Salarios Mínimos Mensuales Legales Vigentes SMLMV. Su creación, organización y funciones se reglamentaron mediante acto administrativo No. 235 de 2017.
El Comité Asesor de Contratación, tiene como objeto velar porque las actuaciones de quienes intervengan en el proceso se realicen conforme a los principios de transparencia, economía, responsabilidad y a los postulados de la función administrativa
4.2 BUENAS PRÁCTICAS EN LA UTILIZACIÓN DE HERRAMIENTAS ELECTRÓNICAS PARA LA GESTIÓN CONTRACTUAL
La ADRES contará con la plataforma SECOP II como canal principal de comunicación con los intervinientes en los procesos de contratación como proveedores, interesados, entres de control, ciudadanía en general, herramienta eficaz y oportuna creada por Colombia Compra Eficiente para tal fin entre otros.
Adicionalmente la entidad cuenta con un correo electrónico institucional, como medio de comunicación entre la ADRES - proveedores, interesados, entres de control, ciudadanía en general, otros.
La Entidad implementó en la intranet las herramientas para que los usuarios puedan tener acceso al Manual de Contratación, Plan Anual de Adquisiciones, a Tips Informativos sobre la Gestión Contractual entre otros.
4.3 MECANISMOS DE PARTICIPACIÓN DE LA CIUDADANÍA A TRAVÉS DE VEEDURÍAS ORGANIZADAS E INTERESADOS EN LOS PROCESOS DE CONTRATACIÓN
En desarrollo de la Gestión Contractual, la Entidad, a través de diferentes documentos del Proceso de Selección, tales como Pliegos de Condiciones y Actos Administrativos de Apertura, convocará públicamente a las veedurías ciudadanas para que puedan desarrollar su actividad durante la etapa precontractual, contractual y post-contractual, y para que conforme a la ley, en caso de estar interesadas realicen el control social a los procesos de selección, formulen las recomendaciones escritas que a su juicio sean necesarias para la eficiencia institucional y la probidad en la actuación de los funcionarios e intervengan en todas las audiencias realizadas durante el proceso de selección, en las etapas precontractual, contractual y post contractual.
Adicionalmente, en los avisos de convocatoria que se publican en la plataforma SECOP II por parte de la Entidad para cada proceso de selección que lo requiera, se convocará a los interesados tanto a participar en el proceso como a solicitar la información que necesiten; se establecen dirección, teléfonos y correo de la Entidad en donde serán atendidos en caso de requerirlo.
Igualmente, a través de las audiencias públicas de rendición de cuentas, la Entidad abrirá espacios de encuentro y reflexión sobre los resultados de su gestión, dentro de la cual se encuentran los relacionados con la Gestión Contractual.
CAPÍTULO V
5.1 CONTRATACIÓN CON ORGANISMOS INTERNACIONALES
Tratándose de Convenios, Acuerdos o cualquier otra clase de contribución proveniente de Organismos Internacionales, Organismos de Cooperación o Asistencia Internacional, Banca Multilateral y demás; se aplicarán las disposiciones legales y contractuales que sean del caso, atendiendo en forma general a los parámetros señalados en el artículo 20 de la Ley 1150 de 2007 reglamentado por el artículo 2.2.1.2.4.4.1 del Decreto 1082 de 2015, o a las disposiciones especiales que regulen la materia.
CAPÍTULO VI
6.1 ASPECTOS NO PREVISTOS EN EL PRESENTE MANUAL
Los Aspectos no previstos en el presente manual se regiran por las disposiciones legales aplicables y por los lincamientos definidos por la Agencia Nacional para la Contratación Pública Colombia Compra Eficiente.
6.2 VIGENCIA DEL MANUAL Y MECANISMOS DE REFORMA
Este manual tiene vigencia a partir de la expedición de la resolución con la cual se adopte y sus modificaciones se efectuarán mediante acto administrativo.
CONTROL DE CAMBIOS

Centro Normativo Keralty
n.d.
Última actualización: 30 de diciembre de 2025
