RESOLUCIÓN 2064 DE 2010
(octubre 21)
Diario Oficial No. 47.874 de 26 de octubre de 2010
MINISTERIO DE AMBIENTE, VIVIENDA Y DESARROLLO TERRITORIAL
Por la cual se reglamentan las medidas posteriores a la aprehensión preventiva, restitución o decomiso de especímenes de especies silvestres de Fauna y Flora Terrestre y Acuática y se dictan otras disposiciones.
LA MINISTRA DE AMBIENTE, VIVIENDA Y DESARROLLO TERRITORIAL,
en uso de sus facultades legales y especialmente en desarrollo de lo previsto en el artículo 5o, numeral 23, de la Ley 99 de 1993 y en los artículos 52 y 53 de la Ley 1333 del 21 de julio de 2009,
CONSIDERANDO:
Que el artículo 80 de la Constitución Política dispone que corresponde al Estado planificar el manejo y aprovechamiento de los recursos naturales, para garantizar su desarrollo sostenible, su conservación, restauración o sustitución. Además, deberá prevenir y controlar los factores de deterioro ambiental, imponer las sanciones legales y exigir la reparación de los daños causados.
Que el artículo 5o, numeral 23 de la Ley 99 de 1993 establece, dentro de las funciones del Ministerio: “Adoptar las medidas necesarias para asegurar la protección de las especies de flora y fauna silvestres; tomar las previsiones que sean del caso para defender especies en extinción o en peligro de serlo”.
Que el artículo 4o de Ley 1333 de 2009, señala que las sanciones tienen una función preventiva, correctiva y compensatoria, para garantizar la efectividad de los principios y fines previstos en la Constitución, los tratados internacionales, la ley y el reglamento. Las medidas preventivas, por su parte, tienen como función prevenir, impedir o evitar la continuación de la ocurrencia de un hecho, la realización de una actividad o la existencia de una situación que atente contra el medio ambiente, los recursos naturales, el paisaje o la salud humana.
Que dentro de las medidas preventivas de que trata la Ley 1333 de 2009, se encuentra el decomiso preventivo de productos, elementos, medios o implementos utilizados para cometer la infracción y la aprehensión preventiva de especímenes, productos y subproductos de fauna y flora silvestres. Así mismo, entre las sanciones aplicables al infractor de la normatividad ambiental figuran el decomiso definitivo de especímenes, productos y subproductos, elementos, medios o implementos utilizados para cometer la infracción y la restitución de especímenes de especies de fauna y flora silvestres.
Que las alternativas de disposición final de fauna silvestre decomisada o aprehendida preventivamente o restituida, así como las alternativas de disposición final de flora silvestre restituida, se encuentran señaladas en los artículos 52 y 53 de la Ley 1333 de 2009 y corresponde al Ministerio de Ambiente, Vivienda y Desarrollo Territorial la respectiva reglamentación.
Que la misma ley crea los Portales de información para el control de la normatividad ambiental, que son, el Registro Único de Infractores Ambientales –RUIA– y el Portal de Información sobre Fauna Silvestre –PIFS–. El funcionamiento y manejo de estos portales debe ser reglamentado por el Ministerio de Ambiente, Vivienda y Desarrollo Territorial.
Que el artículo 64 de la Ley 1333 de 2009, sobre transición de procedimientos, dispone que el procedimiento dispuesto en la misma ley, es de ejecución inmediata. No obstante, los procesos sancionatorios ambientales en los que se hayan formulado cargos al entrar en vigencia la ley, continuarán hasta su culminación con el procedimiento del Decreto 1594 de 1984.
Que la Convención sobre el Comercio Internacional de Especies Amenazadas de Fauna y Flora silvestres –CITES–, aprobada por Colombia mediante Ley 17 de 1981, establece en el numeral 4 del artículo 8o, que dentro de las medidas que deberán tomar las Partes cuando se confisque un espécimen vivo, será confiarlos a una Autoridad Administrativa del Estado confiscador y después de consultar con el Estado de exportación, el espécimen deberá devolverse al mismo o a un Centro de Rescate u otro lugar que la Autoridad Administrativa considere apropiado y compatible con los objetivos de la Convención.
Que de acuerdo con el numeral 5 del artículo 8o de la Convención CITES, un Centro de Rescate es una institución designada por una Autoridad Administrativa para cuidar el bienestar de los especímenes vivos, especialmente de aquellos que hayan sido confiscados. Al respecto, los Centros de Atención y, Valoración –CAV– de que trata la Ley 1333 de 2009, son los lugares especialmente creados para recibir animales vivos y especímenes de flora silvestre aprehendidos preventivamente, decomisados o restituidos para su atención y valoración.
Que mediante el Decreto 1401 del 27 de mayo de 1997, se designó al Ministerio del Medio Ambiente como Autoridad Administrativa de Colombia ante la Convención sobre el Comercio Internacional de Especies Amenazadas de Fauna y Flora Silvestres –CITES– y se determinan sus funciones.
Que por otra parte, en el artículo 60 de la Ley 1333, se dispuso la creación del Portal de Información sobre Fauna Silvestre –PIFS–, a cargo del Ministerio de Ambiente, Vivienda y Desarrollo Territorial –MAVDT–, el cual debe contener mínimo la información correspondiente a los decomisos para cada especie, el número de individuos, lugar donde se encuentran los individuos y el estado de los mismos, así como también en caso de disposición final la información respectiva relacionada con la fecha, el destino y las fechas de verificación realizadas a los especímenes, entre otros. Norma que se hace necesario reglamentar con el fin de garantizar su correcto funcionamiento.
Que en consecuencia, este Ministerio procederá a reglamentar las condiciones generales y las medidas posteriores a la aprehensión, restitución o decomiso de especímenes de fauna y flora silvestre que corresponden a las alternativas de disposición provisional o final; y el Portal de Información sobre Fauna Silvestre –PIFS–, de acuerdo con la Ley 1333 de 2009.
Que en mérito de lo expuesto,
RESUELVE:
ARTÍCULO 1o. OBJETO Y ÁMBITO DE APLICACIÓN. La presente resolución tiene por objeto reglamentar las alternativas de disposición provisional y final de especímenes de especies silvestres de fauna y flora terrestre y acuática, que aplicarán las autoridades ambientales competentes en los casos de aprehensión preventiva, restitución o decomiso definitivo de dichos especímenes. Así mismo, reglamentar el Portal de Información sobre Fauna Silvestre –PIFS–.
PARÁGRAFO 1o. Las medidas posteriores a la aprehensión preventiva, restitución o decomiso son competencia de la misma autoridad ambiental que, en ejercicio de la potestad a que se refiere el artículo 1o de la Ley 1333 de 2009, haya decretado la respectiva medida preventiva o sancionatoria. Lo anterior sin perjuicio del régimen establecido para la competencia a prevención a través del artículo 2o de esta misma ley.
PARÁGRAFO 2o. Cuando la medida preventiva o definitiva involucre recursos hidrobiológicos, corresponderá a la autoridad ambiental competente establecer si las medidas posteriores a la aprehensión preventiva, restitución o decomiso, corresponde ejecutarlas al Instituto de Desarrollo Territorial Incoder, o a su entidad delegada, con fundamento en sus competencias en materia de administración y el manejo de los recursos pesqueros de que trata el artículo 7o de la Ley 13 de 1990.
ARTÍCULO 2o. DEFINICIONES. Para efectos de la aplicación de la presente resolución se adoptan las siguientes definiciones:
Aprehensión preventiva: Medida impuesta por la autoridad ambiental mediante acto administrativo, que consiste en el acto físico de tomar posesión de un espécimen de fauna o flora silvestre de manera temporal.
Centro de Atención y Valoración –CAV–: Centro donde se reciben provisionalmente especímenes de especies silvestres de fauna y flora terrestre y/o acuática, que han sido objeto de aprehensión, decomiso o restitución, para su evaluación, atención, valoración, tratamiento y determinación de la opción para su disposición final.
Centro de Atención, Valoración y Rehabilitación –CAVR–: Centro donde se reciben animales silvestres con el fin de rehabilitarlos para regresar a su hábitat natural.
Decomiso definitivo: Es la sanción administrativa impuesta por la autoridad ambiental mediante acto administrativo motivado, que consiste en la aprehensión material y definitiva sobre aquellos especímenes de especies exóticas silvestres de fauna y flora terrestre o acuática, y de los productos, elementos, medios e implementos utilizados para infringir las normas ambientales, en los términos que señalan la Ley 1333 de 2009, el parágrafo del artículo 38, el numeral 5 del artículo 40 y en el artículo 47; y en el Decreto-ley 2811 de 1974 y sus decretos reglamentarios.
Hogar de paso: Establecimiento donde se reciben provisionalmente especímenes de especies de fauna silvestre terrestre y/o acuática aprehendidos, restituidos o decomisados, para su evaluación, atención, valoración, tratamiento y determinación de la opción para su disposición final.
Libro de Control dentro del CAV de Flora y/o Fauna Silvestre: Documento en el cual se lleva el control de los ingresos y egresos de los especímenes de las especies de flora y fauna silvestre que son recibidos por el CAV.
Liberación de Fauna Silvestre Nativa: Acción intencional de soltar un animal silvestre nativo, en hábitat natural.
Liberación inmediata: Acción de liberar espontáneamente un animal, en el mismo lugar y momento de su captura. Por lo general, no requieren de rehabilitación alguna.
Restitución de especímenes de especies de flora y fauna silvestres. Es la acción de devolver al Estado, los especímenes aprehendidos incluyendo el valor de todos los costos incurridos desde el momento de la aprehensión hasta su disposición final.
ARTÍCULO 3o. DISPOSICIÓN PROVISIONAL DE ESPECÍMENES DE ESPECIES DE FAUNA SILVESTRE. Una vez impuesto el decomiso y/o aprehensión preventivos de especímenes de fauna silvestre, la autoridad ambiental competente procederá a ubicar provisionalmente los especímenes de acuerdo con lo establecido en el artículo 50 de la Ley 1333 de 2009.
ARTÍCULO 4o. DE LA DISPOSICIÓN PROVISIONAL DE ESPECÍMENES DE ESPECIES DE LA FAUNA SILVESTRE EN CENTROS DE ATENCIÓN Y VALORACIÓN –CAV–. La disposición provisional de especímenes de fauna silvestre, aprehendidos o decomisados preventivamente, en un Centro de Atención y Valoración, se realizará conforme lo indicado en el “Protocolo para la disposición provisional de especímenes de fauna silvestre decomisada en el Centro de Atención y Valoración –CAV-”, incluido en el Anexo No 1, de la presente resolución.
PARÁGRAFO 1o. La Autoridad Ambiental competente al establecer un Centro de Atención y Valoración de Fauna Silvestre –CAV–, deberá atender los parámetros señalados en la “Guía Técnica para el establecimiento, funcionamiento y administración de un CAV de fauna silvestre”, incluida en el Anexo 2 que forma parte integral del presente acto administrativo.
PARÁGRAFO 2o. El Ministerio de Ambiente, Vivienda y Desarrollo Territorial, publicará manuales de funcionamiento del CAV y promocionará el desarrollo de programas de entrenamiento, que sirvan como instrumento para el desarrollo de rutinas diarias del cuidado animal (operativas y técnicas) y de administración de Centros de Atención y Valoración de fauna.
PARÁGRAFO 3o. Los Centros de Atención y Valoración –CAV– no podrán establecerse en áreas de protección especial manejadas por la Unidad Administrativa Especial del Sistema de Parques Nacionales Naturales.
ARTÍCULO 5o. DEL LIBRO DE CONTROL PARA CAV DE FAUNA SILVESTRE. Los Centros de Atención y Valoración –CAV– deberán mantener actualizado un libro de control, en los términos señalados en el Anexo No 3, que forma parte integral del presente acto administrativo, el cual deberá contener por lo menos la siguiente información:
1. Inventario actualizado de los especímenes, incluyendo el Código Nacional de Ingreso, especies o subespecies, edad, sexo y demás características que contribuyan a identificarlos.
2. Procedencia de los animales, citando fecha de recepción, y número del Acta Única de Control al Tráfico Ilegal de Flora y Fauna Silvestre.
3. Anotación de cada novedad o movimiento realizado tanto por recepción (ingresos y nacimientos) de animales como por destinación final, hurto, escape, muerte (especificando causa y disposición final de los restos) o liberación, señalando entre otras cosas, el código del concepto técnico de disposición final o registro de necropsia en caso de muerte, acta de escape o acta de liberación, los actos administrativos relacionados con la disposición provisional o final de los especímenes y el salvoconducto de movilización de los especímenes, en caso de tenerlo.
PARÁGRAFO. El libro de control para CAV de fauna silvestre debe ser manejado como libro contable. Para efectos de alimentar el Portal de Información de Fauna –PIF– a que se refiere el artículo 36 de esta resolución, el CAV deberá enviar trimestralmente al Ministerio de Ambiente, Vivienda y Desarrollo Territorial, copia física y digital del libro de control debidamente diligenciado.
ARTÍCULO 6o. DE LA DISPOSICIÓN PROVISIONAL DE ESPECÍMENES DE ESPECIES DE LA FAUNA SILVESTRE EN HOGARES DE PASO. La disposición provisional de especímenes de fauna silvestre, aprehendidos o decomisados preventivamente, en un Hogar de Paso, se realizará conforme lo indicado en el “Protocolo para la disposición provisional de especímenes de fauna silvestre en el Hogar de Paso”, incluido en el Anexo No 4, de la presente resolución.
PARÁGRAFO 1o. La Autoridad Ambiental competente al establecer un Hogar de Paso, deberá atender los parámetros señalados en la “Guía Técnica para el establecimiento, funcionamiento y administración de un Hogar de Paso”, incluida en el Anexo 5, el cual forma parte integral del presente acto administrativo.
ARTÍCULO 7o. DEL FORMATO DE INGRESO AL HOGAR DE PASO DE FAUNA SILVESTRE. Los Hogares de Paso, mantendrán actualizado un sistema de registro, en los términos señalados en el Anexo No 6, que forma parte integral del presente acto administrativo, el cual deberá contener por lo menos la siguiente información:
1. Inventario actualizado de los especímenes, incluyendo el código nacional de ingreso, especies o subespecies, edad, sexo y demás características que contribuyan a identificarlos.
2. Procedencia de los animales, citando fecha de recepción, y número del Acta Única de Control al Tráfico Ilegal de Flora y Fauna Silvestre.
3. Anotación de cada novedad o movimiento realizado tanto por recepción (ingresos y nacimientos) de animales como por destinación final, hurto, escape, muerte (especificando causa y disposición final de los restos) o liberación, señalando entre otras cosas, el código del concepto técnico de disposición final o registro de necropsia en caso de muerte, acta de escape o acta de liberación, los actos administrativos relacionados con la disposición provisional o final de los especímenes y el salvoconducto de movilización de los especímenes, en caso de tenerlo.
ARTÍCULO 8o. DE LA DISPOSICIÓN PROVISIONAL DE ESPECÍMENES DE ESPECIES DE LA FAUNA SILVESTRE EN ZOOLÓGICOS O ACUARIOS. La disposición provisional de especímenes de fauna silvestre, aprehendidos o decomisados preventivamente, en un zoológico, se realizará conforme lo indicado en el “Protocolo para la disposición provisional de especímenes de fauna silvestre decomisada en los zoológicos”, incluido en el Anexo No 7, de la presente resolución.
ARTÍCULO 9o. DEL LIBRO DE CONTROL PARA LOS ESPECÍMENES DE FAUNA SILVESTRE DISPUESTOS PROVISIONALMENTE EN ZOOLÓGICOS. Los zoológicos, mantendrán actualizado un libro de control, en los términos señalados en el Anexo No 8, que forma parte integral del presente acto administrativo, el cual deberá contener por lo menos la siguiente información:
1. Inventario actualizado de los especímenes, incluyendo el código nacional de ingreso, especies o subespecies, edad, sexo y demás características que contribuyan a identificarlos.
2. Procedencia de los animales, citando fecha de recepción, y número del Acta Única de Control al Tráfico Ilegal de Flora y Fauna Silvestre.
3. Anotación de cada novedad o movimiento realizado tanto por recepción (ingresos y nacimientos) de animales como por destinación final, hurto, escape, muerte (especificando causa y disposición final de los restos) o liberación, señalando entre otras cosas, el código del concepto técnico de disposición final o registro de necropsia en caso de muerte, acta de escape o acta de liberación, los actos administrativos relacionados con la disposición provisional o final de los especímenes y el salvoconducto de movilización de los especímenes, en caso de tenerlo.
ARTÍCULO 10. DE LA DISPOSICIÓN DE ESPECÍMENES DE FAUNA Y FLORA SILVESTRE INCAUTADOS POR LA FUERZA PÚBLICA U OTRA AUTORIDAD DIFERENTE A LA AMBIENTAL. En el evento que la aprehensión y/o incautación de especímenes de fauna y flora silvestre, sea realizada por la Fuerza Pública u otra autoridad diferente de la ambiental, deberán ponerse a disposición de la autoridad ambiental competente, los especímenes vivos para que se adelante la investigación administrativa ambiental de carácter sancionador a que haya lugar y se adopte la decisión correspondiente en relación con la disposición provisional y/o definitiva de dichos especímenes, sin perjuicio de las acciones que en materia penal se deban adelantar.
PARÁGRAFO 1o. En caso que los especímenes aprehendidos vivos, requieran de judicialización, se debe iniciar de manera inmediata el registro de cadena de custodia, el registro fotográfico, junto con la hoja de vida del individuo y el peritaje o dictamen técnico. La disposición final de los especímenes vivos judicializados, deberá igualmente, atender lo dispuesto en la presente resolución.
PARÁGRAFO 2o. En caso de que la aprehensión y/o incautación, correspondan a productos o subproductos de especies silvestres y que requieran de judicialización, se debe iniciar de manera inmediata el registro de cadena de custodia, el registro fotográfico y elaborar el correspondiente peritaje o dictamen técnico y la ubicación de los mismos en el almacén de evidencia de la Fiscalía General de la Nación.
La disposición final de los elementos aprehendidos y/o incautados, cuando hayan sido judicializados, deberá atender lo dispuesto por la Ley 906 de 2004 y la Resolución 0-6394 del 22 de diciembre de 2004, de la Fiscalía General de la Nación y demás disposiciones establecidas por esta.
PARÁGRAFO 3o. En los eventos en que las Autoridades Ambientales sean las que definan sobre la disposición final y/o inmediata de los especímenes vivos, estas deberán comunicar sobre el respectivo acto administrativo a la Autoridad Judicial competente.
ARTÍCULO 11. DE LA DISPOSICIÓN FINAL DE ESPECÍMENES DE ESPECIES DE FAUNA SILVESTRE DECOMISADOS O APREHENDIDOS PREVENTIVAMENTE O RESTITUIDOS. Una vez impuesto el decomiso o restitución de especímenes de fauna silvestre, la autoridad ambiental competente, mediante acto administrativo motivado, podrá ordenar la disposición final de dichos especímenes en alguna de las alternativas señaladas en el artículo 52 de la Ley 1333 de 2009, de acuerdo con lo reglamentado en la presente resolución.
ARTÍCULO 12. DE LA LIBERACIÓN DE FAUNA SILVESTRE NATIVA, COMO DISPOSICIÓN FINAL. Esta alternativa de disposición final se buscará de manera preferente para los individuos que cumplan con las condiciones establecidas en el “Protocolo para la liberación de fauna silvestre nativa decomisada y/o aprehendida preventivamente o restituida”, incluido en el Anexo No 9, que hace parte de la presente resolución.
PARÁGRAFO 1o. La alternativa de Liberación se aplica, siempre y cuando sea posible determinar que los especímenes objeto de liberación y el ecosistema en el cual serán liberados no sufran un daño o impacto mayor que el beneficio que pueda presentar su liberación.
PARÁGRAFO 2o. Las actividades de liberación deben ser adelantadas solamente por las Autoridades Ambientales competentes, atendiendo lo dispuesto en el Capítulo I sobre Repoblación de Fauna Silvestre, señalado en el Decreto 1608 de 1978.
PARÁGRAFO 3o. El concepto de “Liberación”, acuña los términos de “Refuerzo o suplemento”, “Reintroducción” y “Liberación blanda”.
PARÁGRAFO 4o. Cuando la decisión técnica frente al espécimen decomisado, sea la “Liberación inmediata”, de acuerdo con la definición señalada en el artículo 2o de la presente resolución, se requiere que el técnico que maneja el caso, tenga en cuenta los criterios de certeza geográfica del espécimen y corrobore que el individuo se encuentre en actitud alerta y no tenga lesiones físicas evidentes.
PARÁGRAFO 5o. Cuando se adelanten actividades de liberación en áreas del Sistema Nacional de Áreas Protegidas o demás Áreas que maneje la Unidad Especial Administrativa de Parques Nacionales Naturales, se deberá dar cumplimiento a lo señalado en el “Protocolo para el manejo de fauna decomisada dentro de la Unidad Especial Administrativa de Parques Nacionales Naturales” referido en el Anexo No 10 que forma parte integral del presente acto administrativo.
ARTÍCULO 13. DE LA DISPOSICIÓN FINAL DE FAUNA SILVESTRE EN EL CENTRO DE ATENCIÓN, VALORACIÓN Y REHABILITACIÓN –CAVR–. La disposición final de especímenes de fauna silvestre aprehendidos o decomisados preventivamente, o restituidos, en los que no sea factible la liberación inmediata de los individuos y que requieran su rehabilitación, deberán ser enviados al Centro de Atención, Valoración y Rehabilitación - CAVR, de acuerdo con los aspectos señalados en el “Protocolo para la disposición de especímenes de fauna silvestre en el Centro de Atención, Valoración y Rehabilitación - CAVR”, incluido en el Anexo No 11, de la presente resolución.
ARTÍCULO 14. DEL REGISTRO DE LOS CENTROS DE ATENCIÓN, VALORACIÓN Y REHABILITACIÓN – CAVR. Toda persona jurídica, pública o privada sin ánimo de lucro que pretenda establecer un Centro de Atención, Valoración y Rehabilitación – CAVR-, deberá solicitar por escrito, registro ante la Autoridad Ambiental competente en cuya jurisdicción vaya a establecerse, adjuntando los siguientes datos:
-- Nombre, identificación y domicilio del representante legal, certificado de existencia y representación legal como entidad sin ánimo de lucro.
-- Ubicación del centro indicando la jurisdicción municipal a la cual pertenece.
-- Características del área en la cual se pretende establecer el centro, tales como clima, aguas, cobertura vegetal, topografía, suelos.
-- Certificado reciente del registro de propiedad del área expedido por el registrador de instrumentos públicos y privados.
-- Reseña detallada de las actividades que se van a adelantar.
-- Planos y diseños de las obras de infraestructura, manejo ambiental de vertimientos y residuos.
-- Descripción de las instalaciones que aseguren la rehabilitación efectiva de los especímenes.
-- Protocolos de rehabilitación acorde con los requerimientos del Grupo taxonómico a trabajar y las disposiciones señaladas en la materia por el Ministerio de Ambiente, Vivienda y Desarrollo Territorial.
-- Estudio de factibilidad técnica, económica y financiera del centro.
-- Personal técnico-administrativo, asesor y de servicio, dentro del cual se debe contar con un biólogo y un veterinario, con experiencia en manejo de fauna silvestre, mínimo de un año.
-- Personal experto especializado en los grupos taxonómicos objeto de la rehabilitación, que cuenten con planes de emergencia para evitar la fuga de los individuos y demás riesgos.
PARÁGRAFO 1o. Los protocolos de rehabilitación de fauna silvestre, así como directrices para Centros de Rehabilitación, serán generados por el Ministerio de Ambiente, Vivienda y Desarrollo Territorial quien los publicará y realizará sus actualizaciones periódicas.
PARÁGRAFO 2o. Los Centros de Atención, Valoración y Rehabilitación – CAVR-, entregarán para su respectivo manejo y seguimiento, los especímenes rehabilitados para posterior liberación, a la Autoridad Ambiental donde se vaya a adelantar la liberación.
ARTÍCULO 15. DEL LIBRO DE CONTROL PARA EL CENTRO DE ATENCIÓN, VALORACIÓN Y REHABILITACIÓN –CAVR– DE FAUNA SILVESTRE. Los Centros de Atención, Valoración y Rehabilitación –CAVR– deberán mantener actualizado un libro de control, en los términos señalados en el Anexo No 12, que forma parte integral del presente acto administrativo, el cual deberá contener por lo menos la siguiente información:
1. Inventario actualizado de los especímenes, incluyendo el código nacional de ingreso, especies o subespecies, edad, sexo y demás características que contribuyan a identificarlos.
2. Procedencia de los animales, citando fecha de recepción, y número del Acta Única de Control al Tráfico Ilegal de Flora y Fauna Silvestre.
3. Anotación de cada novedad o movimiento realizado tanto por recepción (ingresos y nacimientos) de animales como por destinación final, hurto, escape, muerte (especificando causa y disposición final de los restos) o liberación, señalando entre otras cosas, el código del concepto técnico de disposición final o registro de necropsia en caso de muerte, acta de escape o acta de liberación, los actos administrativos relacionados con la disposición provisional o final de los especímenes y el salvoconducto de movilización de los especímenes, en caso de tenerlo.
PARÁGRAFO 1o. El libro de control para CAVR de fauna silvestre debe ser manejado como libro contable. Para efectos de alimentar el Portal de Información de Fauna –PIF– a que se refiere el artículo 36 de esta resolución, el CAVR, deberá enviar trimestralmente al Ministerio de Ambiente, Vivienda y Desarrollo Territorial, copia física y digital del libro de control debidamente diligenciado.
PARÁGRAFO 2o. La autoridad ambiental competente verificará en cualquier momento la información consignada en el libro de control y en el informe anual de actividades, para lo cual podrá realizar al centro, las visitas que considere necesarias.
PARÁGRAFO 3o. Las Autoridades Ambientales que requieran adelantar procesos de rehabilitación de especímenes para su posterior liberación, podrán adelantar convenios o contratos con los CAVR para dichos fines.
ARTÍCULO 16. DE LA DISPOSICIÓN FINAL DE FAUNA SILVESTRE EN ZOOCRIADEROS. La autoridad ambiental competente podrá ordenar que aquellos especímenes que no sean objeto de liberación o de disposición en los Centros de Atención, Valoración y Rehabilitación –CAVR-, y que previa valoración técnica y demás disposiciones señaladas en el “Protocolo para la disposición final de especímenes de fauna silvestre en zoocriaderos”, insertado en el Anexo No 13 de la presente resolución, se estimen que tienen la calidad para ser o llegar a ser pie parental, serán dispuestos en los zoocriaderos no comerciales que con fines científicos o de repoblamiento o de subsistencia, hace alusión la Ley 611 de 2000 y que manejen la especie en cuestión. Estos zoocriaderos serán fomentados por las diferentes Autoridades Ambientales o los entes públicos territoriales como Alcaldías, Gobernaciones, con la condición de investigar, fomentar y transferir gratuitamente a las comunidades rurales la tecnología de producción de las especies objeto del tráfico ilegal, en el marco de las disposiciones que para tal efecto, establezca y reglamente el Ministerio de Ambiente, Vivienda y Desarrollo Territorial.
PARÁGRAFO 1o. Los zoocriaderos no comerciales con fines científicos o de repoblamiento o de subsistencia, a quienes se les entregue especímenes de fauna silvestre, como disposición final, deberán cumplir con los siguientes aspectos:
-- No pueden comercializar, ni donar a un tercero los especímenes.
-- La propiedad del ejemplar entregado es del Estado y este a través de la Autoridad Ambiental competente podrá solicitar su devolución en el momento en que se incumpla cualquier condición establecida en el presente artículo.
-- Los especímenes deben ser marcados por la Autoridad Ambiental competente de acuerdo con los lineamientos señalados en la Resolución 1172 de 2004, o de la norma que la modifique, sustituya o derogue.
ARTÍCULO 17. DE LA DISPOSICIÓN FINAL DE FAUNA SILVESTRE EN LOS ZOOLÓGICOS. La autoridad ambiental competente podrá ordenar que aquellos especímenes que no sean objeto de liberación o de disposición en los Centros de Atención, Valoración y Rehabilitación –CAVR–, o de disposición final en zoocriaderos no comerciales con fines científicos o de repoblamiento o de subsistencia, sean entregados a los zoológicos que se encuentren legalmente establecidos, de acuerdo con lo señalado en el “Protocolo para la disposición final de especímenes de fauna silvestre en zoológicos”, indicado en el Anexo No 14 de la presente resolución.
PARÁGRAFO 1o. Solamente podrán recibir como disposición final, especímenes decomisados, aprehendidos o restituidos, aquellos zoológicos que tengan dentro de su plan de colección las mismas especies que le van a ser entregadas.
Sobre los especímenes que se entreguen regirán las siguientes condiciones:
-- Serán entregados únicamente en calidad de tenencia, no se pueden comercializar ni canjear.
-- La propiedad del ejemplar entregado es del Estado y este a través de la Autoridad Ambiental competente podrá solicitar su devolución en el momento en que se incumpla cualquier condición establecida en el presente artículo.
-- Las crías que resulten del cruce de este ejemplar con ejemplares entregados o con otros individuos pertenecientes al zoológico son del Estado.
-- Las crías que resulten del cruce de este ejemplar con ejemplares entregados o con otros individuos pertenecientes al zoológico, sólo se podrán canjear con otros zoológicos, previo visto bueno de la Autoridad Ambiental competente y los recursos provenientes de este préstamo serán 50% del Estado y 50% del zoológico o acuario.
-- En caso de solicitar su canje o comercialización, esto se hará mediante negociación llevada a cabo por el Estado a través de la Autoridad Ambiental competente y los beneficios económicos le pertenecen al Estado, los cuales serán destinados específicamente en la recuperación e investigación de fauna silvestre.
-- Los especímenes deben ser marcados por la Autoridad Ambiental competente de acuerdo con los lineamientos señalados en la Resolución 1172 de 2004, o de la norma que la modifique, sustituya o derogue.
PARÁGRAFO 2o. Para llevar a cabo la entrega de los especímenes referidos en el presente artículo a los zoológicos, se requiere contar con la anuencia de estos establecimientos y de la respectiva Autoridad Ambiental en cuya jurisdicción se encuentra el zoológico, que se presume dada con la suscripción del acta respectiva.
ARTÍCULO 18. DE LA DISPOSICIÓN FINAL DE FAUNA SILVESTRE EN LA RED DE AMIGOS DE LA FAUNA. La autoridad ambiental competente podrá ordenar que aquellos especímenes que no sean objeto de liberación o de disposición en los Centros de Atención, Valoración y Rehabilitación – CAVR-, o de disposición final en zoocriaderos no comerciales con fines científicos o de repoblamiento o de subsistencia, o de disposición final en zoológicos, sean entregados a los miembros de la red de amigos de la fauna. Se entiende que forman parte de la red de amigos de la fauna de que trata el numeral 4 del artículo 52 de la Ley 1333 de 2009, las Organizaciones No Gubernamentales Ambientales, las Reservas Naturales de la Sociedad Civil registradas ante la Unidad Administrativa Especial del Sistema de Parques Nacionales Naturales, las estaciones biológicas, los museos y colecciones de historia natural, colecciones biológicas con fines de investigación científicas registradas ante el Instituto Alexander Von Humboldt y las entidades públicas y privadas dedicadas a la investigación y la educación ambiental. Para la disposición final de especímenes de fauna silvestre deberá atenderse lo dispuesto en el “Protocolo para la disposición final de especímenes de fauna silvestre en la red de amigos de la fauna”, insertado en el Anexo No 15, de la presente resolución.
PARÁGRAFO 1o. El manejo de los especímenes entregados por las Autoridades Ambientales competentes a los miembros de la red de amigos de la fauna, deberá atender lo dispuesto en el “Manual para la Red de Amigos de la Fauna” del Anexo 16 a la presente resolución, además de las obligaciones y responsabilidades específicas que le señale la autoridad ambiental en materia de manejo de las especies a conservar.
Las Autoridades Ambientales vigilarán el buen estado de los animales entregados, para lo cual realizarán visitas de control y vigilancia y podrán determinar las medidas que deban ser adoptadas para garantizar el bienestar de los mismos.
PARÁGRAFO 2o. Los especímenes de fauna silvestre que se entreguen en tenencia a la red de amigos de la fauna deben ser marcados por la autoridad ambiental de acuerdo con los lineamientos señalados en la Resolución 1172 de 2004, o de la norma que la modifique, sustituya o derogue.
ARTÍCULO 19. DE LA DISPOSICIÓN FINAL DE ESPECÍMENES DE FAUNA SILVESTRE EN LOS TENEDORES DE FAUNA SILVESTRE. La autoridad ambiental competente podrá ordenar que aquellos especímenes que no sean objeto de liberación o de disposición en los Centros de Atención, Valoración y Rehabilitación – CAVR-, o de disposición final en zoocriaderos no comerciales con fines científicos o de repoblamiento o de subsistencia, o de disposición final en zoológicos o en miembros de la red de amigos de la fauna, sean entregados a los “Tenedores de la Fauna Silvestre” a los que hace alusión el numeral 6 del artículo 52 de la Ley 1333 de 2009. Entiéndase por “Tenedor de fauna silvestre”, a la persona natural o jurídica a quien se le ha realizado aprehensión preventiva de fauna silvestre viva nativa o exótica, sea esta terrestre o acuática y a quien por orden de la autoridad ambiental competente, previo concepto técnico y de acuerdo con la condición de excepcionalidad y demás criterios indicados en el “Protocolo para la disposición final de fauna silvestre bajo la figura de “Tenedor de fauna Silvestre” incluido como Anexo 17 en la presente resolución.
PARÁGRAFO 1o. La fauna silvestre aprehendida preventivamente, cuya disposición final sea un “Tenedor de Fauna Silvestre”, no podrá ser objeto de exhibición, cría en cautiverio, liberación o actividad que tenga fin comercial, o cualquier otra que no haya sido expresamente autorizada por la autoridad ambiental. Las autoridades ambientales podrán revocar el acto administrativo que ordena la entrega en tenencia, en caso de incumplimiento de las obligaciones o prohibiciones establecidas y en caso de que las condiciones técnicas, no sean las descritas en el “Manual para el Tenedor de Fauna Silvestre”, incluido en el Anexo 18 de la presente resolución.
PARÁGRAFO 2o. En virtud de la entrega en tenencia, no se obtiene la propiedad de los especímenes.
PARÁGRAFO 3o. Los especímenes que se entreguen a tenedores de fauna silvestre, deben ser marcados por la autoridad ambiental de acuerdo con los lineamientos señalados en la Resolución 1172 de 2004, o de la norma que la modifique o derogue y deben ser manejados en condiciones ex situ, conforme a las directrices señaladas en el “Manual del Tenedor”.
ARTÍCULO 20. REGISTRO DE TENEDORES DE FAUNA SILVESTRE. Las autoridades ambientales competentes deberán mantener un registro de los tenedores de fauna silvestre. Adicional al registro, los tenedores de fauna silvestre deberán cumplir con lo dispuesto en el Manual del Tenedor de Fauna Silvestre que se anexa a la presente resolución y con las demás obligaciones y responsabilidades específicas que le señale la autoridad ambiental en materia de manejo de las especies a conservar. Una vez formalizado el registro, se podrá realizar la entrega en tenencia y se dejará constancia en un acta.
Las autoridades ambientales vigilarán el buen estado de los animales entregados en tenencia, para lo cual realizarán visitas de control y vigilancia y podrán determinar las medidas que deba adoptar el tenedor para garantizar el bienestar de los mismos.
PARÁGRAFO. Los costos de manutención y alojamiento de los animales entregados en tenencia, estarán a cargo del tenedor.
ARTÍCULO 21. DE LAS LIBERACIONES EN SEMICAUTIVERIO COMO DISPOSICIÓN FINAL DE FAUNA SILVESTRE. La autoridad ambiental competente podrá ordenar que aquellos especímenes que no sean objeto de liberación de acuerdo con la definición del artículo 2o de la presente resolución o de disposición en los Centros de Atención, Valoración y Rehabilitación –CAVR-, o de disposición final en zoocriaderos no comerciales con fines científicos o de repoblamiento o de subsistencia, o de disposición final en zoológicos o en miembros de la red de amigos de la fauna, sean objeto de disposición final en condiciones de semicautiverio como jardines botánicos, plazas o parques de pueblos o ciudades, tal como lo señala el numeral 7 del artículo 52 de la Ley 1333 de 2009.
La liberación en semicautiverio, es una alternativa de disposición final muy excepcional y solo aplicaría en los casos en que lo señale el “Protocolo para la disposición final de especímenes de fauna silvestre bajo condiciones de semicautiverio” de que trata el Anexo 19 de la presente resolución y siempre y cuando así lo recomiende y se asegure el bienestar y sobrevivencia del ejemplar sometido a esta alternativa de disposición. En tales casos, la autoridad ambiental, previo concepto técnico sustentado en el mencionado protocolo y en elementos técnicos y científicos que favorezcan la liberación en semicautiverio en las circunstancias señaladas en el numeral 7 del artículo 52 de la Ley 1333 de 2009, podrá ordenar la medida. Las especies exóticas y las especies nativas consideradas peligrosas no serán objeto de esta medida. Especímenes con incertidumbre taxonómica, tampoco podrán ser consideradas dentro de esta figura de disposición.
La autoridad ambiental competente que ordene la liberación en semicautiverio, celebrará un convenio para tal efecto con las personas naturales o jurídicas interesadas en mantener especímenes vivos de fauna silvestre en condiciones de semicautiverio y hará la entrega en tenencia de los mismos. Las autoridades ambientales vigilarán el buen estado de los animales entregados, para lo cual realizarán visitas de control y vigilancia y podrán determinar las medidas que deban ser adoptadas para garantizar el bienestar de los mismos.
PARÁGRAFO. Los especímenes de fauna silvestre que se entreguen en tenencia para ser liberados en semicautiverio deben ser marcados por la autoridad ambiental de acuerdo con los lineamientos señalados en la Resolución 1172 de 2004, o de la norma que la modifique, sustituya o derogue.
ARTÍCULO 22. DE LA DESTRUCCIÓN, INCINERACIÓN Y/O INUTILIZACIÓN DE ESPECÍMENES DE FAUNA SILVESTRE, COMO DISPOSICIÓN FINAL. Cuando los especímenes de fauna silvestres, productos, implementos, medios y elementos objeto de aprehensión, restitución o decomiso representen riesgo para la salud humana, animal o vegetal, o se encuentren en estado de descomposición o amenacen en forma grave al medio ambiente, o los recursos naturales, la autoridad ambiental competente ordenará el procedimiento adecuado para su destrucción o inutilización, previo levantamiento y suscripción del acta en la cual consten tales hechos para efectos probatorios. Todo lo anterior, atendiendo el cumplimiento de las disposiciones legales vigentes en materia sanitaria y de salud pública.
ARTÍCULO 23. DE LA EUTANASIA COMO MEDIDA DE DISPOSICIÓN FINAL DE ESPECÍMENES DE LA FAUNA SILVESTRE. La autoridad ambiental podrá aplicar la eutanasia a los especímenes objeto de aprehensión, restitución o decomiso en las condiciones previstas en el protocolo de eutanasia que se encuentra en el Anexo 20, que forma parte integral de la presente resolución, mediante procedimientos que no entrañen crueldad, sufrimiento o prolongación de la agonía, cuando los especímenes de fauna silvestre representen riesgo para la salud humana, animal o vegetal o amenacen en forma grave al medio ambiente, o los recursos naturales o cuando apliquen las circunstancias previstas en el artículo 17 de la Ley 84 de 1989 sobre sacrificio de animales. Para la aplicación de la eutanasia en un caso concreto se requerirá de un concepto técnico previo, sustentado en el mencionado protocolo y en las circunstancias antes señaladas.
Los restos de los animales sometidos a eutanasia, podrán entregarse a entidades académicas o científicas para el uso de los mismos en prácticas docentes o para su ingreso a museos o colecciones biológicas, o podrán ser destruídos, conforme a lo señalado en el “Protocolo para la disposición de productos, subproductos o especímenes muertos de fauna proveniente del tráfico ilegal” y que se encuentra en el Anexo 20a, que forma parte integral de la presente resolución. Cualquiera que sea la destinación, se levantará el acta correspondiente.
ARTÍCULO 24. DE LA DISPOSICIÓN PROVISIONAL DE LA FLORA SILVESTRE. De acuerdo con lo dispuesto por el artículo 50 de la Ley 1333 de 2009, una vez impuesto el decomiso y/o aprehensión preventivos de especímenes de flora silvestre, la autoridad ambiental competente procederá a ubicar provisionalmente los especímenes en los Centros de Atención, Valoración –CAV–, Jardines Botánicos, u otros sitios como Entidades Públicas aptas para tal efecto.
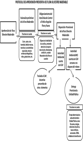
La disposición provisional de flora silvestre maderable deberá hacerse conforme a lo señalado en el “Protocolo de aprehensión preventiva de flora silvestre maderable”, enunciado en el Anexo 21 de la presente resolución.
PARÁGRAFO. Para la disposición preventiva de la flora silvestre no maderable se atenderá lo dispuesto en el artículo 50 de acuerdo con el Protocolo que para tales efectos publique el Ministerio de Ambiente, Vivienda y Desarrollo Territorial.
ARTÍCULO 25. DE LA DISPOSICIÓN PROVISIONAL DE LA FLORA SILVESTRE MADERABLE EN CENTROS DE ATENCIÓN, VALORACIÓN – CAV- DE FLORA. La disposición provisional de especímenes de la flora silvestre maderable aprehendidos o decomisados preventivamente, para su atención y valoración, se aplicará lo dispuesto en el “Protocolo para la disposición provisional de Flora silvestre maderable en el CAV de flora”, señalado en el Anexo 22, de la presente resolución.
PARÁGRAFO 1o. La Autoridad Ambiental competente al establecer un Centro de Atención, Valoración de Flora Maderable – CAV- Flora, deberá atender los parámetros señalados en la “Guía Técnica para el establecimiento, funcionamiento y administración de un CAV de flora silvestre maderable”, incluida en el Anexo 23, que forma parte integral del presente acto administrativo.
PARÁGRAFO 2o. Los Centros de Atención, Valoración de Flora –CAV– no podrán establecerse en áreas de protección especial manejadas por la Unidad Administrativa Especial del Sistema de Parques Nacionales Naturales.
ARTÍCULO 26. DEL LIBRO DE CONTROL PARA EL CAV DE FLORA SILVESTRE MADERABLE. Los Centros de Atención y Valoración –CAV- de flora silvestre maderable deberán mantener actualizado un libro de control de acuerdo al formato: “Libro de control de ingresos - al CAV de Flora silvestre maderable”, señalado en el Anexo 24.
De igual manera el CAV de Flora Silvestre Maderable debe contener como mínimo la siguiente información:
1. Inventario actualizado de los especímenes, incluyendo el código nacional de ingreso, especies o subespecies y demás características que contribuyan a identificarlos.
2. Procedencia de los especímenes de flora maderable, citando fecha de recepción, y número del Acta Única de Control al Tráfico Ilegal de Fauna y Flora Silvestre.
3. Anotación de cada novedad o movimiento realizado tanto por recepción de Flora maderable como por destinación final del espécimen o producto, hurto, entre otros, señalando el código del concepto técnico de disposición final, o y/o actos administrativos relacionados con la disposición final de los especímenes y el salvoconducto de movilización de los mismos en caso de requerirse.
PARÁGRAFO. El libro de control para CAV de flora silvestre debe ser manejado como libro contable. Para efectos de alimentar el Portal de Información de Fauna –PIF– a que se refiere el artículo 36 de esta resolución, el CAVR deberá enviar trimestralmente al Ministerio de Ambiente, Vivienda y Desarrollo Territorial, copia física y digital del libro de control debidamente diligenciado.
ARTÍCULO 27. DE LA DISPOSICIÓN PROVISIONAL DE LA FLORA SILVESTRE MADERABLE EN OTROS SITIOS COMO ENTIDADES PÚBLICAS APTAS PARA TAL EFECTO. De acuerdo con lo dispuesto por el artículo 50 de la Ley 1333 de 2009, una vez impuesto el decomiso y/o aprehensión preventivos de especímenes de flora silvestre y en caso de no contar la autoridad ambiental competente con un CAV de Flora Silvestre Maderable cercano dispondrá de la flora silvestre maderable en entidades públicas tales como escuelas, colegios, estaciones de policía, bases militares, ancianatos, SENA y entidades de beneficencia de acuerdo con lo establecido en el protocolo, enunciado en el Anexo 21.
PARÁGRAFO 1o. En el caso que la autoridad ambiental competente decida la disposición provisional de la flora silvestre maderable en sitios como entidades públicas, la autoridad ambiental deberá emitir un acto administrativo en el cual definirá el tiempo establecido de tenencia en dicho establecimiento, así como las obligaciones que la entidad adquiere a fin de responder por el producto aprehendido o decomisado preventivamente y la imposibilidad de venta o entrega a cualquier otra entidad o persona ajena a la que defina por la Autoridad Ambiental respectiva.
PARÁGRAFO 2o. En todos los casos una vez la autoridad ambiental competente profiera el acto administrativo en el cual define la entidad pública a la cual se le entregará provisionalmente la flora silvestre maderable aprehendida o decomisada temporalmente, procederá a marcar cada uno de los especímenes de acuerdo con lo establecido en el protocolo enunciado en el Anexo 21 que hace parte integral de la presente resolución.
PARÁGRAFO 3o. En todos los casos la disposición provisional de la flora silvestre maderable en entidades públicas, será objeto de registro por parte de las autoridades ambientales competentes, diligenciando la siguiente información:
1. Nombre y ubicación de la entidad pública a la cual se remitió la flora silvestre maderable.
2. Inventario actualizado de los especímenes o productos aprehendidos o decomisados preventivamente incluyendo el código nacional de ingreso, especies o subespecies y demás características que contribuyan a identificarlos.
3. Procedencia de los especímenes de flora maderable, citando fecha de recepción, y número del Acta Única de Control al Tráfico Ilegal de Fauna y Flora Silvestre.
4. Anotación de cada novedad o movimiento realizado hasta la destinación final del espécimen o producto, hurto, entre otros, señalando el código del concepto técnico de disposición final, y/o actos administrativos relacionados con la disposición final de los especímenes y el salvoconducto de movilización de los mismos en caso de requerirse.
ARTÍCULO 28. DE LA DISPOSICIÓN FINAL DE LA FLORA SILVESTRE DECOMISADA O APREHENDIDA PREVENTIVAMENTE O RESTITUIDA. Una vez impuesto el decomiso o restitución de especímenes de flora silvestre, la autoridad ambiental competente mediante acto administrativo motivado, podrá ordenar la disposición final de dichos especímenes en alguna de las alternativas señaladas en los artículos, 53 de la Ley 1333 de 2009, de acuerdo con lo reglamentado en la presente resolución.
ARTÍCULO 29. DE LA DISPOSICIÓN FINAL DE LA FLORA SILVESTRE MADERABLE DECOMISADA O APREHENDIDA PREVENTIVAMENTE O RESTITUIDA. Una vez impuesto el decomiso o restitución de especímenes de flora silvestre maderable, la autoridad ambiental competente mediante acto administrativo motivado, podrá ordenar la disposición final de dichos especímenes en alguna de las alternativas señaladas en los artículos, 53 de la Ley 1333 de 2009, de acuerdo con lo reglamentado en la presente resolución, teniendo especial preferencia la entrega a los bancos de materiales establecidos para la atención de desastres.
ARTÍCULO 30. ENTREGA A ENTIDADES PÚBLICAS. Tratándose de especies maderables, los productos y subproductos pueden ser entregados a entidades públicas para facilitar el cumplimiento de sus funciones estatales, a través de convenios interinstitucionales que permitan verificar la utilización correcta de los mismos, atendiendo lo dispuesto en el “Manual para la disposición final de la Flora Silvestre Maderable Decomisada a ser entregada a Entidades Públicas”, insertado en el Anexo 25 de la presente resolución.
ARTÍCULO 31. DE LA DESTRUCCIÓN, INCINERACIÓN U/O INUTILIZACIÓN DE ESPECÍMENES DE FLORA SILVESTRE, COMO DISPOSICIÓN FINAL. Cuando los especímenes de fauna y flora silvestres, productos, implementos, medios y elementos objeto de aprehensión, restitución o decomiso representen riesgo para la salud humana, animal o vegetal, o se encuentren en estado de descomposición, o amenacen en forma grave al medio ambiente o los recursos naturales, la autoridad ambiental competente ordenará el procedimiento adecuado para su destrucción o inutilización, previo levantamiento y suscripción del acta en la cual consten tales hechos para efectos probatorios.
ARTÍCULO 32. ACTA ÚNICA DE CONTROL AL TRÁFICO ILEGAL DE FLORA Y FAUNA SILVESTRE. Se adopta el acta única de control al tráfico ilegal de flora y fauna silvestre que será utilizada para dejar constancia escrita de la aprehensión material de especímenes de fauna y flora silvestres, de acuerdo con el formato del Anexo 26 a la presente resolución y que forma parte integral de la misma. Las autoridades ambientales deberán llevar los códigos y la numeración consecutiva de estas actas, con el fin de hacer un adecuado control y seguimiento y hacer el reporte al Portal de Información sobre Fauna Silvestre –PIFS–.
ARTÍCULO 33. CARACTERÍSTICAS. El Acta Única de Control al Tráfico Ilegal de Flora y Fauna Silvestre deberá ser elaborada de acuerdo al formato al que se hace referencia en el artículo anterior, con idéntico contenido y en papel de seguridad, el cual deberá presentar como mínimo las siguientes características:
1. Original con dos (2) copias.
2. Tamaño 9½ x 13 en forma continua.
3. El papel del original debe ser marca de agua con un peso de 90gr/m2, sensible para reaccionar a la aplicación de solventes e hipocloritos contra intentos de adulteración por métodos físicos o mecánicos, con fibrillas fluorescentes visibles a la luz ultravioleta y con tinta termocromática.
4. Las copias en papel químico SC blanco de 56gr/m2, fondeadas en colores, rosado y azul respectivamente.
5. Impresiones en el anverso del original con un fondo monocolor, con el diseño y contenido estipulado en la presente resolución y el escudo de Colombia tramado en el fondo.
6. La impresión de textos generales, casillas y tráfico en tinta color negro.
7. En el reverso del original, impresiones en tinta negra de las instrucciones para el diligenciamiento y del conocimiento de movilización.
8. Impresiones en las copias sólo en el anverso y en color negro. Cada copia en la parte inferior derecha debe llevar impreso en tinta roja el destinatario, de conformidad con el parágrafo del presente artículo.
9. Cada Acta debe llevar numeración sencilla en la parte inferior derecha (la cual debe ir impresa directamente en el original en tinta roja y por impacto en las copias), acompañada con código de barras.
PARÁGRAFO 1o. El Acta Única de Control al Tráfico Ilegal de Flora y Fauna Silvestre deberá imprimirse en original y dos (2) copias, con los siguientes destinatarios:
1. Original con destino a quien se le realiza el procedimiento.
2. Primera copia con destino a la autoridad ambiental que realiza el procedimiento.
3. Segunda copia con destino a la autoridad policiva que acompaña el procedimiento.
PARÁGRAFO 2o. El Acta Única de Control al Tráfico Ilegal de Flora y Fauna Silvestre deberá diligenciarse dando cumplimiento a la totalidad de las instrucciones que irán impresas en el reverso del original del formato que se anexa a la presente resolución. HASTA AQUÍ
ARTÍCULO 34. CONSECUTIVOS. Para efectos de un adecuado control y seguimiento, el Ministerio de Ambiente, Vivienda y Desarrollo Territorial, definirá y establecerá los códigos y la numeración consecutiva que deberán llevar las Actas, las cuales serán asignadas periódicamente y según las necesidades de cada autoridad ambiental para que estas procedan a la impresión de los formatos.
ARTÍCULO 35. REMISIÓN DE INFORMACIÓN. Las autoridades ambientales competentes deberán remitir trimestralmente en medio magnético al Ministerio de Ambiente, Vivienda y Desarrollo Territorial, la información que sobre las Actas Únicas de Control al Tráfico Ilegal de Flora y Fauna Silvestre que este les requiera. La información aludida se deberá allegar dentro de los cinco (5) primeros días de los meses de enero, abril, julio y octubre de cada año.
ARTÍCULO 36. PORTAL DE INFORMACIÓN SOBRE FAUNA SILVESTRE –PIFS–. La administración del Portal de Información sobre Fauna Silvestre –PIFS–, está a cargo del Ministerio de Ambiente, Vivienda y Desarrollo Territorial, de acuerdo con lo dispuesto en el artículo 60 de la Ley 1333 de 2009. Dicho Portal contendrá, al menos, la siguiente información:
1. Información sobre decomisos, restituciones y aprehensiones de fauna silvestre, incluyendo la especie, el número de individuos, la fecha y el lugar de aprehensión.
2. Información sobre el seguimiento de cada individuo o grupo de individuos, el lugar donde se encuentra y el estado; información sobre inventarios de los animales registrados en los libros de control de CAV y CAVR.
3. En los casos de disposición final, deberá contener información sobre el lugar de destino y las fechas de verificaciones realizadas sobre el estado de los especímenes.
4. Información sobre localización, especies que poseen y contactos de los Centros de Atención y Valoración – CAV-, hogares de paso, zoológicos, zoocriaderos, tenedores de fauna silvestre, custodios, red de amigos de la fauna y centros de rehabilitación e investigación que trabajan con fauna silvestre.
5. Ficha técnica de todos los estudios que sobre fauna silvestre hayan realizado, autorizado o patrocinado las autoridades ambientales y los institutos de investigación del SINA.
6. Todos los convenios, así como los envíos y liberaciones que surjan con ocasión de ello.
La información del PIFS podrá ser consultada por el público en general en un espacio que para el efecto se construirá en la página web del Ministerio de Ambiente, Vivienda y Desarrollo Territorial. Adicionalmente, las autoridades ambientales y los institutos de investigación del SINA deberán alimentar la base de datos del PIFS a través del aplicativo cuyo ingreso se hará por la página web del Ministerio de Ambiente, Vivienda y Desarrollo Territorial. Para tal efecto, el Ministerio de Ambiente, Vivienda y Desarrollo Territorial facilitará a las autoridades ambientales y a los institutos de investigación del SINA, un usuario y clave de acceso al aplicativo del PIFS, de tal forma que dichas entidades puedan alimentar el Portal y actualizar la información por lo menos una vez al mes, durante los cinco (5) primeros días hábiles de cada mes. La información a consignar en el PIF derivará de las bases de datos físicas y digitales que debe tener cada autoridad ambiental sobre los especímenes aprehendidos.
ARTÍCULO 37. Todas las autoridades ambientales deberán contar con un sistema de registros de información sobre fauna incautada organizada de la siguiente manera:
1. Base de datos física: Deberá estar presente en el CAV, se compone del libro de control de ingresos actualizado y las hojas de vida de cada espécimen ingresado vivo dentro del CAV. La hoja de vida del espécimen está compuesta por tres componentes: historia clínica con respectivo formato de necropsia y acta de defunción ante el deceso del individuo, historia biológica e historia zootécnica. La hoja de vida deberá contener, toda la información de manejo previo reportada en el acta única de control, el manejo dado al espécimen durante su permanencia en el CAV, hasta el momento de su reubicación final y detalles sobre el código del concepto técnico de disposición final y destino final del ejemplar. Los hogares de paso deberán contar con los formatos de ingreso actualizados para cada ejemplar allegado al hogar de paso. En caso de liberación o de reubicación fuera del centro, en la hoja de vida deberá constar un acta de liberación o acta de entrega de acuerdo al caso.
2. Base de datos digital: La autoridad ambiental deberá contar con una base de datos digital que compile la información consignada en el libro de control de ingresos del CAV, los formatos de ingreso al hogar de paso presente en el Anexo 8 y cualquier otra información que permita identificar el espécimen sujeto al tráfico o el proceso administrativo / judicial del que procede.
El Ministerio de Ambiente, Vivienda y Desarrollo Territorial cruzará la información del PIFS, con la que reposa en el Sistema Único de Información sobre Tráfico Ilegal de Especies Silvestres –SITIES– administrado por la Policía Ambiental y Ecológica y el Grupo de Delitos contra el Ambiente de la Dijín, con el fin de consolidar la información que estará disponible en el PIFS, mediante la creación de una plataforma que permita el intercambio en línea de información.
ARTÍCULO 38. OTRAS AUTORIDADES. Lo dispuesto en la presente resolución, se aplicará sin perjuicio de la competencia que en materia civil, penal, sanitaria y aduanera tienen otras autoridades públicas.
ARTÍCULO 39. VIGENCIA Y DEROGATORIAS. La presente resolución rige a partir de su publicación en el Diario Oficial y deroga las disposiciones que le sean contrarias.
Publíquese y cúmplase.
21 de octubre de 2010.
La Ministra de Ambiente, Vivienda y Desarrollo Territorial,
BEATRIZ URIBE BOTERO.
ANEXOS
Anexo 1. “Protocolo para la disposición provisional de especímenes de fauna silvestre decomisada en el Centro de Atención y Valoración –CAV”–.
Anexo 2. “Guía Técnica para el establecimiento, funcionamiento y administración de un CAV de fauna silvestre”.
Anexo 3. “Libro de control para CAV de Fauna Silvestre”.
Anexo 4. “Protocolo para la disposición provisional de especímenes de fauna silvestre decomisada en el Hogar de Paso”.
Anexo 5. “Guía Técnica para el establecimiento, funcionamiento y administración de un Hogar de Paso”.
Anexo 6. “Formato de ingreso al Hogar de Paso de Fauna Silvestre”.
Anexo 7. “Protocolo para la disposición provisional de especímenes de fauna silvestre decomisada en los zoológicos”.
Anexo 8. Libro de control para los especímenes de fauna silvestre dispuestos provisionalmente en zoológicos.
Anexo 9: “Protocolo para la Liberación de fauna silvestre nativa decomisada y/o aprehendida preventivamente o restituida”.
Anexo 10: Protocolo para el manejo de fauna decomisada dentro de la Unidad Especial Administrativa de Parques Nacionales Naturales.
Anexo 11. “Protocolo para la disposición de especímenes de fauna silvestre en el Centro de Atención, Valoración y Rehabilitación - CAVR”.
Anexo 12. Libro de control para el Centro de Atención, Valoración y Rehabilitación – CAVR, de fauna silvestre
Anexo 13. Protocolo para la disposición final de especímenes de fauna silvestre en zoocriaderos
Anexo 14. Protocolo para la disposición final de especímenes de fauna silvestre en zoológicos.
Anexo 15. Protocolo para la disposición final de especímenes de fauna silvestre en la red de amigos de la fauna.
Anexo 16. Manual para la Red de Amigos de la Fauna.
Anexo 17. Protocolo para la disposición final de fauna silvestre bajo la figura de “Tenedor de fauna Silvestre”.
Anexo 18. “Manual para el Tenedor de Fauna Silvestre”.
Anexo 19. Protocolo para la disposición final de especímenes de fauna silvestre bajo condiciones de semicautiverio.
Anexo 20. Protocolo de eutanasia.
Anexo 20ª. Protocolo para la disposición de productos, subproductos y especímenes muertos de fauna proveniente del tráfico ilegal.
Anexo 21. Protocolo de aprehensión preventiva de flora silvestre maderable.
Anexo 22. Protocolo para la disposición provisional de Flora Silvestre Maderable en el CAV de flora.
Anexo 23. Guía técnica para el establecimiento, funcionamiento y administración de un CAV de flora silvestre maderable.
Anexo 24. Libro de control de ingresos - al CAV de Flora Silvestre Maderable.
Anexo 25. Manual para la disposición final de la Flora Silvestre Maderable Decomisada a ser entregada a Entidades Públicas.
Anexo 26 Acta Única de Control al Tráfico Ilegal de Flora y Fauna Silvestre.
PROTOCOLO PARA LA DEPOSICIÓN PROVISIONAL DE ESPECÍMENES DE FAUNA SILVESTRE DECOMISADA EN EL CENTRO DE ATENCIÓN Y VALORACIÓN.
CONSULTAR ANEXO EN EL ORIGINAL IMPRESO O EN FORMATO PDF.
GUÍA TÉCNICA PARA EL ESTABLECIMIENTO, FUNCIONAMIENTO Y ADMINISTRACIÓN DE UN CAV DE FAUNA SILVESTRE.
CONSIDERACIONES GENERALES
Para el efectivo control del tráfico ilegal de especies de fauna silvestre, es fundamental que las Autoridades Ambientales Regionales implementen la construcción, adecuación y administración de un Centro de Atención y Valoración de Fauna Silvestre en sus respectivas jurisdicciones, ya sea de forma independiente o mediante acuerdos entre sí, para dar respuesta a la problemática que surge posterior a los operativos de decomiso preventivo o definitivo, llevados a cabo por las Autoridades Policivas y/o Ambientales; así como para alojar a aquellos ejemplares silvestres que sean entregados de manera voluntaria por sus poseedores. En aquellas jurisdicciones donde actualmente estén implementados los CAV, deberá revisarse su funcionamiento y ajustarse a lo propuesto en esta guía.
De acuerdo a lo estipulado por la ley, la decisión definitiva sobre la disposición de los animales confiscados tendrá por objeto el logro de tres objetivos: 1). Potenciar al máximo la contribución a la conservación de los especímenes sin poner en peligro en modo alguno la salud, el perfil etológico o el estado de conservación de las poblaciones silvestres o en cautividad de la especie. 2). Desalentar la continuación del comercio ilícito o irregular de la especie. 3). Encontrar soluciones decorosas, ya sea manteniéndolos en cautividad, reintegrándolos en el medio silvestre o sacrificándolos mediante la eutanasia[1].
Aunque una forma de solucionar la situación de los animales silvestres en particular, ha sido la entrega a zoológicos o acuarios, en algunas ocasiones el número confiscado es tan alto o se han vuelto tan comunes las especies en dichos centros de exhibición, que esta alternativa ha dejado de ser viable para muchas de las especies traficadas y decomisadas. En este sentido, “la comunidad zoológica internacional ha reconocido que la colocación de animales poco prioritarios desde el punto de vista de la conservación en las pocas jaulas disponibles puede beneficiar a esos especímenes, pero que al mismo tiempo puede perjudicar los esfuerzos de conservación en su conjunto. Por consiguiente, se están fijando prioridades para la asignación de las jaulas disponibles”.
Los Centros de Atención y Valoración (CAV), surgen como una alternativa a la necesidad nacional de encontrar una solución a la ubicación, manejo y destino final de la fauna silvestre decomisada. Por esto, en el marco de los artículos 52 y 53 de la Ley 1333 del 21 de julio del 2009, que hacen referencia a la disposición de fauna silvestre decomisada o aprehendida preventivamente, se determina que los CAV deben ser creados, mantenidos y controlados por cada Autoridad Ambiental en el ámbito de su jurisdicción, o de otras jurisdicciones mediante acuerdos interadministrativos de cooperación con otras Autoridades Ambientales, para cuyos efectos deberán destinar un presupuesto anual, que incluya y contemple todas las posibles fases a su interior (recepción, valoración, adaptación y reubicación).
Los procesos de adaptación y recuperación del ejemplar con el objeto de su posterior valoración para fines de disposición final, integran conocimientos técnicos de medicina, zootecnia, biología y ecología, que deben articularse correctamente con el fin de lograr un adecuado manejo de la fauna y flora decomisados con miras a la conservación y la educación; por esta razón, el Ministerio de Ambiente, Vivienda y Desarrollo Territorial, a través del Grupo de Gestión en Biodiversidad de la Dirección de Ecosistemas, elaboró esta Guía Técnica, que pretende fortalecer y unificar los criterios para la construcción, mantenimiento y funcionamiento de los CAV en el país y los procedimientos para el manejo de fauna silvestre, desde su recepción hasta su destino final.
COMPONENTE DE FAUNA SILVESTRE
1. ESTABLECIMIENTO DE UN CAV
1.1 Ubicación
Los centros para la atención y valoración de la fauna silvestre decomisada en el país, deben construirse en lugares estratégicos que permitan el pronto y fácil transporte de los animales incautados hasta las instalaciones, acortando el tiempo de transporte y de restricción, con el fin de disminuir el estrés que este pueda originar en los individuos y el efecto negativo sobre su estado de salud. Debe quedar idealmente a un kilómetro del perímetro de las zonas urbanas o centros poblados.
Su ubicación deberá considerar la temperatura media del lugar, respecto a la temperatura media requerida por los animales más comúnmente decomisados. Teniendo claro que deberá contar sin embargo, con áreas climatizadas que permitan el alojamiento de especies no propias de la zona térmica durante cortos periodos de tiempo de ser necesario.
El lugar escogido deberá contar con buenas rutas de acceso, estar en un lugar libre de conflictos armados activos, lejos de explotaciones agropecuarias, especialmente avícolas y porcícolas, de fuentes emisoras de sonidos fuertes y de áreas de amenaza natural (inundaciones, deslizamientos).
1.2 Construcción
La construcción del Centro deberá estar acorde con la normatividad ambiental y sanitaria vigente, contar con acceso a servicios públicos (agua y energía eléctrica) y tener un tamaño no sólo acorde a la disponibilidad del terreno, sino también a la estimación del número de animales que potencialmente pueda llegar a recibir. Igualmente, es importante que en su construcción, se considere siempre la posibilidad de expansión en el mediano plazo si las circunstancias lo ameritan.
Los materiales empleados para la construcción deberán ser acordes con la temperatura de la región y las condiciones climáticas, permitiendo resguardar a los animales del viento, lluvia y sol excesivos, garantizando al tiempo durabilidad de la construcción en el tiempo; y el uso de madera para la construcción de encierros, cajas y jaulas solo podrá emplearse si previamente ha sido tratada con productos que eviten la presencia de vectores y que no afecten la salud de los animales y/o seres humanos.
Las piletas o depósitos para agua deben tener un diseño que permita a los especímenes entrar y salir sin dificultad a fin de garantizar su seguridad y movimiento; las jaulas o encierros del establecimiento deberán garantizar que los animales no se causen heridas, por lo que todos los bordes existentes deberán ser suaves o redondeados y de dejar uniones de madera deben ser terminadas de tal forma que el animal no pueda destruirlas royéndolas o arañándolas desde el interior.
Las jaulas o encierros deberán tener un desnivel en el piso del 3% para facilitar el escurrimiento y drenaje de los líquidos de desecho.
Los establecimientos de crianza en cautiverio deberán construir pocetas de desinfección de calzado y de llantas de vehículos automotores en las entradas de cada instalación. Las mismas serán construidas totalmente de concreto, las pocetas pueden ser reemplazadas por bandejas o tinas plásticas.
Las pocetas (lavapatas) de desinfección de calzado deben ubicarse en las entradas o puertas de jaulas y/o corrales y las de llantas de vehículos automotores en las entradas al CAV. Las dimensiones de las mismas dependerán de las características de cada acceso y se recomienda utilizar las medidas descritas a continuación:
Las pocetas (lavapatas) de desinfección de calzado deberá tener una profundidad de 4 pulgadas, y con un nivel de líquido, permanente, de 1.5 pulgadas, su longitud dependerá de las características de las entradas y puertas si son hechas en concreto, deberán contar con pendiente y un sistema de drenaje para evacuado rápido. La piscina de desinfección de ruedas debe permitir empapar las mismas dos veces en la solución desinfectante, por ello la dimensión debe ser de una longitud de 8 metros, un ancho de 4 metros y 16 pulgadas de profundidad con un nivel de líquido de 10 pulgadas.
El CAV, preferiblemente deberá ubicarse en una zona plana de fácil acceso y movilidad interna, y aislarse del exterior mediante una reja, muro liso, muro con malla alambre, adecuado de tal manera o a tal distancia, que desde el exterior no sea posible visualizar a los animales ni interactuar con ellos y a la vez, esta barrera actúe como último sistema de seguridad en caso de escape de algún animal dentro del CAV.
Internamente, las instalaciones deberán ser construidas tanto con materiales, como acabados según los estándares legales nacionales, dispuestos para clínicas veterinarias, entre las que cabe resaltar que las paredes deberán ser impermeables, los pisos antideslizantes, con esquinas redondeadas, para evitar la acumulación de materiales y la entrada a cada una de las áreas de manejo de animales.
Por razones sanitarias, los recintos destinados para el manejo de reptiles y anfibios deberán estar aislados del resto de recintos de animales por medio de barreras físicas como sistema de lavaplatos y lava traperos independientes y sistemas de desinfección. La cuarentena de reptiles y anfibios puede ser desarrollada dentro del mismo espacio físico de mantenimiento de los demás herpetos (reptiles y anfibios) sin embargo, el acceso a ambas áreas debe ser independiente una de otra así como los sistemas de drenaje y llenado. Debe evitarse el intercambio de materiales e insumos entre zonas.
Todas las puertas de las áreas donde se alojarán los animales, deberán ser de apertura y cierre rápido (sistema de cierre por golpe) y deberán contar con sistemas de cierre de pestillos y pasadores diseñados para que no puedan ser manipulados o abiertos por los animales como por ejemplo, primates. El objeto principal de todas las puertas en los recintos donde haya animales, es evitar los escapes e ingresos de fauna no deseada y facilitar las rutinas de limpieza y manejo desarrollados por el equipo de cuidadores y equipo de técnicos del centro. Se recomienda que se instale un sistema de doble puerta, para asegurar el control de posibles intentos de fuga. Los techos y recintos del CAV deberán estar debidamente asegurados y diseñados para minimizar al máximo el riesgo de escape de cualquier especie alojada en su interior.
Los CAV, deberán procurar el uso racional de los recursos así como el manejo sostenible del ambiente, considerando en su diseño las condiciones de temperatura, radiación solar, humedad y períodos de precipitaciones de la zona teniendo en cuenta que el bienestar de muchas de las especies silvestres manejadas en CAV, puede ser estimulado positivamente si se realiza un aprovechamiento equilibrado sin descuidar aspectos sanitarios, de las condiciones ambientales de la zona del CAV. Por otro lado, el manejo de un diseño que permita el aprovechamiento de las condiciones climáticas del lugar, genera también reducción significativa en los costos de mantenimiento del CAV a corto, mediano y largo plazo.
Al momento de diseñar el CAV, debe tenerse en cuenta que las especies dentro de su rutina de manejo y mantenimiento diario requerirán de materiales de origen natural el cual debe ser de fácil consecución, ramas frescas, troncos con y sin corteza, sustratos tipo hojarasca, pasto fresco y heno, madera chipiada, viruta entre otros deben ser considerados dentro del funcionamiento del CAV. Si es posible, incluir dentro del CAV, una zona verde para la siembra y manejo de especies vegetales que puedan ofrecer estos recursos de manera constante.
1.2.1 Áreas a construir
-- Administrativas
-- Recepción y valoración
-- Hospitalización
-- Cuarentena
-- Adaptación o zonas de mantenimiento
-- Área para alojar fauna silvestre acuática, la cual deberá disponer de:
1. Una zona de recepción y/o empaque.
2. Zona de cuarentena, en la cual se valorará el comportamiento de los individuos y su estado sanitario.
3. Zona de estabulación temporal, la cual corresponde al lugar destinado a alojar los individuos mientras que es definido su destino final.
4. Zona de tratamiento de agua, en la cual se realizará tanto el acondicionamiento físico y químico del agua de acuerdo con los requerimientos biológicos de los individuos a estabular.
5. Zona tratamiento de Efluentes, en esta zona se contará con un sistema de filtros que permita el tratamiento de los efluentes del área donde se estabula la fauna acuática, con el fin de devolver el agua que circuló en este sistema con características similares a las iniciales.
-- Zona de tratamiento de aguas servidas y residuos sólidos: el CAV, deberá contar con un sistema básico de tratamiento de aguas provenientes del lavado de los diferentes encierros, el uso de sistemas biológicos, trampas de sedimentos entre otros, deberán ser empleados para tratar el agua antes de ser vertida a sistemas de alcantarillado externos al centro. Los residuos sólidos deberán ser separados y podrán ser empleados en procesos de lombricultivo, reciclaje entre otros de acuerdo al Decreto 2676 del 2000. El CAV debe contar con un sistema que permita el manejo y disposición final de residuos peligrosos.
La distribución de estas áreas, deberá obedecer a consideraciones sanitarias y logísticas, quedando la cuarentena aislada de la estructura administrativa y demás áreas de mantenimiento de animales.
2. ADMINISTRACIÓN DEL CAV
La administración del CAV, estará a cargo de la Autoridad Ambiental Regional, como lo establece la Ley 1333 del 21 de julio de 2009, y deberá contar con recursos anuales que garanticen su permanencia y continuidad en el tiempo, así como la realización de todas las etapas (admisión, atención, adaptación y reubicación. Las etapas de rehabilitación, liberación y seguimiento, en los casos que aplique, según los protocolos anexos), podrá ser desarrollado dentro del CAV si este es diseñado desde un principio para tal fin, o la autoridad ambiental en caso de considerar viable la rehabilitación con fines de liberación de alguna de las especies que maneja, podrá establecer mediante figura administrativa como convenio, proyecto o contrato un programa de rehabilitación de una especie determinada con miembros de la red amigos de la fauna y entidades ex situ como zoológicos, institutos de investigación entre otros.
Para su administración, deberá contar:
1. Un proceso administrativo interno que permita la obtención de los recursos materiales y logísticos necesarios para la atención de las diferentes especies que pueden arribar al centro. Debido a lo casual que pueden ser algunos procesos de incaute, el CAV deberá contar con figuras administrativas como acceso a una caja menor que permita realizar consecución inmediata de elementos para habilitar encierros y/o adquirir insumos, materiales o ítems alimenticios que no hagan parte del desarrollo usual dentro del CAV, pero que son indispensables para asegurar la sobrevivencia y un manejo seguro de alguna especie rara o de requerimientos de manejo muy especializados o que arriban al centro de manera inesperada.
2. La autoridad ambiental debe considerar dentro del funcionamiento del CAV, un programa de mantenimiento locativo que asegure el bienestar de los animales, la seguridad de los cuidadores y técnicos del CAV y reducir al mínimo cualquier riesgo de escape de animales de sus encierros.
3. El CAV debe contar con un presupuesto desglosado para cada área técnica:
a) Con presupuesto para la obtención de recursos, insumos y materiales para el desarrollo de mobiliarios y aplicación de rutinas de enriquecimiento ambiental;
b) Presupuesto para la adquisición y reposición de equipos y elementos para la restricción, captura y manipulación de la fauna alojada dentro del CAV (mallas, cajas transportadoras, jaulas temporales, acuarios, tubos colapsibles, ganchos y pinzas para serpientes, guantes de carnaza, guantes para manejo de mamíferos y reptiles, tramojos, redes de niebla, nasas grandes, medianas, pequeñas, para mamíferos y aves entre otros);
c) Presupuesto para la adquisición de elementos de marcaje y seguimiento biométrico (básculas, pesas de resorte, calibradores, reglas y conos para aves, anillos plásticos, metálicos y de acero inoxidable, microchips, pinzas aplicadoras de anillos, marcas temporales, cinta métrica, bolsas de tela);
d) Presupuesto para el alojamiento de los animales con requerimientos especiales (humidificadores, termo higrómetros, termómetros sumergibles, calentadores, fuentes artificiales de luz como fuente de calor y luz UV);
e) Presupuesto para el mantenimiento de las diferentes áreas y rutas de acceso del centro;
f) Presupuesto para bioseguridad (uniformes, guantes de caucho largos y cortos, tapabocas, guantes de látex, desinfectantes, botas pantaneras, petos, máscaras para vapores orgánicos, gafas protectoras);
g) Presupuesto de medicamentos y análisis clínicos;
h) Presupuesto para la obtención programada de mercados e insumos para la preparación de la dieta de los especímenes alojados en el centro (básculas, bandejas para repartir alimento, recipientes medidores, ollas, cuchillos, cucharas, cucharones, estanterías para organizar el mercado, horno para preparación de tortas, recipientes para almacenaje de cereales y granos, despensa);
i) Presupuesto para el pago de servicios públicos (agua, luz, teléfono, internet, gas etc.);
j) Presupuesto para pago de salarios de cuidadores, profesionales, vigilantes y encargados del mantenimiento y reparaciones locativas;
k) Presupuesto para todo el proceso de reubicación de fauna fuera del Centro (debe haber recursos para el embalaje, transporte y pago de permisos y cualquier otro trámite requerido en el proceso de salida y reubicación de ejemplares).
También debe contar con presupuesto para papelería (generar programaciones, registros diarios de cuidador, hojas de vida, muestreos especiales) y presupuesto para de acuerdo al volumen de especímenes a manejar dentro del CAV poder manejar alimento vivo o en su defecto para la consecución de alimento vivo a proveedores externos.
La autoridad ambiental puede establecer alianzas interinstitucionales y con particulares especialistas para situaciones que se presenten a su interior y requieran de asesoría técnica especializada, también pueden ser empleadas estas alianzas para trasladar animales que por su distribución, piso térmico u otras razones técnicas, sea requerido su reubicación en otros CAV, con la Red de amigos de la fauna u otros como se explica en los protocolos.
2.1 Coordinación del CAV
La coordinación del CAV, estará a cargo de un profesional de la medicina veterinaria, zootecnia o un biólogo adscrito a la autoridad ambiental, con experiencia en administración, dado que la mayor parte de las actividades del CAV están estrechamente relacionadas con el accionar de estas profesiones. Las decisiones relativas al manejo técnico de las especies deben ser tomadas con participación y en coordinación con el equipo de profesionales presente en el CAV.
La reubicación de fauna fuera del centro debe soportarse por medio de un concepto técnico de disposición contenido al final de este manual, elaborado por el equipo de profesionales presentes en el Centro (veterinario, zootecnista y biólogo) y aprobado por la autoridad ambiental. La elaboración del concepto técnico debe ceñirse al formato presentado en este manual.
2.2 Personal del CAV
Los Centros para la Atención, Valoración y Rehabilitación de Fauna Silvestre, deberán contar con personal profesional y técnico de dedicación exclusiva y permanente.
2.2.1 Personal de coordinación
La dirección del CAV, deberá estar a cargo de un profesional de la medicina veterinaria zootecnia o un biólogo, que tenga experiencia en manejo vida silvestre y administración.
2.2.2 Personal profesional
Deberá contratarse mínimo (un médico veterinario), un zootecnista y un biólogo. Todos los profesionales deberán contar con experiencia mínima de un año en el manejo de fauna silvestre en condiciones de cautiverio. La inclusión de auxiliares para cada área técnica (veterinaria, biología, zootecnia) dependerá del volumen de animales atendido en el CAV así como el tipo de actividades que cada profesional desarrolle dentro del CAV y su presupuesto. Cada área técnica de acuerdo a los recursos, la directriz de la autoridad ambiental y la experiencia técnica de los profesionales a cargo puede o no incluir dentro de su personal la participación de estudiantes pasantes o estudiantes universitarios cuya actividad será bajo coordinación y supervisión del profesional de su área dentro del CAV quien a su vez, deberá acatar las pautas establecidas por el supervisor y la autoridad ambiental. Por ningún motivo el estudiante pasante o estudiante tesista, deberá asumir el manejo de la fauna alojada dentro del CAV ni tampoco podrá disponer ni tomar decisiones de manejo o reubicación.
2.2.3 Personal técnico
Para apoyar las labores del CAV, se deberá contratar personal técnico que se encargue del mantenimiento y limpieza de los encierros, la preparación y administración de las dietas y el apoyo durante los procedimientos y manipulación de los animales silvestres allí alojados. Se recomienda que el equipo de cuidadores cuente con personas que tengan el conocimiento, la aptitud y sensibilidad para el manejo de fauna, ideal si este equipo es conformado por personal que ha trabajado previamente con fauna silvestre. El equipo de cuidadores deberá además de realizar las rutinas de limpieza, alimentación y adecuación de espacios para los animales, aplicar las rutinas de enriquecimiento establecidas por el biólogo, apoyar a los diferentes profesionales del CAV como conocedor del temperamento de los especímenes bajo su tutela en los procesos donde se requiera la restricción, manipulación y traslado de ejemplares. Los cuidadores deben contar con la formación educativa mínima que les permita llevar registro sobre el inventario y anotar cualquier novedad que ocurra con cada una de las especies y poblaciones que tiene a su cuidado.
2.2.4 Personal de vigilancia
Para garantizar la seguridad del CAV, se deberá contratar personal de vigilancia certificada, para garantizar la seguridad del personal, los animales y los equipos.
2.3 EQUIPOS Y ELEMENTOS REQUERIDOS
A continuación se nombran los principales elementos que deben tenerse en el CAV para el manejo médico biológico de los animales y su adecuado mantenimiento.
| Uso | Elementos |
| Contención | Nasas o jamás, trampas para mamíferos (Havahart o Tomahawk), pértigas, ganchos y pinzas para ofidios, tubos plásticos para ofidios venenosos, cajas de restricción, guantes de carnaza, lazos, lonas, toallas, cerbatanas y/o pistola de dardos, jaula de manejo, caperuzas y capuchas para evitar estrés, redes de niebla y redes de captura, nasas para aves e insectos, bolsas oscuras de tela con cierre rápido, cajas de cartón y de madera. |
| Alojamiento | Jaulas de aislamiento y jaulas de acercamiento, guacales plásticos, acuarios. |
| Manejo Médico | Fonendoscopio, termómetro, balanza, instrumental médico para cirugías menores, ambú, incubadora, mesa de examen, jeringas, agujas y sondas de diferente tamaño, algodón, gasa, bajalenguas, linterna, guantes de examen, cuchillas, alcohol, solución yodada, soluciones inyectables, suplementos vitamínicos, antiparasitarios, droga para eutanasia, anestésicos, sedantes, analgésicos, antiinflamatorios, antibióticos, inmunoestimulantes, drogas de emergencia, entre otros que considere el equipo médico del CAV. |
| Marcaje | Equipo de microchip, anillos de marcaje de aves, cintas plásticas, pinzas para anillos de aves, sistema de marcaje para tortugas y neonatos. Tinas o bandejas para separar nidadas o camadas. |
| Manejo Biológico | Termómetros de ambiente, calentadores (en los casos que aplique), Aireadores, binoculares, GPS, equipo de telemetría, radiotransmisores (en caso de programas de monitoreo post-liberación) títeres de aves para evitar improntar a los pichones, títeres de depredadores para la rehabilitación. Pesas de resorte de tres a cuatro capacidades diferentes, balanza de plato, calibradores, cinta métrica, conos para aves, pinzas de alimentación, pruebas de sexaje de ofidios, termohigrómetros de interiores y de exteriores, análogos y digitales con valores máximos y mínimos, bombillas calentadoras y fuentes de luz UV, materiales para diseño de ítems de enriquecimiento, nebulizadores y/o humidificadores, filtros para acuario, termómetro sumergible para acuarios y piletas, mantas oscuras, tablas para toma de datos, cronómetro, beep para medición de intervalos en caso de realizar muestreos comportamentales, contador de eventos, cámara digital, videocámara. |
| Cocina | Nevera con congelador, elementos para elaboración de dietas, licuadora, batidora, horno para preparar tortas, pinzas de alimentación, elementos para manejo y alimentación de animales de bioterio, elementos para distribución de dietas bandejas plásticas y/o carretillas para llevar bandejas con alimento, recipientes medidores, recipientes hondos, pandos, comederos, bebederos para los animales de acuerdo a la especie y su mecanismo para obtener alimento y beber agua, balanza de gramos y kilos, tablero de dietas, suplementos vitamínicos, minerales y alimentos para especies de dieta especializada Sistemas para el almacenaje de perecederos y no perecederos, verduras, frutas y cereales. |
| Dotación | De oficina, aseo (desinfectantes básicos como detergentes en polvo, para cocina y baño, jabón líquido antibacterial para manos y desinfectantes para zonas de animales contra bacterias, hongos y virus, al menos dos tipos diferentes que puedan ser rotados periódicamente para evitar el desarrollo de cepas resistentes) y de protección personal (guantes, bata blanca, overol, peto, tapabocas, botas de caucho, según funciones). |
| Vehículo | El CAV deberá contar con un vehículo, sino de uso exclusivo, si de fácil acceso para su uso. |
3. ÁREAS DEL CENTRO
3.1 Área Administrativa
3.1.1 Oficina
Debe contar mínimo:
-- Aéreas de trabajo para los profesionales con una zona de reuniones.
-- Zona de archivos: Esta zona debe ser un área protegida de la humedad, contaminación por plagas y de acceso restringido. Los archivos del centro se componen de las hojas de vida de cada individuo presente en el Centro. Cada hoja de vida consta de una hoja principal con información sobre datos de ingreso, datos del ingreso a la zona de mantenimiento y datos de egreso, historia clínica, biológica y zootécnica y cuando fuere necesario, de un acta de necropsia, acta de liberación, hurto o escape. El Centro además debe mantener activo y preservar archivos de uso diario tal como reportes de cuidador, registros sobre estudios particulares que se estén desarrollando para cada área, el libro de control mencionado en esta Resolución y documentos y bibliografía de uso rutinario dentro del Centro. El libro de control es un documento legal que deberá permanecer en el Centro.
Idealmente, se espera que un CAV cuente con al menos un computador, línea telefónica impresora, línea telefónica, fax, e internet. La base de datos física de animales deberá estar soportada por una base de datos digital que compile y en lo posible procese la información que sea consignada por cada área técnica. En caso que el Centro no cuente por su lejanía geográfica con equipos de computador, la base de datos digital deberá ser actualizada por parte de la autoridad ambiental.
3.2 Áreas Auxiliares
3.2.1 Vestier
Área donde el personal del Centro, deberá ponerse todo su equipo de protección personal y deberá dejar sus accesorios (aretes, collares, pulseras y demás elementos que puedan generar algún riesgo o accidente). El personal que tenga el pelo largo deberá mantenerlo recogido durante el desarrollo de sus actividades con los animales, para evitar accidentes. La zona de vestier debe contar con un baño con ducha.
3.2.2 Habitaciones
El CAV deberá contar con para que el personal pueda pernoctar de ser necesario, realizando turnos de supervisión de los animales que se encuentren hospitalizados, o aquellos que estén siendo evaluados etológicamente.
3.2.3 Cría de alimento vivo
El CAV debe contar con un área para la cría o el mantenimiento en caso que el CAV opte por adquirir alimento vivo de proveedores externos. La zona de cría debe contar con las especificaciones de mantenimiento y seguridad establecidas para las especies sujetas a cría y además, deberá contar con programas médicos de valoración del estado sanitario de estos ejemplares.
El alimento vivo a mantener o producir en el CAV debe suplir las necesidades nutricionales y de enriquecimiento de las especies alojadas en el centro. La cría o mantenimiento de insectos no debe ser realizada en las instalaciones donde se realiza esta misma actividad para roedores y/o aves.
3.2.4 Bodega
Lugar donde se almacenarán los equipos y materiales de dotación del centro, como jaulas, guacales, nasa, etc.
3.2.5 Parqueadero
El parqueadero deberá estar retirado de las áreas de permanencia de los animales y de forma contigua al punto de almacenamiento de madera. Deberá permitir la maniobrabilidad y facilitar el cargue y descargue de los animales.
3.2.6 Área para la preparación y almacenamiento de los alimentos
La dieta de los animales silvestres alojados, deberá ser ofrecida en horarios, cantidad y presentación acorde con los requerimientos nutricionales de cada especie según los lineamientos técnicos del zootecnista. Variaciones en los horarios de alimentación, enriquecimiento con ítems alimenticios, corrección de dietas y presentación deberán ser coordinados entre el biólogo, el médico veterinario y el zootecnista. Reportes de comportamientos de alimentación deberán ser compartidos entre el zootecnista y el equipo de cuidadores. Las dietas a ofrecer a los animales, deberán responder a las necesidades nutricionales de las especies silvestres, soportadas incluso por software de balanceo de dietas. Neonatos y polluelos deben poseer registros especiales de seguimiento biométrico y dieta ofrecida. El cuidado de este grupo especial debe darse en coordinación con veterinaria y biología. Las dietas deben estar registradas y disponibles al resto del equipo de trabajo en un tablero en el área de la cocina.
La cocina, deberá ser de uso exclusivo para la preparación y manipulación de los alimentos para los animales del Centro. Deberá contar con alacenas para almacenamiento, con medidas de seguridad contra robos, ingreso de plagas, prevención de contaminación y descomposición de los alimentos). Los alimentos deberán ponerse sobre estivas y nunca en contacto directo con el piso y deberá evitarse la contaminación cruzada. Deberán contar con una nevera acorde a la magnitud de alimento manejado. Todos los alimentos deberán ser frescos, adquiriéndolos entre una o dos veces por semana, según el clima y la cercanía del mercado.
Periódicamente, el zootecnista, con la ayuda de personal de apoyo, realizará una evaluación del consumo y aceptación de las dietas, mediante el pesaje de los sobrantes dentro de cada encierro, con el fin de hacer los ajustes necesarios y garantizar el bienestar de los animales, reportando los hallazgos al veterinario a cargo.
El área de cocina debe ser un área limpia, desinfectada y ordenada, con materiales tales como cerámica, superficies antideslizantes y acero inoxidable.
Los recipientes empleados para la alimentación de la fauna deberán llegar a la cocina limpios e identificados por zona.
3.3 Transporte de Animales Decomisados
Los animales deben transportarse en jaulas, guacales o cajas oscuras, silenciosas, que permitan el flujo de aire, pero al tiempo impidan el contacto visual con el animal. Si el animal ha sufrido algún politraumatismo, es recomendable que sea transportado en total oscuridad, lo que evitará sobre estímulos del Sistema Nervioso Central.
Para el transporte de fauna íctica, los individuos, deberán ser embalados en bolsas plásticas con fondo cuadrado considerando una proporción de una parte de agua por dos de oxígeno, en cada bolsa solo deberán ir peces de una sola especie y de tamaño similar. Las bolsas deberán ser colocadas dentro de cajas de cartón, plástico o icopor, con el fin de evitar que se rompa la bolsa durante el transporte y se pierda agua comprometiendo la vida de los peces. Igualmente, durante el transporte, evite los movimientos fuertes, proteja las bolsas del sol.
Es importante aclarar que en cajas de cartón, únicamente pueden ser transportados animales que no puedan perforarla o romperla durante el trayecto, no pudiendo empacar en ellas medianos y grandes psitácidos o mamíferos. Estos deberán transportarse en guacales o jaulas, para evitar posibles fugas.
Los elementos de transporte deben estar en buen estado y no representar un factor de riesgo para la integridad de los animales o para su transportador.
Idealmente, cada individuo, debe estar embalado en un guacal o jaula por separado, incluso los individuos de especies gregarias, puesto que la tensión del viaje puede provocar peleas entre ellos. De no ser posible, sí debe mantenerse esta indicación con las crías, las cuales de ser huérfanas, podrán ir en grupo, pero separados de los adultos, para evitar lesiones o agresiones; salvo que esté con la madre, en cuyo caso deben ir madre e hijo por aparte, para garantizar la integridad de la cría o juvenil. Las medidas de las jaulas deben permitir ingresar y permanecer cómodamente a los animales que se desean trasladar, así como su manipulación sin dificultades. Por último, si se transportan varias jaulas, estas deberán acolcharse para evitar que se golpeen y pueda lastimarse al animal (dedos o plumaje).
Evaluar la necesidad de suministrar tranquilizantes a los animales antes de transportarlos. El movimiento del vehículo, la manipulación y la ansiedad, suelen ser causa de estrés; la necesidad de mantener un promedio de temperatura específico, así como la necesidad de vendar o no los ojos de los animales a transportar para disminuir su ansiedad[2].
Durante el transporte, debe seguirse una ruta directa, evitando paradas innecesarias o administrativas, protegiendo los animales de las condiciones climáticas adversas, no sometiéndolos a fuentes sonoras como radios o sirenas. Si el trayecto es prolongado, deberán hacerse pausas periódicas para observar el estado de los animales y suministrarles agua de bebida.
3.4 Área de Recepción
Los animales que llegan a los CAV pueden provenir de dos fuentes: producto de decomisos realizados por las autoridades competentes, o mediante entrega voluntaria por parte de sus tenedores, quienes desisten de conservarlos como mascotas, ya sea por pesar, porque el animal está enfermo o porque se tornó agresivo, y deciden realizar una entrega voluntaria, o porque ha sido encontrado en la vía pública o en el campo, herido o desamparado y desean garantizarle su bienestar.
El área de recepción de animales es una zona preferiblemente cercana a la zona cuarentenaria en la cual se reciben los ejemplares y se da su manejo primario. El manejo inicial dado a los especímenes consiste en ingreso al libro de control, creación del Código Único Nacional de Ingreso, apertura de hoja de vida, creación de historias clínicas, zootécnicas y biológicas, reducción de niveles de estrés y disposición en zonas de aislamiento hospitalización o cuarentena.
Como elementos mínimos, esta área deberá contar con un mesón con superficie que permita su desinfección, gavetas para almacenar equipos de pesaje y medida y medicamentos para atención prioritaria, equipos de pesaje, medid y bolsas de telas o conos para pesaje. Los pisos deben ser en cemento con sifón para drenaje, lavapatas, en la parte externa de la puerta y paredes y techo con mecanismos que contengan y eviten el escape de animales en esta zona. La puerta de acceso deberá ser amplia y con apertura hacia adentro y ventana para observar el interior del cuarto desde el exterior, como medidas de control a animales escapados.
3.5 Registro
Consiste en alimentar la base de datos propuestas en la presente resolución con información proveniente de:
-- Actualización del libro de control de ingreso anexo a la presente resolución, con información acerca de la fecha de ingreso de cada espécimen al CAV, asignación de un Código Nacional de Ingreso al CAV, sistema de marcaje o identificación, número del Acta única de control al tráfico ilegal de flora y fauna silvestre, sexo, e información sobre su disposición final. Consiste en asignarle a cada uno de los animales que ingresan, un número con el que se le identificará de ahí en adelante hasta su destino final, para lo cual, en el CAV debe contarse con un listado de mínimo cuatro dígitos para la asignación de tal número y ser claramente seleccionado para evitar duplicidad de números.
-- Acta de entrega: Constituye el documento de registro de la entrega legal de los animales, ya sea por parte de su propietario o de las autoridades, en esta deben registrarse datos de identificación reportados en el concepto de egreso de o los especímenes y marcarse con el número asignado al ejemplar en el consecutivo de ingreso al CAV.
-- Hoja de vida: Es el documento en el cual se consigna la historia de ingreso, clínica, biológica y zootécnica de cada espécimen ingresado al centro. La hoja de vida es un documento que deberá ser actualizado permanentemente mientras el ejemplar se encuentre dentro del centro y deberá contener toda la información de manejo técnico que se realice sobre el individuo dentro del centro y hasta el momento de su reubicación. El código de identificación que se colocará en la hoja de vida, corresponderá al mismo código de ingreso asignado al espécimen dentro del libro de control. La hoja de vida debe contener:
– Una sección donde se consigne información relacionada en el libro de control al momento de su ingreso, detalles de la marca o marcaje empleado, fecha de ingreso al centro, sexo, estado de desarrollo, peso de ingreso al centro, observaciones biológicas, médicas y zootécnicas registradas a su ingreso y cualquier información adicional reportada en el acta única de control al tráfico de flora y fauna silvestre. En esta parte, se debe indicar el sitio a donde sea ubicado el ejemplar dentro del centro (hospital, cuarentena, aislamiento, neonatos).
– Una sección donde se indique la fecha en que el ejemplar finaliza la cuarentena o finaliza su permanencia en las áreas de hospital, aislamiento o neonatos, según aplique, fecha, peso, marca definitiva (en caso de usar marcajes temporales para animales de cuarentena) y zona de mantenimiento donde el animal será dejado mientras se determina su destino final fuera del centro.
– Una sección donde se indique fecha de salida del ejemplar fuera del centro, peso final del ejemplar al momento de su salida, destino y/o causa de su salida del centro (muerte, escape, hurto, liberación, reubicación) indicando según el caso el código del concepto técnico que soporte la reubicación a otro lugar o registro de entrega o necropsia que soporte la disposición de los restos del espécimen en caso de muerte si hubiera lugar. En caso de liberación, anexar acta de liberación de o los individuos.
– Historia clínica, hoja o sección de la hoja de vida donde se anote toda la información medico veterinaria del ejemplar obtenida desde el ingreso del individuo hasta el momento de disposición final o reubicación. Consiste en un documento legal de seguimiento y control médico de cada uno de los animales y deberá ser diligenciada y firmada por el veterinario profesional, a cargo de los animales. En la historia deberán figurar los siguientes datos: No. de consecutivo, fecha de apertura, nombre común, nombre científico, edad y/o estado del desarrollo (neonato, prejuvenil, juvenil, subadulto, adulto joven, adulto viejo), sexo, color y señas particulares. Alimento y agua, cantidad, frecuencia y consumo previo, actitud, condición corporal, frecuencia respiratoria, frecuencia cardiaca, temperatura, membranas mucosas, examen clínico inicial (lista de chequeo de todos los sistemas señalando anormalidad o anormalidad), hallazgos (relacionando el número asignado al sistema en el que se encontró la anormalidad), diagnósticos diferenciales, plan terapéutico, pruebas paraclínicas a realizar y destino del animal al interior del CAV (área de cuarentena u hospital). A todo individuo que ingrese como mínimo se le deberá practicar un estudio coprológico y un cuadro hemático de ser posible. Exceptuando de estas a los invertebrados y peces.
– Historia biológica, hoja o sección de la hoja de vida donde se anote toda la información biológica y de manejo biológico realizado en el ejemplar durante su permanencia en el centro.
– Historia zootécnica: Hoja o sección de la hoja de vida donde se anote toda la información zootécnica y nutricional del ejemplar obtenida durante su permanencia dentro del centro.
-- Concepto técnico de egreso de fauna: Es un documento técnico elaborado por los profesionales del centro y aprobado por la autoridad ambiental que a partir del análisis integral de aspectos sobre la historia natural de la especie, manejo médico, zootécnico y biológico dado al espécimen durante su estancia en el centro y la gestión interinstitucional, se establece el destino final del ejemplar fuera del centro de acuerdo con los protocolos y los destinos establecidos en la Ley 1333 de 2009, artículos 52 y 53. El Anexo 12 presenta la estructura del concepto mencionado.
-- Inventario de cuidador. Es una hoja de control de inventarios actualizada por lo menos una vez al día por parte del cuidador a cargo de los animales de cada zona del CAV, en la que se reporta los ingresos, salidas, traspasos o cualquier otra novedad de los ejemplares a cargo de cada cuidador. Es un sistema de registro de control que permite el manejo de inventarios reales y al día del total de especímenes alojados y manejados dentro del CAV.
3.5 El área de Arribo
Esta área actuará como zona de pre cuarentena en la cual se ubican individuos de acuerdo a la capacidad de carga que posea la zona de cuarentena del CAV. La zona de arribo es un área con paredes o malla protegida con barrera visual con sistemas de drenaje, pisos de material lavable y durable que permita su desinfección. El techo y las ventanas deberán permitir la entrada de luz directa o incidental al interior del área, también debe contar con buena ventilación y sistemas de seguridad que permitan el control de posibles escapes o fugas de animales. Las paredes deben ser lisas con ángulos redondeados y con material que facilite su lavado y desinfección.
Esta área deberá estar dividida de manera que puedan alojarse mamíferos y aves en espacios o sub áreas diferentes, en las que no haya contacto visual y se cuente con sistemas de bioseguridad que minimicen transferencia de patógenos entre sub áreas. Cada sub área podrá contar con sistemas para colocar jaulas o encierros temporales para los animales ingresados o en su defecto, encierros fijos modulares que permitan la fusión o separación de individuos de acuerdo al volumen de animales recibidos en el CAV. Para la sub zona de aves, los encierros deberán estar ubicados a una altura mínima de 1.5 m. Todo encierro empleado en la zona de arribo deberá contar con diseños que faciliten procesos de limpieza y desinfección.
La zona de arribo deberá mantenerse aislada mediante una puerta y sólo deberá ingresar allí personal autorizado. La puerta de acceso deberá ser amplia y con apertura hacia adentro y ventana para observar el interior del cuarto desde el exterior, como medidas de control a animales escapados. También debe haber un lavapatas en la parte externa de la puerta.
3.6 Área de Hospitalización
Al hospital deben ingresar los animales a lo que durante el examen clínico completo se les encontraron anormalidades al momento del ingreso; dichas anormalidades deben monitorearse y confirmarse con los resultados de las pruebas paraclínicas realizadas, por lo que deberá anexarse a la historia clínica, una hoja de evolución, donde se consignarán los resultados de cada una de las pruebas practicadas y se procederá a realizar el respectivo análisis, diagnóstico y plan terapéutico. Una vez resulta la anormalidad clínica, el animal, será transferido al área de cuarentena, para finalizar allí el período de aislamiento acorde con su clase, como se explica abajo. Este proceso deberá estar a cargo del médico veterinario del Centro y podrá ser apoyado por personal pasante de la medicina veterinaria o medicina veterinaria y de zootecnia, únicamente.
El hospital deberá contar mínimo con un mesón en acero inoxidable y estantería en material impermeable, lavable, donde puedan ubicarse los guacales, jaulas o acuarios de los animales hospitalizados. El mesón deberá ubicarse en el centro de modo que permita manipular animales con la suficiente movilidad e intervención fácil del personal de apoyo. Deberá haber una vitrina con los medicamentos y demás elementos de uso médico, debidamente clasificados y marcados, para el oportuno acceso. En este también es indispensable un lavamanos, y el espacio deberá ser como mínimo de 4 m x 5 m.
El hospital deberá contar con una zona contigua, pero independiente, de neonatología, en donde se mantengan los neonatos que ingresen, bajo continua y estricta vigilancia.
3.7 Área de Cuarentena
Una vez llena la zona de arribo a su capacidad, los animales allí alojados se trasladarán a la zona de cuarentena.
En esta área, los animales permanecerán un período de tiempo prudencial, recomendado para el control y vigilancia del desarrollo o manifestación de posibles enfermedades infectocontagiosas. Todo animal que ingrese al Centro deberá ser sometido a este proceso, a excepción de aquellos que por su número y condiciones de decomiso, el comité directivo del Centro determine que puedan ser objeto de liberación inmediata (se explica en el punto de liberación).
La cuarentena estará dividida por grupo animal, una para reptiles, anfibios e invertebrados (la cual deberá estar dispuesta físicamente de manera aislada y separada del resto de grupos animales, con manejo de implementos de desinfección, lavado y limpieza exclusivos a la zona), una para mamíferos y otra para aves. Habrá un área especial adicional, en aquellas zonas que por su ubicación, puedan llegar a recibir ictiofauna, y los tiempos serán de 1 mes tanto para reptiles y anfibios como para aves, de dos meses para mamíferos y de tres meses para primates, tiempos acordes a los períodos de incubación y manifestación de síntomas de las patologías que pueden presentar.
En el área de cuarentena deberán distribuirse los animales, teniendo en cuenta de no enfrentar visualmente a aquellos que en vida libre se encuentran enfrentados como presa y predador, y considerando que tanto las aves como los primates y otros mamíferos trepadores, estarán menos estresados si se les ubica en encierros que puedan permanecer trepados en jaulas que se encuentran a la altura de la cabeza del tronco de los operarios como mínimo. Al finalizar la cuarentena, deberá constarse mediante pruebas paraclínicas, la ausencia de cualquier tipo de patología.
La zona de cuarentena, así como las demás deberá estar hecha con materiales impermeables, fácilmente lavables, esquinas redondeadas, piso antideslizante, sifón, contar con un lavamanos, y un lavadero, para lavar los utensilios del área allí mismo, para evitar su tránsito por áreas limpias del CAV. El área de cuarentana deberá ser acorde al área de arribo y al volumen de animales por grupo taxonómico que arribo pueda contener.
Teniendo en cuenta que en un CAV, no siempre es posible realizar cuarentenas cerradas, se recomienda le siguiente manejo de los espacios físicos mencionados:
Una zona de arribo donde se ubique cada especie por grupo animal, en esta zona se da inicio al tiempo cuarentenario de cada grupo animal (ver Anexo 8), una zona de cuarentena donde los animales provenientes de arribo son dispuestos para su manejo cuarentenario. Los tiempos de permanencia en cuarentena irán acorde al grupo taxonómico manejado, aves, mamíferos no primates, reptiles, anfibios, invertebrados y peces tendrán un período mínimo de 30 días, primates periodos de cuarentena de mínimo 90 días.
3.8 Área de Adaptación o Mantenimiento
Esta zona, estará constituida por recintos cerrados donde se ubicarán los animales según sus características comportamentales naturales, es decir que se constituirán grupos en aquellos de hábitos gregarios y se dejarán separados aquellos de hábitos solitarios, para promover la interacción social y constitución de jerarquías en los primeros y evitar disputas territoriales en los segundos. Igualmente se deberá tener en cuenta si son de hábitos nocturnos o diurnos para proveerles, un espacio donde puedan recibir la luz solar en el caso de los primeros y un refugio oscuro a los segundos para su permanencia tranquila durante el día.
En esta fase ocurren procesos de adaptación del animal a su dieta natural, a un ambiente nuevo acorde a los requerimientos de su especie la integración y reconocimiento de congéneres en los casos que aplique, y el desprendimiento de los lazos con el humano. Durante toda la etapa de adaptación y en las siguientes, se deberá realizar etogramas que permitan realizarle un seguimiento estricto al comportamiento de cada uno de los individuos y así orientar más efectivamente las estrategias para su readaptación. Es importante, para contribuir a su evolución y evitar la creación de lazos afectivos del personal hacia el animal, se evite bautizarlo, y de hacerlo, debe quedar prohibido dirigirse hacia él con dicho nombre.
La zona de adaptación, debe tener a su ingreso un sistema de doble puerta que evite que haya un corredor directo por donde pueda fugarse algún animal.
En esta zona habrá varios recintos cerrados con reja, y divididos entre sí con muro, en los que se alojarán los animales, de forma individual o grupal según corresponda.
Todos deberán contar con una doble puerta de ingreso, y aquellos en los que se manejen animales considerados medianamente a extremadamente peligrosos, deberán contar con un sistema de guillotina, de doble encierro, de modo que los animales puedan ser contenidos a un lado del recinto mientras ingresa el personal a hacer aseo y entregar la comida.
El área de adaptación deberá contar con espacios adecuados a los requerimientos de los grupos animales y/o especies de mayor recepción en el CAV. El área de cada recinto, dependerá de las necesidades de las especies a alojar así como de la complejidad dada al recinto con mobiliario (ambientación) y aplicación y rutinas de enriquecimiento. El objeto del área de mantenimiento o adaptación, es procurar en los especímenes la expresión de comportamientos naturales lo más cercanos y similares posibles a los repertorios comportamentales de la especie, reportados en condiciones naturales.
Durante esta etapa el animal adquiere en el sentido fisiológico, sanitario y comportamental, revirtiendo o erradicando los factores que interrumpieron o afectaron su desarrollo natural. Sin embargo, según el destino final decidido por el Comité Directivo del CAV, el enfoque y alcance de la rehabilitación pueden variar. A la rehabilitación conductual para que el animal retome sus actividades y actitudes instintivas y propias de su especie, se someterán únicamente aquellos animales de los cuales se tenga claro y reconocida su identificación taxonómica y estén en perfecto estado de salud, pues sólo estos podrán ingresar en un programa de liberación.
Gran parte de los animales que ingresan a los CAV, tienen desórdenes nutricionales provocados por la administración durante su cautividad de dietas inadecuadas que perjudicaron su desarrollo y tienen comprometido su buen funcionamiento metabólico, ocasionando en algunos caso crónicos, malformaciones físicas permanentes. Llegan también con procesos patológicos en curso, o crías y juveniles huérfanos que no alcanzaron a aprender las diferentes estrategias conductuales necesarias para su supervivencia, como la búsqueda y consumo del alimento, el reconocimiento de predadores naturales, entre otras.
En esta etapa ocurren procesos de recuperación de condiciones motoras y fisiológicas propias del animal, que le permitan desplazarse, adquirir y asimilar los alimentos, así como percibir y responder oportuna y adecuadamente a los estímulos externos[3], la recuperación de su comportamiento natural, que le permita reconocer y obtener los alimentos adecuados, la selección de compañeros y su constitución jerárquica, y la expresión de miedo y huida de potenciales predadores y daños.
4. ACTIVIDADES COMPLEMENTARIAS
4.1 Apoyo diagnóstico
Para las ayudas diagnósticas como Rayos X, de patología, virología y química sanguínea, parasitología entre otras, generalmente no se cuenta con el presupuesto ni el espacio necesario para el montaje de las instalaciones indicadas y acordes con los parámetros de calidad y legales suficientes. Por esta razón, las Autoridades Ambientales Regionales que tengan a su cargo los CAV, deberán buscar alianzas con centros de diagnóstico veterinario reconocidas en la región, idealmente centros universitarios, que tengan experiencia en el procesamiento y análisis de muestras procedentes de fauna silvestre, garantizando la continuidad en el análisis y procesamiento de muestras rutinarias.
Cuando los animales se sacrifican o mueren de muerte natural mientras se hallan en cautividad, los especímenes muertos deben incorporarse a la colección de un museo de historia natural o a otra colección de referencia de una universidad o instituto de investigación. Si esto no es posible, los cadáveres deben ser incinerados para evitar la comercialización ilícita de sus partes o derivados.
4.2 Aspectos sanitarios
El Centro deberá contar con agua potable para la limpieza del local, así como los utensilios necesarios para abrevar a los animales, y todas las instalaciones deberán estar limpias, y ser periódicamente desinfectadas con sustancias que no causen daño y perjuicio a los animales bajo manejo.
Efectuar análisis de diagnóstico en las fuentes de agua e infraestructura de almacenamiento y distribución de la misma, para determinar la presencia de bacterias, pesticidas, y metales pesados que pueden hacerse una vez al año; y realizar Muestreo bacteriológicos y micótico en las instalaciones físicas. Cada tres meses[4].
En cuanto al manejo de residuos, por ser centros que manejan animales silvestres, el manejo de sus residuos deberá acogerse a lo dispuesto en el Decreto 2676 de 2000, “Por el cual se reglamenta la gestión integral de los residuos hospitalarios y similares”, así como a lo dispuesto en el Manual de Normas Básicas de Bioseguridad del Ministerio de la Protección Social.
Cada una de las áreas del centro en las que se maneje animales, deberá contar con su respectivo pocetas de desinfección (pediluvios), implementos de aseo (escoba, cepillos, trapero, balde, gantes de caucho, jabón y desinfectante), desagües con trampas de grasa.
Cada centro deberá diseñar e implementar unos protocolo de medicina preventiva, y de atención de emergencias, incluyendo en este último, la atención de emergencias médicas de los animales, así como la atención de emergencias locativas como fugas de ejemplares, ataques entre ellos o al personal, surgimiento de brotes y medidas cuarentenarias. Así mismo deberá contar, con un capítulo de primeros auxilios para los animales y para el personal en caso de una eventualidad.
4.3 Investigación
Los CAV, deberán promover la integración de estudiantes de Medicina Veterinaria, Medicina Veterinaria y Zootecnia, Zootecnia, Biología y Ecología, a nivel de pasantía y para la realización de sus trabajos de investigación en estudios de pregrado y posgrado. Dichos trabajos deberán estar acordes con las líneas de investigación planteadas por la respectiva Autoridad Ambiental y las necesidades de manejo técnico de los especímenes alojados en el CAV, así como por las líneas de política y estrategias contempladas en la Política de Biodiversidad.
4.4 Programa de educación y divulgación
Paralelo a sus funciones de valoración, atención, rehabilitación y liberación, los CAV, tal como lo han venido adelantando las Autoridades Ambientales Regionales, deben integrar a las comunidades colindantes y a la comunidad en general en programas de sensibilización y educación. Estos programas de educación son fundamentales durante la etapa final de rehabilitación y liberación de grupos o individuos, como apoyo a la labor de evaluación de la zona escogida, y como apoyo durante las etapas de seguimiento.
En tales programas de educación y sensibilización, se debe informar al público, sobre los costos y problemas relacionados con la liberación de animales silvestres al medio natural.
El equipo técnico en coordinación con el equipo administrativo de la autoridad ambiental del CAV, deberá decidir el destino más conveniente para cada uno de los animales que allí ingresan, considerando su bienestar y la capacidad logística, técnica y financiera del CAV.
Ayuda para el Manejo y Procedimiento de Fauna Posdecomiso
En el proceso de evaluación y decisión a través de los Protocolos, es importante tener en mente que la disposición de los animales decomisados no es un proceso simple. El criterio del cual parte el Protocolo de manejo y valoración en el CAV, es que el funcionario debe tomar una decisión eficiente desde los puntos de vista biológico, clínico, nutricional y administrativo, sobre qué va a hacer con un animal. La evaluación busca determinar la viabilidad de liberar el animal en el medio natural o la necesidad de su envío al CAV o a los lugares alternativos de cautiverio liberación mediada por un proceso de rehabilitación previo. La decisión depende principalmente de la capacidad del individuo para sobrevivir al ser liberado y al riesgo que esta liberación o su movilización, podría representar para el animal, el hombre, el hábitat y las poblaciones animales silvestres y domésticas en las áreas que pudieran estar influenciadas. El funcionario tiene que determinar la viabilidad legal de la decisión, por lo que esta debe estar acorde con las normas establecidas en los DECRETOS 1608 de 1978, 1681 de 1978 y la LEY 13 de 1990 y la presente resolución.
Evaluación del animal y grupo en el / pos decomiso
La clasificación del animal es el primer paso en su evaluación. Individuos que no hayan sido clasificados no deberán ser liberados. La inspección cuidadosa de los animales, tanto a escala individual como en grupo, en busca de signos para evaluar el estado físico, sugerencia de enfermedad o amansamiento, es de vital importancia en el procedimiento para definir su disposición inmediata, así como realizar pruebas diagnósticas adicionales cuando se considere necesario para aclarar un diagnóstico. Necropsias de los animales encontrados muertos deben ser hechas como parte de este proceso, ya que serán de ayuda para evaluar la presencia de riesgos epidemiológicos. Los siguientes parámetros podrán servir de ayuda:
– Hay presencia de alteraciones físicas reversibles o no reversibles que disminuyan la capacidad de supervivencia del animal si es liberado: el individuo no debe ser liberado inmediatamente.
– Entre mayor sea la sugerencia de enfermedad infectocontagiosa: mayor será el riesgo que representa la liberación inmediata o movilización a otros lugares.
– Entre mayor sea la mortalidad o morbilidad en el grupo: mayor será el riesgo que representa la liberación inmediata o la movilización a otros lugares.
– Entre mayor sea el amansamiento: menor será la capacidad de adaptación, si es liberado. Animales amansados no deben ser liberados inmediatamente, como es el caso de individuos que han sido mantenidos como mascotas.
Tiempo de captura
La evaluación realizada debe sugerirle si el animal ha sido recientemente capturado o no. Entre más tiempo lleven en cautiverio los animales decomisados, mayor riesgo se tiene de que hayan sido expuestos a agentes infectocontagiosos por otros animales, personas y alimentos, entre otros.
Capacidad operativa en el decomiso y pos decomiso
Los procedimientos que enmarcan el decomiso se pueden dividir en dos partes: técnicos y la evaluación de la capacidad operativa y de gestión, donde se define si es factible la realización de los procedimientos planteados como la mejor opción técnica. Determine si la opción se ajusta a la normatividad (DECRETOS 1608 de 1978, 1681 de 1978 y la LEY 13), y defina los recursos necesarios para llevar a cabo la opción tomada, como:
– Personal.
– Equipos para el manejo de los animales.
– Guacales/jaulas para el transporte.
– Transportes: para el decomiso y al destino sugerido (inmediato, en < 24 horas o > 24 horas).
– Apoyo de entidades locales (policía, ejército, zoológicos, zoocriaderos, parques, etc.).
– Capacidad de alojamiento temporal (>24 horas).
– Alimentación.
– Comunicaciones y coordinación con otras entidades a escala nacional.
– Acceso inmediato a información y asesoría especializada (universidades, investigadores, CAV, etc.).
En caso que su opción sea la liberación inmediata, debe definir si tiene limitaciones o recomendaciones de tipo legal. El registro del infractor (nombre, identificación, dirección, teléfono y placas del carro) es necesario para determinar si es recurrente, caso en el cual dejar los animales cautivos podría ser necesario para tomar acciones de tipo penal (consulte con el abogado de la entidad).
ARRIBO: SUPERVIVENCIA Y BIENESTAR DEL ANIMAL
Los procedimientos al arribo están enfocados principalmente a procurar el bienestar del animal y disminuir la posibilidad de muerte en esta fase.
(1) Clasificación taxonómica del animal
La clasificación es básica para el seguimiento normal de los procedimientos, siendo deseable que todos los animales sean clasificados en la mínima unidad taxonómica conocida. Sin embargo, al momento de arribo para las especies de más difícil clasificación, se acepta al nivel de género, siempre y cuando esta permita el seguimiento normal del Protocolo.
(2) Observe si el animal tiene manifestaciones visibles de estrés y si es así, tome las medidas necesarias
La mortalidad pos arribo puede ser alta debido a los niveles de estrés que se presentan en esta fase. Si encuentra alguna sugerencia que el animal presenta alto estrés, es importante tomar medidas inmediatamente para disminuirlo y asegurar que consuma alimentos, antes de realizar cualquier procedimiento que haga necesaria la manipulación física. Aislamiento y tranquilidad son normalmente las mejores herramientas en este momento. Tenga en cuenta que aunque en general la oscuridad es una buena alternativa para disminuir el miedo y ansiedad en todas las especies, ocurre que algunas no se alimentan por lo que es necesario dejarles una luz tenue. Considere también el grado de amansamiento del animal, individuos que han sido mantenidos como mascotas por periodos prolongados pueden deprimirse por la soledad y los cambios ocurridos. Proveer a los animales de temperatura y humedad ambientales adecuadas para la especie es importante y especialmente, en individuos con poca capacidad de regulación como infantes, animales débiles y enfermos y especies poiquilotermas. En los reptiles por ejemplo, esto es crítico antes de ofrecer alimento.
(3) ¿Se puede mantener el animal en el CAV con seguridad y bienestar?
Dos aspectos deben ser considerados antes de decidir si se recomienda alojar un individuo en el CAV para realizar el proceso de cuarentena: El bienestar del animal y la seguridad del animal, personal y población animal y humana local.
– Seguridad. Se recomienda evaluar por lo menos los siguientes dos factores para determinar si la especie puede ser alojada con seguridad en el CAV: a) Experiencia del Centro y del personal en el manejo de la especie, y b) La infraestructura y equipos con que dispone el CAV ofrecen las garantías para dar un manejo seguro a la especie, que no represente riesgos para el animal, personal y la población humana local. En el caso de especies venenosas si se cuenta al alcance con las medidas de emergencia en caso de accidentes.
– Bienestar. Recuerde que el CAV tiene una responsabilidad del animal como individuo. Evalúe si puede ofrecerle las condiciones para su bienestar y vida durante el proceso en el CAV, para lo cual es importante tener en cuenta: a) Conocimiento y experiencia del personal con la especie; b) Características físicas y ambientales de los encierros, y en el caso de estanques o acuarios, características y calidad del agua; c) Cupo y capacidad de manejo actual del Centro (presupuesto y personal); d) Disponibilidad de equipos y materiales necesarios para el mantenimiento de la especie; e) Edad del animal (infantil, juvenil o adulto), y f) Especialización alimenticia de la especie (capacidad del CAV para alimentar el animal).
Si determina que no está en la posibilidad de tener un manejo seguro y ofrecerle al animal las condiciones mínimas para su bienestar en el CAV, verifique Protocolo de Cautiverio. Si puede hacerlo, ingrese el animal al CAV y continúe con los procedimientos.
EVALUACIÓN DEL ANIMAL
Los procedimientos en aislamiento y cuarentena buscan evaluar el animal con el fin de decidir su destino. Dos aspectos han sido contemplados en este proceso, que es lo mejor para el animal como individuo y, que es lo más aconsejable para la conservación de las especies.
(4) Observe y registre el comportamiento del animal para evaluar: 1. El riesgo que podría representar para el destino que se sugiera como la mejor alternativa de conservación. 2. Su aptitud para adaptarse a este.
La especie y las experiencias previas vividas por el animal a través de su desarrollo, determinan las habilidades que este pueda tener para adaptarse a un nuevo hábitat y el riesgo que pueda representar para las especies locales, domésticas y el hombre. En la evaluación del riesgo y aptitud es de utilidad el análisis de los datos obtenidos a la llegada del animal al CAV y la observación de su comportamiento en las secciones de aislamiento y cuarentena.
Información que facilita la evaluación y que puede ser obtenida con frecuencia al arribo es por ejemplo, la etapa de desarrollo a la captura (infantil, juvenil, adulto), si fue tenido como mascota, periodo mantenido en cautiverio y la convivencia con especies diferentes a la suya (humano y/o animales domésticos y/o silvestres). La observación del comportamiento en el CAV es una herramienta útil también para evaluar el amansamiento del animal, que determina en buena forma su capacidad de adaptación a un nuevo hábitat o el riesgo y peligro que puede llegar a representar para otros animales o personas. Cinco aspectos se recomienda que sean abordados al estudiar el comportamiento, teniendo en cuenta las limitaciones de espacio y manejo normales en un lugar de cuarentena:
– Locomoción (incluido el vuelo)
– Alimentación
– Relaciones intraespecíficas
– Interacción con otras especies y el hombre
– Uso de refugios y dormida.
(5) ¿Representa el animal un riesgo epidemiológico?
La evaluación del riesgo epidemiológico que podría representar el individuo se hace mediante: a) Examen Clínico I; b) Control cuarentenario, que se ha dividido en dos partes en el CAV, sin importar qué tipo de barreras se halla establecido: Aislamiento (primera parte de la cuarentena) y Cuarentena (segunda parte de la cuarentena), y c) Examen Clínico II. Adicionalmente, se debe determinar si existe alguna forma de manejo sanitario especial por parte del ICA o una enfermedad que deba ser observada con atención, debido a las condiciones sanitarias de la zona que se sugiera se puede liberar el animal, como por ejemplo la que ocurre en las regiones declaradas libres de Aftosa en el país.
Para que la evaluación sea confiable es importante que el veterinario conozca la información actual sobre la patología de la especie, las enfermedades a las cuales es susceptible o podría ser portador y las que revisten especial riesgo por haber sido diagnosticadas en el país (o región). En este punto, debe analizar si el estado actual del conocimiento de la especie permite llevar a cabo un proceso completo y razonablemente seguro, reconociendo las limitaciones diagnósticas y de control que pudieran tenerse, para así evaluar las implicaciones sobre la veracidad y calidad del proceso de cuarentenario.
(6) UTILIDAD DEL INDIVIDUO PARA LA CONSERVACIÓN ¿Cuál es la mejor opción sugerida de destino para el animal?
El CAV tiene una responsabilidad como ente evaluador, del efecto sobre la conservación de las especies que podría producir cada una de las opciones para el destino de los animales decomisados contempladas en estos Protocolos (Liberación, Cautiverio y Eutanasia). Este concepto debe ser abordado desde dos puntos de vista.
6.1 ¿Qué puede aportar el individuo a la conservación de las especies? La importancia del individuo dice en gran medida, el aporte que este pueda hacer a la conservación de las especies. Aspectos a considerar son entre otros: el estatus de la especie, variabilidad genética y poblacional, susceptibilidad al tráfico ilegal, distribución natural, presencia en zonas protegidas, conocimiento actual de la especie, capacidad de manejo en cautiverio, cantidad de individuos en cautiverio y programas existentes con la especie en el país y el mundo (educación, investigación, reproducción, producción y conservación).
6.2 ¿Qué riesgo puede representar el animal para las poblaciones cautivas y naturales? Los riesgos que se identifican son de comportamiento, epidemiológicos y biológicos. Los dos primeros ya han debido ser evaluados a través de los procedimientos descritos en este protocolo, y el último se refiere a la contaminación genética de las poblaciones y al efecto invasivo que pudieran tener los animales liberados sobre el hábitat.
Cuando se sugiere la presentación de un alto riesgo biológico debido a una alta variabilidad poblacional, los siguientes parámetros podrán ser de ayuda: a) Conocimiento sobre la distribución de la especie, subespecies y poblaciones; b) Conocimiento del lugar exacto de captura del animal, o c) Existencia de técnicas que permitan determinar la variabilidad genética de la especie y el área de procedencia del animal, como por ejemplo, genéticas y moleculares. Animales con singularidades genéticas, como albinismo, malformación física o enanismo, no deben ser liberados, así como no se debería aplicar la Eutanasia a individuos que se consideren de importancia alta para la conservación.
CONCEPTO TÉCNICO DE EGRESO DE ANIMALES DEL CAV
CONCEPTO TÉCNICO CÓDIGO--------------- Código: Número conformado por el código de la Corporación empleado para el Código Nacional de Ingreso, seguido por los últimos dos dígitos del año regente y serie de cuatro dígitos donde se indica el consecutivo de producción de cada concepto.
Ejemplo:

1. PRESENTACIÓN
| DEPENDENCIA A DONDE SE DESTINA | Oficina de la autoridad ambiental donde se remite el concepto para su aprobación final |
| DEPENDENCIA DE DONDE SE GENERA | Oficina de donde se genera el concepto técnico, puede ser directamente el CAV u otra oficina de la autoridad ambiental |
| ESPECIE | Nombre científico de la especie completo |
| NOMBRE COMÚN | Nombre común o vernáculo de la especie |
| NÚMERO DE INDIVIDUOS | Cantidad de ejemplares a reubicar en números y letras |
| DESTINO FINAL SUGERIDO | Destino sugerido dentro del concepto de acuerdo a lo establecido en la Resolución |
| FECHA DE ELABORACIÓN | Fecha en que el concepto técnico es elaborado |
2. DATOS BÁSICOS DE LOS INDIVIDUOS
| Individuo | Acta Única de control al Tráfico Ilegal de Flora y Fauna (AUCTFF) | Código Nacional de Ingreso (CNI) | Identificación (marca y ubicación de la marca empleada) | Fecha de ingreso | Procedencia geográfica del individuo |
3. INFORMACIÓN GENERAL DE LA ESPECIE
Taxonomía: Indicar a detalle desde la Clase hasta la categoría taxonómica más particular posible (especie, subespecie, variedad etc.) Ej.:
Clase: Aves
Orden: Psittaciformes
Familia: Psittacidae
Género: Pionus
Especie: Pionus menstruus (Linnaeus, 1766)
Distribución natural: Indicar de manera concisa la distribución geográfica de la especie en medio natural.
Ecología de la especie: Anotar información breve y relevante sobre la ecología de la especie, estructura social, si es solitaria, gregaria o de agrupamientos estacionales, hábitos alimenticios.
Hábitat: Describir brevemente el o los hábitats donde se puede observar a la especie naturalmente, ej. Sabanas, desiertos, humedales, etc.
Estado de conservación: Indicar si la especie a reubicar se encuentra listada en los libros rojos de especies amenazas de Colombia, libros rojos de la IUCN, Apéndice CITES o cualquier otra base de datos de especies amenazadas oficial nacional o internacional.
4. CONSIDERACIONES BIOLÓGICAS SOBRE LOS INDIVIDUOS
Anamnésicos relevantes: Anotar información acerca del manejo biológico dado al animal antes de su aprehensión o incaute, anotar el estado comportamental en que arriba el ejemplar de acuerdo a lo reportado en la hoja de vida del individuo.
Identificación taxonómica: Indicar si la especie se encuentra plenamente identificada anotando nombre común y nombre científico completo a la categoría más detallada posible.
Manejo biológico y etológico: De acuerdo a lo reportado en la historia biológica de la hoja de vida del individuo, indicar el manejo biológico y etológico dado al individuo desde su ingreso al CAV, anotando detalles de su manejo en cuarentena y su manejo dentro de las áreas de mantenimiento del CAV. Si es pertinente anotar información sobre características locativas del encierro de mantenimiento, rutina de enriquecimiento aplicadas y cualquier otro manejo comportamental tendiente a su rehabilitación en términos de mantener o procurar el desarrollo de repertorios comportamentales del o los individuos lo más similar posible a lo reportado por la especie en condiciones naturales. En esta sección anotar datos biológicos, como tipo de interacción con ejemplares de su misma especie o con otras especies o grupos taxonómicos, reportes de conformación de pareja y/o reproducción dentro del CAV. En caso de reportes reproductivos, indicar el número de crías obtenidas y datos de identificación en lo posible, de la pareja reproductiva.
Evaluación biológica actual: Indicar el estado biológico y comportamental del individuo al momento de la elaboración del concepto.
5. CONSIDERACIONES VETERINARIAS SOBRE LOS INDIVIDUOS
Anamnésicos relevantes: Anotar de acuerdo a lo registrado en la historia clínica de la hoja de vida de cada ejemplar, información acerca del manejo médico (tratamientos, enfermedades, daño físico o impedimentos etc.) dado antes de ingresar al CAV.
Tratamientos aplicados durante su permanencia: Indicar de acuerdo a lo reportado en la hoja de vida del animal, todo tratamiento preventivo y de atención prestado al ejemplar durante su permanencia dentro del CAV.
Evaluación veterinaria actual del individuo: Indicar el estado de salud del individuo al momento de elaboración del concepto técnico.
6. CONSIDERACIONES ZOOTÉCNICAS SOBRE LOS INDIVIDUOS
Anamnésicos relevantes: Indicar el peso inicial tomado al ingreso al CAV, y cualquier información relevante sobre el tipo de alimento consumido y ofrecido al individuo antes de su ingreso al CAV; según lo consignado en la historia zootécnica de la hoja de vida del ejemplar.
Manejo nutricional: Indicar el manejo nutricional y dieta dada al individuo durante su mantenimiento en el CAV y cualquier otra información relevante al manejo nutricional del individuo según lo reportado en la hoja de vida del animal.
Evaluación zootécnica actual individual: Indicar el último peso tomado al ejemplar antes de la emisión del concepto técnico e información sobre su estado nutricional y comportamiento alimenticio.
7. CONSIDERACIONES FINALES
En esta sección se realiza un análisis de la información consignada en el concepto y de acuerdo a una valoración técnica del estado físico, biológico, nutricional reportado, certidumbre taxonómica y certidumbre del origen geográfico del individuo, se define el destino final más conveniente para el ejemplar en términos de su bienestar.
7.1 Consideraciones sobre Disposición Final: En esta sección se valora la gestión interinstitucional realizada para reubicar al ejemplar, indicando razones por destinos a centros ex situ, justificar las razones de la selección de esa institución y anexar al concepto soportes de legalidad de la misma.
7.2 Sugerencias de Transporte y Manejo al Momento del Traslado: Indicar las condiciones en que deberá ser trasladado el o los especímenes, sistema de embalaje, medio de transporte y condiciones de manejo de los especímenes previo, durante y después de su transporte (anotar si el animal debe ir en ayunas, deberá cumplir con normas IATA de embalaje etc.).
8. CONDICIONES DEL TRASLADO
8.1 Fecha del traslado: Indicar la fecha tentativa del traslado de o los especímenes.
8.2 Lugar de destino: Indicar El destino final a donde se enviarán los ejemplares fuera del CAV.
8.3 Procedimiento de envío: Indicar el medio de transporte a emplear (Vía aérea, vía terrestres, fluvial etc.).
8.4 Entidad receptora/funcionario responsable: Indicar nombre y en lo posible vía de contacto con funcionario responsable de recibir el ejemplar en el sitio de destino final.
8.5 Funcionario a cargo del traslado y entrega: Indicar el funcionario delegado o encargado de realizar el traslado al sitio de envío o de llevar al animal a su destino final. Indicar datos del vehículo con placas y nombre del conductor con documento de identificación.
9. BIBLIOGRAFÍA
SE DEBE CITAR LA LITERATURA SOPORTE EMPLEADA EN LA ELABORACIÓN DEL CONCEPTO.
| Biólogo | Médico Veterinario | Zootecnista |
Vo. Bo. Funcionario de autoridad ambiental
LIBRO DE CONTROL PARA CAV DE FAUNA SILVESTRE.
CONSULTAR FORMULARIO EN EL ORIGINAL IMPRESO O EN FORMATO PDF.
LIBRO DE CONTROL PARA CAV DE FAUNA SILVESTRE. CONT.
CONSULTAR FORMULARIO EN EL ORIGINAL IMPRESO O EN FORMATO PDF.
PROTOCOLO PARA LA DISPOSICIÓN PROVISIONAL DE ESPECÍMENES DE FAUNA SILVESTRE DECOMISADA EN EL HOGAR DE PASO.

“GUÍA TÉCNICA PARA EL ESTABLECIMIENTO, FUNCIONAMIENTO Y ADMINISTRACIÓN DE UN HOGAR DE PASO”.
Un Hogar de Paso se define como un espacio aislado a cargo de la autoridad ambiental que debe contar con una infraestructura mínima descrita en la presente resolución, en donde se reciben temporalmente especímenes de especies silvestres aprehendidos, restituidos o decomisados, mientras pueden ser enviados al Centro de Atención y Valoración respectivo en caso de no ser técnicamente viable su liberación inmediata. Este espacio debe contar con regulación básica de la temperatura, corrientes de aire, humedad ambiental e iluminación natural, en el cual se disponen los contenedores de los especímenes de acuerdo a sus requerimientos biológicos.
Este espacio debe proveer a los ejemplares de las siguientes condiciones:
1. Si no es una construcción física aislada, el espacio debe tener una barrera visual perimetral que separa a los animales del contacto directo con el ser humano.
2. El hogar debe estar ubicado lejos de zonas de tránsito frecuente, fuentes de emisión de sonidos estridentes, olores, vapores, calor y agua.
3. Debe proveer seguridad y minimizar eventos como el robo o el ataque a los ejemplares cautivos por parte de animales domésticos o silvestres locales en estado libre.
4. Debe contar con un espacio para el lavado de recipientes y utensilios independiente al del uso del personal.
5. El piso y las paredes al igual que los contenedores, deben ser limpiados y desinfectados diariamente.
6. Los recipientes de alimentación y limpieza deben ser de uso exclusivo a esta área.
7. El personal a cargo del cuidado de los animales durante su permanencia en el hogar de paso, deben contar con elementos básicos de protección personal (guantes de carnaza, overol, botas, guantes de caucho, tapabocas).
8. El hogar de paso debe contar con los siguientes elementos:
a) Nasas de captura;
b) Contenedores de animales (jaulas, encierros, guacales, etc…
9…
c) Gancho para manipular serpientes;
d) Bolsas de tela;
e) Elementos de desinfección y limpieza (escoba, trapero, cepillo, hipoclorito o creolina, balde);
f) Alacena y/o nevera para conservar el alimento a ofrecer.
Una vez ingresado el animal al Hogar de Paso, tenga en cuenta realizar los siguientes procedimientos mínimos:
1. Registro del individuo en el Formato de Ingreso al Hogar de Paso. Diligenciar el formato de ingreso al hogar de paso para cada ejemplar recibido de acuerdo a los campos y la información presente en el presente manual.
2. Ubicar al individuo en un encierro que le brinde seguridad y tranquilidad al ejemplar.
3. Realizar valoración preliminar del estado físico y comportamental del espécimen a partir de las siguientes características.
a) Características físicas:
Postura
Indicar si el ejemplar exhibe una postura normal acorde a lo reportado para la especie o grupo taxonómico. Se consideran posturas anormales: Alas caídas (aves y mamíferos voladores), ejemplar postrado, ejemplar con dificultad de desplazamiento.
Condición de pelaje o plumaje
Indicar si el plumaje o pelaje se observa erizado, con tinturas o decoloraciones naturales o artificiales, registrar si hay ausencia de pelo o plumas o se observa plumaje o pelaje cortado de manera intencional.
Estado del pico o dentadura
Describir la presencia de daños en el pico ausencia de piezas dentales o eventos como posibles dientes limados o partidos.
Respiración
Registrar si se observa dificultad del animal para respirar, como respirar por la boca, secreciones nasales, babeo, sonidos o silbidos durante la respiración.
Visión y audición
Registrar cualquier evidencia de dificultad de visión o audición en el ejemplar.
b) Características comportamentales:
Indicar la presencia de comportamientos inusuales, tales como movimientos erráticos o repetitivos (paseo en un sector del encierro, balanceo de todo el cuerpo como mecedora, balanceo de cabeza, ejemplar acurrucado en una esquina del encierro etc.) e intentos repetitivos de fuga que comprometan el bienestar físico del animal.
4. Generar condiciones para disminuir estrés y promover alimentación mediante:
-- Bloqueo de contacto visual del animal con el personal mediante el uso de barreras visuales que no limiten totalmente la visual del animal, ventilación del encierro y entrada de luz).
-- Ubicación de la especie lejos de posibles predadores o especies conflictivas.
-- Disminuir ruidos y limitar el tránsito del personal en torno a la jaula.
-- Ubicar al espécimen en un espacio con condiciones que controlen corrientes de aire, exposición solar prolongada, lluvias, exceso de humedad y cambios bruscos de temperatura.
-- Ubicar las jaulas o encierros por encima del nivel del piso según las siguientes recomendaciones:
– Aves voladoras: por encima de 1.60 m de alto.
– Aves terrestres: a nivel de piso, sobre una estiva.
– Mamíferos terrestres: a nivel de piso sobre estiva.
– Mamíferos voladores: por encima de 1,6 m de alto.
– Primates titíes: por encima de 1,6 m de alto.
– Primates no titíes: Por encima de 1.5 m de alto-
El encierro deberá ser según las necesidades biológicas del grupo taxonómico al que pertenecen:
– Reptiles y anfibios acuáticos: Tinas o bandejas con una superficie de asoleo rugosa, pero sin bordes filosos, en neonatos y algunas especies de reptiles de fango, se debe ofrecer un refugio oscuro.
– Reptiles terrestres: canastas aseguradas contra escapes con guarida (serpientes) y sustrato inerte no tóxico.
– Reptiles arbóreos. Canastas con ramas para promover el comportamiento de trepado o perchado.
– Anfibios e invertebrados terrestres o semiacuáticos. Peceras plásticas con una capa delgada de sustrato orgánico esterilizado (humus, material vegetal fresco, hojarasca), proveer de un sitio oscuro tipo guarida. Fuente de calor y fuente de humedad.
– Animales nocturnos: El encierro debe proveer durante el día de un refugio oscuro y cálido donde el animal pueda guarecerse.
– Peces: peceras plásticas con 40% de su capacidad con agua reposada.
– Primates y aves en general deben contar con perchas con corteza y ramas frescas de plantas no tóxicas, también deben utilizar un sustrato inerte no tóxico y proveer un refugio o guarida ubicada de acuerdo a si el animal es trepador o terrestre.
– Mamíferos acuáticos. Piscinas protegidas de la radiación solar directa permanente que cuenten con sistemas de llenado y drenaje.
– Mamíferos semiacuáticos: Pueden guardarse en guacales de transporte o encierros secos, pero teniendo el cuidado de brindar al ejemplar la oportunidad de realizar baños y nados en piscinas o pocetas de profundidad adecuada a la talla y edad del individuo.
Observaciones
Todos los animales no acuáticos deben contar con un sustrato inerte no tóxico, aprovisionamiento permanente de comida y agua. Los recipientes para alojar animales y piscinas para baño, no deben ser recipientes metálicos (exceptuando las jaulas y encierros de malla metálica).
Durante su encierro y permanencia en el hogar de paso, procurar ofrecer a los animales entrada de luz natural o radiación solar indirecta, especialmente las primeras horas de la mañana.
Alimentación
Identificar el hábito alimenticio de los animales (granívoros, herbívoros, carnívoros, frugívoros, nectarívoros).
Porcionar y presentar el alimento de acuerdo a la capacidad del animal para llevarlo a la boca, morderlo y consumirlo.
Manejo mínimo del espécimen dentro del Hogar de Paso
1. Registrar el ingreso del individuo en el Libro de Control para el Hogar de Paso.
2. Ubicar el ejemplar en un encierro y abrir registro de ingreso de acuerdo al manual.
3. Valorar estado físico de acuerdo al manual.
4. Monitorear de acuerdo al manual.
5. Generar condiciones para disminuir estrés y promover consumo de alimento.
6. Registrar las adecuaciones dadas al encierro y condiciones al animal en el paso 5.
7. Según el grado de respuesta al manejo dado, remitir ejemplar al CAV o proceder a la aplicación de protocolos de liberación.
8. Aplicar proceso de embalaje para transportar al ejemplar de manera que se asegure su bienestar y reduzca los riesgos de escape durante el traslado.
9. Anexar con el animal empacado, en caso de ser direccionado al CAV, copia del registro con información de remisión del ejemplar incluyendo cadena de custodia si aplica.
10. En caso de liberación, archivar acta de Liberación y anexar copia en embalaje del animal.
FORMATO DE INGRESO AL HOGAR DE PASO.
CONSULTAR FORMULARIO EN EL ORIGINAL IMPRESO O EN FORMATO PDF.
PROTOCOLO PARA LA DISPOSICIÓN PROVISIONAL DE ESPECÍMENES DE FAUNA SILVESTRE DECOMISADA EN LOS ZOOLÓGICOS.

LIBRO DE CONTROL PARA LA DISPOSICIÓN PROVISIONAL DE ESPECÍMENES DE FAUNA SILVESTRE DECOMISADA EN LOS ZOOLÓGICOS.
CONSULTAR FORMULARIO EN EL ORIGINAL IMPRESO O EN FORMATO PDF.
PROTOCOLO PARA LA LIBERACIÓN DE FAUNA SILVESTRE NATIVA DECOMISADA Y/O APRENHENIDA<SIC> PREVENTIVAMENTE O RESTITUIDA.

PROTOCOLO PARA LA LIBERACIÓN DE FAUNA SILVESTRE NATIVA DECOMISA Y/O APREHENDIDA PREVENTIVAMENTE O RESTITUIDA.

PROTOCOLO PARA EL MANEJO DE FAUNA DECOMISADA DENTRO DE LA UNIDAD ADMINISTRATIVA ESPECIAL DE PARQUES NACIONALES NATURALES.

PROTOCOLO PARA LA DISPOSICIÓN DE SEPECÍMENES DE FAUNA SILVESTRE EN EL CENTRO DE ATENCIÓN, VALORACIÓN Y REHABILITACIÓN- CAVR.

LIBRO DE CONTROL PARA EL CENTRO DE ATENCIÓN, VALORACIÓN Y REHABILITACIÓN -CAVR DE FAUNA SILVESTRE.
CONSULTAR FORMULARIO EN EL ORIGINAL IMPRESO O EN FORMATO PDF
PROTOCOLO PARA LA DISPOSICIÓN FINAL DE ESPECÍMENES DE FAUNA SILVESTRE ZOOCRIADEROS.

PROTOCOLO PARA LA DISPOSICIÓN FINAL DE ESPECÍMENES DE FAUNA SILVESTRE ZOOLOGICOS.

PROTOCOLO PARA LA DISPOSICIÓN DE ESPECÍMENES DE FAUNA SILVESTRE EN LE RED DE AMIGOS DE FAUNA.

PROTOCOLO PARA LA DISPOSICIÓN DE ESPECÍMENES DE FAUNA SILVESTRE EN LA RED DE AMIGOS DE FAUNA CONT.

PROTOCOLO PARA LA DISPOSICIÓN DE ESPECÍMENES DE FAUNA SILVESTRE EN LA RED DE AMIGOS DE FAUNA CONT.

MANUAL PARA LA RED DE AMIGOS PARA LA FAUNA SILVESTRE.
Bajo las circunstancias abajo señaladas, se emite el presente Manual, con el fin de orientar a la Autoridad Ambiental así como al amigo de la fauna, sobre el adecuado manejo y mantenimiento de los animales silvestres cautivos, para garantizar su bienestar por parte de la Autoridad Ambiental Regional.
Para que el amigo de la fauna silvestre nativa y/o exótica quede con la custodia final de los ejemplares, la autoridad ambiental evaluará la pertinencia de dicha entrega según el anexo 15 y deberá cumplir con las obligaciones y responsabilidades, descritas en este Manual y las demás que dicha autoridad determine.
Los animales reubicados en esta figura, no podrán ser sometidos a condición de itinerancia y su movilización deberá ser aprobada previamente por la autoridad ambiental.
1. CARACTERÍSTICAS DE LA FIGURA DE AMIGO DE LA FAUNA SILVESTRE
Podrán tener bajo custodia definitiva animales provenientes de los Centros de Atención y Valoración – CAV, que luego de su valoración técnica se determine como único destino final viable su manejo en cautiverio y no es posible por razones técnicas o de idiosincrasia del individuo su traslado a un zoológico o acuario.
Los animales que podrán ser considerados para reubicar con la Red de Amigos de la Fauna Silvestre son:
-- Especie exótica silvestre sin posibilidades de reexportación.
-- El ejemplar es especie nativa que requiere condiciones de cautiverio y de manejo que no pueden ser ofrecidos por zoológicos o acuarios nacionales y además no se considera viable su inclusión en procesos de investigación vigentes.
-- El ejemplar es especie nativa o exótica que puede ser incluido en procesos de investigación científica en condiciones ex situ de acuerdo a la normativa sobre ética, bienestar animal y directrices del Ministerio.
-- El volumen de animales aprehendidos dificulta su manejo en zoológicos, acuarios o el CAV según el manual de CAV.
-- Animal silvestre exótico de gran tamaño (elefante, rinoceronte, hipopótamos, jirafas entre otros), que no pudo ser ubicado en zoológicos o el CAV según el manual de CAV.
-- Animal silvestre exótico o nativo en tamaño de grupo que imposibilita su manejo en el CAV (Cérvidos, bóvidos, Struthionidos, Rheidos, Dromaiidos entre otros).
-- Animales discapacitados de forma permanente, pero que dicha discapacidad no atenta contra su bienestar, permitiéndole cumplir sus funciones fisiológicas básicas de forma independiente (por ej. desplazarse, buscar y adquirir el alimento).
-- Animales con deficiencias comportamentales como impronta, dificultad para la convivencia en grupos (si es gregario), dificultad para cazar o buscar alimento por sus propios medios, entre otras), que no fue posible ubicar en zoológicos ni acuarios.
Hacen parte de la Red de amigos de la Fauna:
-- Organizaciones ambientales sin ánimo de lucro, nacionales e internacionales (para el caso de especies exóticas con oportunidades de reexportación de acuerdo a lo contemplado en el protocolo para la disposición de especímenes de fauna silvestre en la Red de Amigos de la Fauna del Anexo 15).
-- Red de reservas de la Sociedad Civil adscritos a la Unidad Administrativa Especial del Sistema de Parques Nacionales Naturales.
-- Estaciones biológicas.
-- Universidades públicas y privadas.
-- Colecciones biológicas y museos de historia natural.
1. CARACTERÍSTICAS DE LA CONDICIÓN DE AMIGO DE LA FAUNA
Para inscribirse en la Red de Amigos, las entidades o personas naturales, deberán certificar experiencia en el manejo y conservación de fauna silvestre, presentar un proyecto de educación ambiental a desarrollar en la región aledaña a su predio que involucre la o las especies que solicita para su custodia. Igualmente, el Amigo deberá acreditar la propiedad de un predio rural, en un piso térmico correspondiente a los requerimientos de la especie a solicitar; especificar el plan de manejo y mantenimiento del o los ejemplares, presentar el presupuesto destinado para su manutención y adecuación de las instalaciones según las exigencias técnicas, así como demostrar la sostenibilidad financiera para su respectivo cuidado en el mediano y largo plazo.
El amigo de la fauna deberá cumplir las siguientes condiciones:
a) En caso de que el animal haga parte de una investigación de tipo penal, el tenedor deberá firmar el original y recibir copia de la cadena de custodia respectiva cuyo original o copia poseerá la autoridad ambiental a cargo del cuidado del espécimen;
b) Los animales entregados no podrán ser sometidos por ningún motivo a condiciones de itinerancia, sometidos a trabajo o entrenamiento alguno, ni tampoco a intervenciones quirúrgicas o tratamientos médicos que no hayan sido autorizadas por la respectiva autoridad ambiental regional. Deberán estar ubicados en encierros permanentes y con condiciones que favorezcan al máximo su bienestar, de acuerdo a lo señalado por la autoridad ambiental competente;
c) Si por algún motivo, el Amigo que tiene a su cargo la custodia de uno o varios animales silvestres o nativos entregados formalmente por la Autoridad Ambiental Regional, deba trasladarlos a otro lugar, únicamente por motivos legítimos de bienestar y reproducción, deberá solicitar la correspondiente autorización ante la Autoridad, justificando técnicamente la necesidad. En ningún caso podrán ser revendidos ni objeto de intercambio comercial, ni trasladados de forma definitiva;
d) De requerirse traslado definitivo, el amigo deberá comunicar la situación por escrito ante la autoridad ambiental regional, con la justificación a que hubiere lugar y con la suficiente antelación para que esta proceda con el reintegro del animal a su CAV temporalmente y ubique un nuevo Amigo a quien se le pueda entregar de forma permanente;
e) La red de amigos adoptante, sufragará los costos de alojamiento y manutención de los animales que acepte tener bajo su cuidado, mitigando y colaborando en los gastos que este concepto genera para la administración pública.
Los animales acogidos por la Red de Amigos de la Fauna, tendrán una vida confortable y con bienestar estable por el resto de su vida.
2. CARACTERÍSTICAS DEL ÁREA DE CAUTIVERIO
2.1 Ubicación
El encierro donde se alojará el animal, deberá brindar el máximo bienestar posible dentro de lo que la especie requiere y el estado del individuo lo permita. El ejemplar deberá estar aislado visualmente del público o personal, ubicado en un encierro lejos de fuentes sonoras y luces intensas, así como de fuentes de contaminación o emisión de contaminantes. El recinto debe minimizar cualquier riesgo de escape o accidente del animal o la persona a cargo de su cuidado y debe ofrecer condiciones que no alteren el bienestar del individuo de acuerdo a lo sugerido por la autoridad ambiental.
2.2 Materiales
La jaula deberá estar construida con material anticorrosivo, sin pinturas que contengan plomo o tóxicas para los animales. La madera puede ser utilizada si la autoridad ambiental así lo indique.
2.3 Ambientación y enriquecimiento
El encierro deberá contar con:
-- Un área de dormida o refugio, aislado visualmente de la gente, con protección de las condiciones climáticas adversas (lluvia, sol y viento).
-- Una fuente de calor y luz UV o área de asoleo.
-- Una poceta para baño.
-- Sustratos naturales o inertes apropiados a las necesidades de la especie.
-- Ambientación que provea al animal de espacios de aislamiento o perchado y brinde también oportunidades para la expresión de comportamientos naturales relativos a la especie.
2.4 Características de la dieta
Se deberá ofrecer agua todos los días y de forma que el animal tenga acceso libre a su consumo. El agua deberá ser renovada diariamente y estar en condiciones de presentación y calidad que permita su consumo por parte del ejemplar.
La dieta será diseñada y calculada por el personal zootecnista de la autoridad ambiental regional, la fórmula será entregada al Amigo de la Fauna con este manual. La dieta deberá estar conformada por alimentos disponibles en la zona y será solventada por el Amigo de la Fauna. Los alimentos deberán ser ofrecidos en porciones y en recipientes limpios y resistentes de acuerdo a lo recomendado por la autoridad ambiental.
Junto con la dieta, el Amigo de la Fauna deberá actualizar la sección zootécnica de la hoja de vida del animal, reportando cualquier novedad en el consumo y oferta del alimento. Ante cualquier signo de inapetencia o disminución de consumo, el tenedor deberá informar de inmediato a la autoridad ambiental, quien atenderá técnicamente el caso.
2.5 Suministro de la dieta
La dieta deberá ofrecérsele en un plato de acero inoxidable, en un lugar al que pueda acceder cómodamente y permanecer alejado del personal.
Junto con la dieta, el Amigo, deberá llenar un registro donde a diario consigne consumo y peso del alimento sobrante, registro que será entregado quincenalmente a la autoridad ambiental regional para su seguimiento; sin embargo ante cualquier signo de inapetencia, el Amigo, deberá informar de inmediato a la autoridad ambiental, con el fin de evaluar la posibles causas.
2.6 Cuidado y supervisión
La autoridad ambiental regional, deberá brindar la asesoría, supervisión y acompañamiento técnico requerido por el o los animales entregados al Amigo de la Fauna.
Adicionalmente, la autoridad ambiental competente, realizará anualmente, una visita técnica de verificación de las condiciones de tenencia del animal y de su estado sanitario y comportamental.
El Amigo de la Fauna, deberá consignar en la hoja de vida de o los individuos, cualquier particularidad o anormalidad en el estado de salud y/o comportamiento del animal y reportar lo anterior de manera oportuna a la autoridad ambiental. La autoridad ambiental regional se encargará del seguimiento, asesoría y acompañamiento técnico del o los animales decomisados bajo el cuidado del Tenedor; los gastos de dicha labor correrán por cuenta de este último.
La autoridad ambiental regional, seguirá siendo la encargada de brindar la asesoría, supervisión y acompañamiento técnico requerido por el o los animales decomisados que le sean entregados a la Red de Amigos de la Fauna, pero los costos que esta actividad le originen a la entidad, correrán por cuenta del Amigo.
Se realizará visita técnica por lo menos una vez por mes durante los tres primeros meses y luego se realizará una vez cada seis meses, para verificar el buen estado de salud y el seguimiento de las recomendaciones de manejo.
3. PLAN DE EMERGENCIA ANTE FUGA DE LOS ANIMALES
El Amigo de la Fauna deberá en todo momento garantizar la seguridad del animal o animales pero para su recepción como custodio temporal deberá presentar un plan de emergencia para casos de fuga, detallando el personal que actuaría, funciones y responsabilidades, sistema de alerta, contención y recaptura del animal.
4. DISPOSICIÓN DE PRODUCTOS Y SUBPRODUCTOS DERIVADOS DE FAUNA SILVESTRE
En caso de requerirse la disposición final de productos, subproductos o especímenes muertos de fauna silvestre, deberá aplicarse lo contenido en el Anexo 5 sección de Disposición de productos, subproductos y especímenes muertos de fauna silvestre.
PROTOCOLO PARA LA DISPOSICIÓN FINAL DE ESPECÍMENES DE FAUNA SILVESTRE BAJO LA FIGURA DE “TENEDOR DE FAUNA”.

MANUAL PARA EL TENEDOR DE FAUNA SILVESTRE DECOMISADA.
Bajo las circunstancias excepcionales abajo señaladas, y sin perjuicio de las sanciones pertinentes, se emite el presente Manual, con el fin de orientar a la Autoridad Ambiental así como al Tenedor, sobre el adecuado manejo y mantenimiento de los animales silvestres cautivos, para garantizar su bienestar por parte de la Autoridad Ambiental Regional.
Para que el Tenedor de fauna silvestre nativa y/o exótica quede con la custodia final de los ejemplares que poseía, la autoridad ambiental evaluará la pertinencia de dicha entrega según el Anexo 17 y deberá cumplir con las obligaciones y responsabilidades, descritas en este Manual y las demás que dicha autoridad determine.
1. CARACTERÍSTICAS DE LA FIGURA TENEDOR DE FAUNA
Únicamente se podrá considerar la figura de Tenedor de Fauna Silvestre en el caso excepcional en el cual al infractor se le decomise o restituya ejemplar o ejemplares exóticos o silvestres que:
1. Ejemplar adulto que presente limitación física o estado de senescencia que le incapacite para vivir por sus propios medios y requiera de la atención y cuidado permanente por parte del ser humano.
2. Especies solitarias.
3. No haya sido posible ubicarlo en cualquier otra figura de disposición final en cautiverio, previa aplicación de los protocolos para reubicación en cautiverio de los Anexos 13, 14, 15, 17, 19 Bajo ninguna circunstancia, deberán dejarse bajo el cuidado del Tenedor, crías ni juveniles.
Y además el infractor manifieste su intención de aceptar ser Tenedor del (os) ejemplar(es) objeto del decomiso.
La figura de Tenedor de fauna deberá ser considera como última opción y alternativa a la aplicación del protocolo de eutanasia (Anexo 20).
2. CARACTERÍSTICAS DE LA CONDICIÓN DE TENENCIA
Para que el Tenedor de fauna silvestre nativa y/o exótica pueda mantener los animales que le fueron decomisados de forma definitiva, deberá quedar registrado ante la Autoridad Ambiental Regional competente, y deberá firmar un Acta de Entrega en la cual se indica información sobre el especimen, nombre común, nombre científico, sexo, marca o sistema de identificación, y concepto técnico de egreso realizado por el médico veterinario adscrito al CAV de la autoridad ambiental, en la cual confirme el estado físico o de senescencia incapacitante del animal entre otra información.
La Autoridad Ambiental deberá contar con la siguiente información documental que soporte la disposición final en figura de tenedor:
a) Concepto técnico de egreso;
b) Acta de entrega del especimen;
c) Hoja de vida del animal con historia clínica, biológica y nutricional;
d) Cadena de custodia (en caso que aplique )
El tenedor de fauna deberá cumplir las siguientes condiciones:
a) En caso de que el animal haga parte de una investigación de tipo penal, el tenedor deberá firmar el original y recibir copia de la cadena de custodia respectiva cuyo original o copia poseerá la autoridad ambiental a cargo del cuidado del especimen;
b) Los animales entregados no podrán ser sometidos por ningún motivo a condiciones de itinerancia, deberán estar ubicados en encierros permanentes y con condiciones que favorezcan al máximo su bienestar de acuerdo a lo señalado por la autoridad ambiental competente;
c) Los animales entregados al tenedor no podrán ser movilizados del área determinada como sitio de cautiverio, no podrán ser exhibidos, sometidos a trabajo o entrenamiento alguno, ni tampoco a intervenciones quirúrgicas o tratamientos médicos que no hayan sido autorizadas por la respectiva autoridad ambiental regional;
d) El Tenedor, en caso de no poder continuar con la tenencia de los animales a su cargo, deberá dar aviso oportuno a la Autoridad Ambiental Regional y hacer la respectiva devolución y entrega formal a esta de los mismos así como toda la información documental derivada de la tenencia.
2. CARACTERÍSTICAS DEL CAUTIVERIO
2.1 Ubicación
El encierro donde se alojará el animal, deberá brindar el máximo bienestar posible dentro de lo que la especie requiere y el estado del individuo lo permita. El ejemplar deberá estar aislado visualmente del público o personal, ubicado en un encierro lejos de fuentes sonoras y luces intensas, así como de fuentes de contaminación o emisión de contaminantes. El recinto debe minimizar cualquier riesgo de escape o accidente del animal o la persona a cargo de su cuidado y debe ofrecer condiciones que no alteren el bienestar del individuo de acuerdo a lo sugerido por la autoridad ambiental.
2.2 Materiales
La jaula deberá estar construida con material anticorrosivo, sin pinturas que contengan plomo o que sean tóxicas para los animales. La madera puede ser utilizada si la autoridad ambiental así lo indique.
2.3 Ambientación y enriquecimiento
El encierro deberá contar con:
-- Un área de dormida o refugio, aislado visualmente de la gente, con protección de las condiciones climáticas adversas (lluvia, sol y viento).
-- Una fuente de calor y luz UV o área de asoleo.
-- Una poceta para baño.
-- Sustratos naturales o inertes apropiados a las necesidades de la especie.
-- Ambientación que provea al animal de espacios de aislamiento o perchado y brinde también oportunidades para la expresión de comportamientos naturales relativos a la especie.
2.4 Características de la dieta
Se deberá ofrecer agua todos los días y de forma que el animal tenga acceso libre a su consumo. El agua deberá ser renovada diariamente y estar en condiciones de presentación y calidad que permita su consumo por parte del ejemplar.
La dieta será diseñada y calculada por el personal zootecnista de la autoridad ambiental regional, la fórmula será entregada al tenedor con este manual. La dieta deberá estar conformada por alimentos disponibles en la zona y será solventada por el tenedor, durante la tenencia del animal o animales. Los alimentos deberán ser ofrecidos en porciones y en recipientes limpios y resistentes de acuerdo a lo recomendado por la autoridad ambiental.
Junto con la dieta, el tenedor deberá actualizar la sección zootécnica de la hoja de vida del animal, reportando cualquier novedad en el consumo y oferta del alimento. Ante cualquier signo de inapetencia o disminución de consumo, el tenedor deberá informar de inmediato a la autoridad ambiental, quien atenderá técnicamente el caso.
2.5 Cuidado y Supervisión
La autoridad ambiental regional, deberá brindar la asesoría, supervisión y acompañamiento técnico requerido por el o los animales entregados al Tenedor. Los costos que esta actividad le originen a la entidad, correrán por cuenta del infractor.
Adicionalmente, la autoridad ambiental competente, realizará anualmente, una visita técnica de verificación de las condiciones de tenencia del animal y de su estado sanitario y comportamental.
El Tenedor, deberá consignar en la hoja de vida de o los individuos, cualquier particularidad o anormalidad en el estado de salud y/o comportamiento del animal y reportar lo anterior de manera oportuna a la autoridad ambiental.
La autoridad ambiental regional se encargará del seguimiento, asesoría y acompañamiento técnico del o los animales decomisados bajo el cuidado del Tenedor; los gastos de dicha labor correrán por cuenta de este último.
2.6 Plan de Emergencia ante Fuga de los Animales
El Tenedor deberá en todo momento garantizar la seguridad del animal o animales pero para su recepción como custodio deberá presentar un plan de emergencia para casos de fuga, detallando el personal que actuaría, funciones y responsabilidades, sistema de alerta, contención y recaptura del animal.
PROTOCOLO PARA LA DISPOSICIÓN FINAL DE ESPECÍMENES DE FAUNA SILVESTRE BAJO LAS CONDICIONES DE SEMICAUTIVERIO.

PROTOCOLO DE EUTANASIA.

PROTOCOLO PARA LA DISPOSICIÓN DE PRODUCTOS, SUBPRODUCTOS O ESPECÍMENES MUERTOS DE FAUNA PROVENIENTE DEL TRÁFICO LEGAL.

PROTOCOLO DE APREHENSIÓN PREVENTIVA DE FLORA SILVESTRE MADERABLE.

PROTOCOLO PARA LA DISPOSIÓN PROVISIONAL DE FLORA SILVESTRE MADERABLE EN EL CAV DE FLORA.

GUÍA TÉCNICA PARA EL ESTABLECIMIENTO, FUNCIONAMIENTO Y ADMINISTRACIÓN DE UN CAV DE FLORA SILVESTRE MADERABLE.
Características del sitio de disposición temporal de la flora silvestre
La localización y construcción del centro para el manejo de la flora silvestre decomisada, debe cumplir con todas con las normas ambientales y sanitarias establecidas por el Ministerio de Ambiente[5], Vivienda y Desarrollo y el Ministerio de Salud en el Código Sanitario Nacional 09 de 1979.
COMPONENTE MADERA
Ubicación:
El terreno para diseñar y construir el centro para el manejo de la madera decomisada debe estar libre de amenazas ambientales como inundaciones, derrumbes, de igual forma debe ser de fácil acceso con buenas vías de transporte para la disposición de la misma, así como contar con servicios básicos de agua, luz, alcantarillado y comunicaciones que incluya además del teléfono, fax e Internet.
Otros aspectos a tener en cuenta son las actividades colindantes al predio, puesto que no es conveniente que CAV esté cerca de zonas mineras, zonas de producción agrícola como avícolas y porcícolas, que puedan esparcir hongos y enfermedades que causen pudrición y daño a los elementos decomisados.
De igual forma el clima debe ser favorables para no generar el deterioro de la madera, en cuanto a la pendiente se aconseja que el sitio no sea ubicado en pendientes superiores al 15%, es decir debe estar sobre terrenos planos, con el fin de lograr una buena disposición de la madera y evitar daños estructurales de la misma y dirección del viento para poder tener el producto decomisado bien aireado previniendo posibles plagas y torcimientos.
Diseño:
Lo primero a tener en cuenta es el aislamiento del lugar, puesto que el mismo debe garantizar que no entren animales de tipo roedor que pueda causar daño a la madera incautada, así mismo debe proveer de seguridad el producto para evitar posibles hurtos, de tal manera que debe garantizarse el aislamiento con cerramientos seguros de acuerdo a la disponibilidad de material de la zona y situación económica de la Corporación.
De acuerdo con los registros históricos de decomisos, volúmenes y tiempo de definición de los mismos debe establecerse un número determinado de espacios que cumplan las condiciones de salvaguarda dentro de la cadena de custodia.[6].
Construcción:
Puede ser construido con materiales como vigas de madera y techos de zinc o palma de tal manera que las enramadas dispongan de buena ventilación, disponiendo de una distribución que garantice la ubicación de las cargas de madera decomisada, de tal manera se sean bien ubicados para evitar daños y perfectamente diferenciados entre lotes debidamente señalizados para cada decomiso.
Administración:
Distribuido de tal manera que el sitio sirva como depósito adecuado de la madera incautada; así como de referencia dentro de la cadena de custodia para eventual proceso judicial del infractor. Por lo tanto debe contener en forma diferenciada los siguientes espacios:
Área de parqueaderos: Es La zona dispuesta para ubicación y espera de los vehículos o medios de transporte que contienen los productos decomisados, para lo cual se recomienda que sean ubicados en la zona de entrada de los CAV.
Área de recepción y valoración: Donde se verifica el volumen, especies, número de unidades de acuerdo con los registros del Acta de Decomiso efectuada; es en este momento en que se hace la valoración de la madera, si presenta daños fitosanitarios, torceduras, marcas especiales, etc.
En esta zona se llenan los registros conforme al formato establecido de registro para este componente dentro del CAV, el cual a su vez obedece a un número consecutivo, con fecha de entrega, relacionando el Acta de Decomiso, el informe técnico preliminar de decomiso y la valoración efectuada; adicionalmente, deben tomarse fotografías del cargamento o hacer filmación de la misma. Luego de surtido dicho procedimiento y de acuerdo a la cantidad de producto decomisado se establece el sitio definitivo dentro del CAV.
Área de descargue y cargue del producto: Es la zona donde mayor facilidad hay para descargar del medio de transporte el producto decomisado, es la puerta de entrada al sitio definitivo del producto decomisado.
Área de depósito definitivo: Es el sitio donde permanecerá el producto decomisado hasta tanto se defina su situación definitiva.
Dentro de la administración se encuentra la posibilidad de ser necesario de vigilancia especializada a la zona de depósito definitivo del material decomisado.
En esta zona se llenan los registros conforme al formato establecido de registro para este componente dentro del CAV, el cual a su vez obedece a un número consecutivo, con fecha de entrega, relacionando el Acta de Decomiso, el informe técnico preliminar de decomiso y la valoración efectuada; adicionalmente, deben tomarse fotografías de las especies y productos decomisados en el momento de llegada y a lo largo de su estadía en el CAV, de tal manera que dichas fotografías se conviertan en las evidencias de la rehabilitación y mantenimiento según el caso de la flora silvestre decomisada.
Luego de surtido el procedimiento anterior y de acuerdo a la cantidad de producto decomisado se establece el sitio definitivo dentro del CAV, mientras se surte el debido proceso de investigación y definición administrativa y judicial de la infracción.
LIBRO DE CONTROL DE INGRESOS AL CAV DE FLORA SILVESTRE MADERABLE.
CONSULTAR FORMULARIO EN EL ORIGINAL IMPRESO O EN FORMATO PDF.
MANUAL PARA LA DISPOSICIÓN FINAL DE LA FLORA SILVESTRE MADERABLE DECOMISADA A SER ENTREGADA A ENTIDADES PÚBLICAS.
CONSIDERACIONES GENERALES
Según la Ley 1333 del 21 de julio de 2009 y la presente resolución, que reglamenta sus artículos 52 y 53, se entregará a entidades públicas para facilitar el cumplimiento de sus funciones estatales a través de convenios interinstitucionales que permitan verificar la utilización correcta de los mismos o según artículo 54 la autoridad ambiental competente mediante acto administrativo debidamente motivado podrá disponer de estos bienes para uso de la propia entidad.
1. CONDICIONES DE ENTREGA
Los productos y subproductos de madera entregados a entidades públicas, una vez lleguen al sitio dispuesto en el acta de entrega no podrán ser movilizados, comercializados o donados a una segunda persona o entidad.
El procedimiento para la entrega de los productos y subproductos de madera, a entidades públicas será el siguiente:
1. Solicitud por escrito de la entidad pública que pretende recibir los elementos decomisados en donde establezca:
-- Descripción del producto o material que necesita.
-- Cantidad o volumen del producto o material que necesita.
-- Dimensiones que necesita.
-- Especie requerida.
-- Uso que se pretende dar al producto o material.
-- Descripción de cómo la entrega de los productos decomisados contribuye con las funciones estatales propias de tal entidad.
2. La Autoridad ambiental recibe la comunicación de la entidad solicitante y desarrolla el siguiente procedimiento:
-- Verifica la existencia del producto en cantidad, tipo de producto, especie y demás necesidades manifestadas por la entidad solicitante.
-- Elabora concepto técnico y jurídico para la entrega de los productos decomisados en donde se establece:
- Que los productos a entregar han surtido el debido proceso siendo decomisados definitivamente.
- Estado y descripción de los productos a entregar.
- Vialidad técnica y jurídica para el desarrollo del convenio interinstitucional
-- Elabora convenio interinstitucional para la entrega de los productos decomisados en donde se incluyen cláusulas de verificación mediante al menos dos visitas técnicas de la utilización correcta de dichos productos, así como el tiempo de duración del mismo.
2.1 Acta de Entrega
Una vez firmado y perfeccionado el convenio interinstitucional de entrega de los productos decomisados a la entidad solicitante, se procederá a su entrega mediante un Acta de Entrega que contenga: fecha, lugar de entrega, nombre, cédula, características de los productos (nombre común, nombre científico, estado, cantidad).
3. VERIFICACIÓN DE LA UTILIZACIÓN DE LOS PRODUCTOS ENTREGADOS
A fin de cumplir los procesos administrativos como cierre de expediente, la autoridad ambiental regional, realizará mínimo dos visitas técnicas de verificación de la correcta utilización de los productos y subproductos maderables; en dichas visitas verificará los aspectos señalados dentro del convenio interadministrativo y a su vez dará cuenta de cómo el uso de estos productos decomisados han facilitado la función estatal de la entidad beneficiada con la entrega.
Una vez se haya cumplido el tiempo se realizará una visita final de verificación, la cual será la base del concepto técnico para la terminación y liquidación del convenio suscrito entre la Autoridad Ambiental y entidad pública beneficiada.
ACTA ÚNICA DE CONTROL AL TRÁFICO ILEGAL DE FLORA Y FAUNA SILVESTRE.
CONSULTAR TABLA EN EL ORIGINAL IMPRESO O EN FORMATO PDF
ACTA ÚNICA DE CONTROL AL TRÁFICO ILEGAL DE FLORA Y FAUNA SILVESTRE. CONT.
INSTRUCTIVO PARA EL DILIGENCIAMIENTO DEL ACTA ÚNICA DE CONTROL AL TRÁFICO ILEGAL
1. Aprehensión preventiva: Medida impuesta por la autoridad ambiental mediante acto administrativo, que consiste en el acto físico de tomar posesión de un espécimen de fauna o flora silvestre de manera temporal.
2. Incautación: Medida impuesta por la autoridad de policía, que consiste en el acto físico de tomar de productos de flora y fauna silvestre, así como de los elementos con lo que supuestamente se comete la infracción a fin de ponerlos a disposición de la autoridad competente.
3. Decomiso preventivo: Medida impuesta por la autoridad ambiental, la cual consiste en la aprehensión material y temporal de los especímenes de fauna y flora, recursos hidrobiológicos y demás especies silvestres exóticos y el de los productos, elementos, medios, vehículos, materias primas o implementos utilizados para cometer la infracción ambiental (artículo 38 Ley 1333 de 2009).
4. Decomiso definitivo: Es la sanción administrativa impuesta por la autoridad ambiental mediante acto administrativo motivado, que consiste en la aprehensión material y definitiva sobre aquellos especímenes de fauna, terrestre y acuática, flora terrestre y acuática, y demás especies silvestres exóticos, y de los productos, elementos, medios e implementos utilizados para infringir las normas ambientales, en los términos que señalan la Ley 1333 de 2009 el parágrafo del artículo 38, el numeral 5 del artículo 40 y en el artículo 47; y en el Decreto-ley 2811 de 1974 y sus decretos reglamentarios.
5. Asunto: Marque en la casilla correspondiente sí se trata de entrega voluntaria, medida preventiva (aprehensión preventiva o decomiso preventivo), sin salvoconducto, salvoconducto adulterado o salvoconducto falso, incautación, restitución o si se trata de otro asunto.
6. Clase de recurso: Marque en la casilla si corresponde a flora terrestre, flora acuática, fauna silvestre, fauna acuática o cualquier otro tipo de recurso.
7. Información del Procedimiento: Indique el día, mes y año en que se efectúa el procedimiento, indicando si la zona corresponde al ámbito rural o urbano; estableciendo el departamento, municipio, la ciudad o corregimiento, barrio o vereda, indicando las coordenadas geográficas preferiblemente en WGS84, formato grados, minutos, segundos donde se realiza el procedimiento.
Señale el sitio del procedimiento, describiendo dentro de las opciones Vía Pública, Residencia, Finca, lote establecimiento comercial, parque nacional, área protegida regional, reserva de Ley 2ª de 1959 o cualquier otro sitio donde se esté desarrollando el procedimiento, prestando atención si se está ejecutando la infracción en el momento del procedimiento (Flagrancia).
Identifique el origen del procedimiento estableciendo si es el resultado de una denuncia telefónica, en desarrollo de una actividad dentro de un puesto de control ambiental, denuncia ciudadana a través de un medio escrito u otra fuente.
8. Identificación de la persona a quien se hace el procedimiento: Establezca los datos de la persona a quien se practica el procedimiento colocando el número de cédula, nombre, dirección de la residencia, municipio, edad, teléfono de contacto, ocupación y nombre del padre y de la madre.
De igual manera, coloque la situación de los hechos descrita por la persona a quien se le hace el procedimiento y tome huella del mismo.
9. Información de las especies: Una vez identificado el tipo de espécimen (fauna o flora), diligencie según el caso:
Fauna silvestre y sus partes: Describa si se trata de un espécimen vivo o muerto, manufacturado o no, partes de fauna silvestre o huevos. Identificando en cada caso nombre científico, nombre común, sexo del ejemplar, cantidad por especie y sexo, tiempo en cautiverio. Determinando su condición según la siguiente clasificación:
Bueno: El animal no presenta signos aparentes o visibles de lesión o enfermedad, está alerta y tiene una buena condición corporal y de pelaje, de acuerdo a las características normales de la especie.
Regular: El animal presenta una condición corporal regular (está flaco), pelaje en mal estado (ausencia de pelo en algunas zonas del cuerpo, pelo seco y opaco), de acuerdo a las características normales de la especie y/o además presenta lesiones visibles (laceraciones o heridas no profundas) o tiene secreciones blanco amarillentas.
Malo: El animal se encuentra indiferente ante la presencia del humano, postrado, con una muy mala condición corporal (se le notan las costillas y demás protuberancias óseas), de acuerdo a las características normales de la especie, presenta laceraciones o heridas profundas (por ejemplo fracturas, herida de bala o perdigón, masas en su cuerpo) y/o presenta secreciones amarillo – verdosas, dificultad para respirar.
En la casilla de dieta tenga en cuenta la cantidad de alimento suministrado, especificando la unidad de medida, frecuencia de administración, y listado de los alimentos suministrados, incluyendo suplementos si aplica. Debe mencionarse si se le da agua y frecuencia.
De igual forma describa el estado de desarrollo del ejemplar, estableciendo si el mismo es juvenil, adulto, cría o polluelo y si se encuentra preñada o castrado.
Anote el lugar de procedencia del ejemplar declarado por la persona a quien se le establece el procedimiento ubicando el departamento, municipio, barrio, vereda, corregimiento o predio.
Flora silvestre: Establezca si se trata de flora maderable o no maderable, identifique el nombre científico, nombre vulgar, estado de la flora teniendo en cuenta si es viva o muerta, haciendo la descripción de los ejemplares o productos que corresponda a algas, planta completa, flores, semillas, bejucos, bloques, tablas, madera rolliza, colocando según corresponda la cantidad, peso o volumen.
Para determinar el estado fitosanitario y teniendo en cuenta las características organolépticas del espécimen o producto, observe la presencia de hongos o enfermedades como ataque de termitas, roedores y pudrición entre otras. Para el caso de flora silvestre maderable establezca si se trata de madera seca o verde y como se encuentra la misma refiriéndose a torcida, abollada.
Según la información dada por la persona a quien se le practica el procedimiento coloque el departamento, municipio, barrio/vereda/corregimiento/predio de donde proviene el espécimen o producto en cuestión.
De acuerdo con las características organolépticas describa color, olor, sabor, aspectos vistosos y cualquier otra característica que identifique el espécimen o el producto objeto del procedimiento.
10. Elementos, medios, equipos, vehículos, materias primas e implementos utilizados para cometer la infracción. Describa en cada caso el elemento, equipo, vehículo, materia prima e implemento utilizado para cometer la infracción.
11. Responsables. Diligencie la información del nombre, cédula, cargo, institución del funcionario de la autoridad ambiental, la fuerza pública o integrantes del Comité Regional o Local de Control y Vigilancia que practican el procedimiento según corresponda. Tome la firma de los responsables identificando nuevamente el número de cédula.
12. Elementos para fijar las pruebas. A fin de fijar la prueba para la cadena de custodia, indique el día, mes y año, municipio y departamento donde se establece la recolección de la prueba para el procedimiento realizado.
Coloque la información de nombre, cédula, cargo e institución de la persona o entidad que hace la entrega de la prueba, así como de la persona e institución de quien recibe. Tome la firma de los responsables identificando nuevamente el número de cédula.
13. Observaciones. Espacio reservado para hacer todas las descripciones que considere necesario establecer y que no hayan sido descritas en los campos anteriores o que complemente información diligenciada en los mismos.
Firma de aceptación. Espacio reservado para la firma de aceptación de la persona o entidad a la que se le practica el procedimiento, teniendo especial atención en el registro legible del número de cédula.
* * *
1. Conf. 9.11 Disposición de animales vivos confiscados de especies incluidas en los Apéndices. CITES.
2. Aprile, G. & C. Bertonatti. 1996. Manual sobre Rehabilitación de Fauna. Bol. Téc. No 31, FVSA, Buenos Aires, Argentina.
3. Moore T and Joosten S. Principles of Wildlife Rehabilitation. National Wildlife Rehabilitators Association. Second Printing. USA. 1998.
4. Norma Técnica NTON 05 020-02 (Norma Técnica Obligatoria Nicaragüense de Crianza en Cautiverio), Aprobado el 7 de junio del 2002.
5. Es decir debe estar a paz y salvo en temas de uso del suelo de acuerdo con el POT del municipio donde se encuentre, licencia de construcción, licencias y permisos ambientales en lo que respecta a aire, suelo, agua y demás recursos naturales.
6. Dentro del sistema acusatorio, se entiende por cadena de custodia el proceso ininterrumpido y documentado que permite demostrar la autenticidad de la evidencia física.
Centro Normativo Keralty
n.d.
Última actualización: 30 de diciembre de 2025
