CIRCULAR 25 DE 2022
<Fuente: Archivo interno entidad emisora>
MINISTERIO DE TECNOLOGIAS DE LA INFORMACION Y LAS COMUNICACIONES
| PARA: | VICEMINISTERIOS Y SUS DEPENDENCIAS; SECRETARÍA GENERAL Y SUS DEPENDENCIAS; DIRECCIÓN JURÍDICA |
| ASUNTO: | ARTICULACIÓN DE FUNCIONES DE ÁREAS MISIONALES Y DE APOYO A LA GESTIÓN ANTE EVENTOS DE CUMPLIMIENTOS E INCUMPLIMIENTOS DE OBLIGACIONES PREVISTAS COMO FORMA DE PAGO DE LA CONTRAPRESTACIÓN ECONÓMICA DERIVADAS DE LA ASIGNACIÓN DE PERMISOS DE USO DEL ESPECTRO RADIOELÉCTRICO |
| TEMAS: | VERIFICACIÓN Y DETERMINACIÓN DEL CUMPLIMIENTO E INCUMPLIMIENTO / EJECUCIÓN EN CASO DE RENUENCIA / CUANTIFICACIÓN DE LOS VALORES POR CUMPLIMIENTO Y/O DE LOS PERJUICIOS DERIVADOS DEL INCUMPLIMIENTO / COBRO PERSUASIVO / COBRO COACTIVO / RECLAMACIÓN DE LA GARANTÍA |
I. Objeto
La presente Circular constituye una guía que describe la forma en que se activan las competencias de las dependencias que, según sus funciones, deben intervenir para verificar el cumplimiento y/o incumplimiento de obligaciones de ampliación de cobertura que se derivan de los permisos de uso del espectro radioeléctrico, con el propósito de cuantificar el cumplimiento y/o incumplimiento de las obligaciones, afectar las garantías, realizar los registros contables y proceder con el cobro persuasivo y coactivo, cuando haya lugar a ello.
II. Contenido:
| A. | Antecedentes ................................................................................................ | 2 |
| B. | Anualización del valor de la oferta de localidades subasta 2019 - Banda 700 MHz.............................................................................................. | 4 |
| C. | Actividades de la Dirección de Vigilancia, Inspección y Control: Verificación del cumplimiento de obligaciones / Conminación para el cumplimiento / Ejecución en caso de renuencia ...................................... | 19 |
| D. | Actividades de la Dirección de Industria de Comunicaciones: Cuantificación del cumplimiento y/o incumplimiento de las obligaciones de ampliación de cobertura.................................................. | 20 |
| E. | Actividades de la Subdirección Financiera, a través del Grupo Interno de Trabajo de Cartera: Cobro persuasivo................................................... | 21 |
| F. | Actividades de la Dirección Jurídica/Grupo Interno de Trabajo de Cobro Coactivo y afectación de garantía ................................................... | 21 |
A. Antecedentes
La Ley 1341 de 2009, “Por la cual se definen principios y conceptos sobre la sociedad de la información y la organización de las Tecnologías de la Información y las Comunicaciones -TIC-, se crea la Agencia Nacional de Espectro y se dictan otras disposiciones”, la cual fue modificada por la Ley 1978 de 2019, “Por la cual se moderniza el sector de las Tecnologías de la Información y las Comunicaciones (TIC), se distribuyen competencias, se crea un regulador único y se dictan otras disposiciones”, dispone:
“ARTÍCULO 13. CONTRAPRESTACIÓN ECONÓMICA POR LA UTILIZACIÓN DEL ESPECTRO RADIOELÉCTRICO. La utilización del espectro radioeléctrico por los proveedores de redes y servicios de telecomunicaciones, así como los operadores del servicio de televisión abierta radiodifundida que se acojan al régimen de habilitación general, dará lugar a una contraprestación económica a favor del Fondo Único de Tecnologías de la Información y las Comunicaciones. El importe de esta contraprestación será fijado mediante resolución por el Ministro de Tecnologías de la Información y las Comunicaciones, con fundamento en criterios de fomento a la inversión, la maximización del bienestar social, el estado de cierre de la brecha digital, así como, entre otros, en los siguientes aspectos: ancho de banda asignado, número de usuarios potenciales, disponibilidad del servicio, planes de expansión y cobertura, demanda por el espectro y su disponibilidad y cualquier otro parámetro técnico que sirva como indicador del valor que debe recibir el Estado por la utilización del espectro radioeléctrico.”
De acuerdo con el artículo 13 de la Ley 1341 de 2009, modificado por el artículo 10 de la Ley 1978 de 2019, la utilización del espectro radioeléctrico por los proveedores de redes y servicios de telecomunicaciones, así como los operadores del servicio de televisión abierta que se acojan al régimen de habilitación general, dará lugar a una contraprestación económica a favor del Fondo Único de Tecnologías de la Información y las Comunicaciones.
En este sentido, el Ministerio de Tecnologías de la Información y las Comunicaciones expidió la Resolución 3078 de 2019 y sus modificatorias, por la cual se declara apertura y se establecen los requisitos, las condiciones y el procedimiento para participar en el proceso de selección objetiva mediante el mecanismo de subasta, para otorgar permisos de uso del espectro radioeléctrico a nivel nacional, en las bandas de 700 MHz, 1900 MHz y 2500 MHz. En el literal b) del numeral 14.1 del artículo 14 de dicha Resolución, se establece que la contraprestación económica, de que trata el artículo 13 de la Ley 1341 de 2009, modificado por el artículo 10 de la Ley 1978 de 2019, para la banda de 700 MHz, contempla 2 ítems:
“a) Contraprestación pecuniaria que será el Valor ofertado dentro del Índice por bloque, mediante el cual el Participante sea declarado ganador de este, en aplicación del mecanismo de subasta, y que corresponderá a mínimo el 40 % del Valor del espectro que declare el Participante para cada bloque, de acuerdo con las condiciones y el mecanismo descritos en el Anexo III (...). b) Valor de la ampliación de cobertura en las localidades y tiempos ofertados dentro del Índice por bloque, mediante el cual el Participante sea declarado ganador de este, de conformidad con el mecanismo descrito en el Anexo (.)”.
Los actos administrativos particulares que otorgaron permisos para el uso del espectro radioeléctrico en el marco de la referida subasta, como son las resoluciones 330, 331, 332 y 333 del 20 de febrero de 2020, en el considerando, determinan un valor por concepto de contraprestación pecuniaria por el derecho de uso del espectro radioeléctrico y de obligaciones de ampliación de cobertura del servicio móvil, como se observa en la siguiente tabla:
| NIT | RAZÓN SOCIAL | EXPEDIENTE | RESOLUCIÓN | VALOR CONTRAPRESTACIÓ N PECUNIARIA | VALOR OBLIGACIONESCOBERTURA | VALOR TOTAL | |
| 901354361 | PARTNERSTELECOM COLOMBIA S.A.S. | 99000003 | 330 | 20/02/2020 | $380.000 | $570.000 | $950.000 |
| 800153999 | COMUNICACIÓN CELULAR S.A. | 99000004 | 331 | 20/02/2020 | $379.703 | $569.554 | $949.257 |
| 830114921 | COLOMBIA MÓVIL S.A. E.S.P. | 99000001 | 332 | 20/02/2020 | $380.000 | $570.000 | $950.000 |
| 830114921 | COLOMBIA MÓVIL S.A. E.S.P. | 99000002 | 333 | 20/02/2020 | $380.000 | $570.000 | $950.000 |
*Cifras en millones de pesos
El valor de la ampliación de cobertura, de conformidad con el concepto No. 20211100003751 del 01/03/2021 de la Contaduría General de la Nación, debe registrarse y reconocerse en los Estados Financieros del Fondo Único de Tecnologías de la Información y las Comunicaciones, así:
“(...) los ingresos por retribuciones se reconocen cuando los actos administrativos que liquiden las obligaciones queden en firme, así como cualquier documento que establezca derechos de cobro a favor de la entidad, y la medición se hará por el valor determinado en los actos administrativos y documentos que establezcan los derechos. Adicionalmente, para el registro de los hechos económicos que se derivan de la contraprestación señalada en las resoluciones de asignación de los permisos de uso del espectro, la entidad debe atender a las condiciones económicas que en ellas se indican, como es el hecho de que la contraprestación económica se compone de la contraprestación pecuniaria y las obligaciones de ampliación de cobertura en las localidades, así como el tiempo por el cual se ha pactado el permiso de uso.”
Igualmente, en el mismo concepto la Contaduría concluye que:
“(...) teniendo en cuenta que el artículo 13 de la Ley 1341 de 2009 y modificado por la Ley 1978 de 2019, señala que el usuario puede realizar el pago de su contraprestación hasta en un 60% a través de obligaciones de hacer, que no correspondan a obligaciones de cobertura, y autorizadas por el Ministerio, cuando estas obligaciones se cumplan y se puedan medir de forma fiable de acuerdo con el procedimiento definido por el Ministerio, se deberán reconocer en la contabilidad de la entidad, para lo cual debitará la subcuenta y cuenta correspondiente al gasto que refleje adecuadamente la obligación ejecutada, y acreditará la subcuenta 131127-Contribuciones, de la cuenta 1311-CONTRIBUCIONES, TASAS E INGRESOS NO TRIBUTARIOS. El anterior registro también será aplicado por la entidad en la medida que los usuarios efectúen el cumplimiento de las obligaciones de cobertura que se indican en las resoluciones por las cuales se les otorga permiso de uso del espectro radioeléctrico.”
Conforme a lo anterior, para cumplir con lo dispuesto por la Contaduría General de la Nación y asegurar el cumplimiento efectivo de las obligaciones establecidas en los permisos de uso del espectro radioeléctrico, es necesario cuantificar el valor de los cumplimientos o incumplimientos de las obligaciones de ampliación de cobertura a cargo de los titulares de permisos para el uso del espectro asignado en la banda de 700 MHz, para realizar los respectivos registros contables en los estados financieros del Fondo Único de Tecnologías de la Información y las Comunicaciones y adelantar las gestiones de cobro persuasivo y coactivo a que haya lugar, para lo cual esa cuantificación deberá quedar debidamente soportada en un documento idóneo que preste mérito ejecutivo, o bien genere el efecto extintivo de la obligación por cumplimiento, según corresponda.
B. Anualización del valor de la oferta de localidades subasta 2019 - Banda 700 MHz
El proceso de selección objetiva para otorgar permisos de uso de espectro mediante el mecanismo de subasta para las bandas de 700 MHz, 1900 MHz y 2500 MHz consideró los siguientes elementos de política pública: (i) la reducción de la brecha digital, (ii) el acceso universal, (iii) la ampliación de cobertura, (iv) el despliegue y uso de redes de infraestructura, (v) la mejora en la calidad de la prestación de los servicios a los usuarios, (vi) la maximización del bienestar social, (vii) el fomento de la inversión y (viii) el acceso no discriminatorio al uso del espectro, entre otros, tal y como se dispone en los artículos 8 y 14 de la Ley 1978 de 2019, modificatoria de los artículos 11 y 18 de la Ley 1341 de 2009, respectivamente. Dichos objetivos se materializan de diversas formas en el mecanismo de subasta escogido y en las condiciones de asignación del permiso de uso del espectro que fueron plasmadas en las resoluciones generales del proceso (3078 de 2019 y sus modificatorias) y en las particulares de asignación de los permisos.
En vista de lo expuesto, la resolución que rige el proceso se encargó de promover la política pública de maximización del bienestar social al (i) establecer obligaciones de ampliación de cobertura, (ii) puntuar los ofrecimientos que hacían los interesados para cubrir localidades ubicadas en zonas rurales o de difícil acceso en la banda de 700 MHz y (iii) hacer obligatoria la actualización tecnológica de las redes, todo lo anterior alineado de manera integral con los objetivos de las modificaciones introducidas por la Ley 1978 de 2019, a la Ley 1341 de 2009, en lo que respecta al acceso y uso del espectro radioeléctrico.
En este contexto, el proceso cumplió a cabalidad sus objetivos, porque se logró: (i) un número significativo de localidades rurales beneficiadas con cobertura del servicio móvil terrestre IMT (principal objetivo de la subasta), (ii) bajo unos estándares de calidad estrictos (segundo objetivo de la subasta). Así mismo, (iii) se fomenta la inversión y la competencia (tercer objetivo de la subasta), porque los tres participantes que resultaron asignatarios de permisos de uso de espectro desplegarán mayor infraestructura con el permiso de uso del espectro asignado, lo que implica mayor inversión y generación de empleo en las regiones. En consecuencia, estas inversiones incrementan la cobertura del servicio móvil terrestre IMT en todo el territorio nacional, lo que trae consigo mayor competencia entre los operadores, al tener presencia un número mayor de ellos en más lugares. Además, la llegada de un nuevo operador a un mercado es una muestra de buenas condiciones de competencia (tercer objetivo de la subasta) en un sector.
Finalmente, con la firmeza de los actos administrativos de otorgamiento de los permisos de uso del espectro radioeléctrico se genera la expectativa de recibir recursos por el Fondo Único de TIC, (iv) se garantizan ingresos (cuarto objetivo de la subasta) para este Fondo por valor equivalente a $ 3.211.812.479.773,2 (a precios 2019), lo que generará un flujo de recursos importantes para los próximos diecisiete (17) años, reforzando así la sostenibilidad financiera de largo plazo de este instrumento de política pública, de vital importancia para cerrar la brecha digital en todo el país. Así mismo, este proceso logró algo que Colombia llevaba, al menos, seis años esperando y fue la asignación de permisos de uso del espectro radioeléctrico que estaba sin ser utilizado para generar mayor y mejor conectividad para las personas.
Ahora bien, el mecanismo que rigió el proceso de selección objetiva en la banda de 700 MHz buscaba el cierre de la brecha digital, la expansión de la infraestructura, la maximización del bienestar social y la cobertura en zonas de difícil acceso, beneficiando a poblaciones vulnerables, pues la misma, además de procurar obtener la mayor contraprestación económica posible por el uso del espectro, buscaba que los operadores ofrecieran cubrir un alto número de localidades en zonas rurales o de difícil acceso que previamente fueron priorizadas por el Ministerio. Así las cosas, la fórmula fue diseñada de forma tal que mientras más cobertura de localidades de difícil acceso o rurales se ofrecía, más posibilidades tenían los interesados en resultar asignatarios del espectro en la banda de 700 MHz.
El objetivo de mejora en la calidad de la prestación de los servicios a los usuarios se logra al establecer como obligaciones derivadas de los permisos de uso de espectro radioeléctrico la ampliación de la cobertura y la actualización o modernización tecnológica de las redes del servicio móvil, acompañadas, ambas obligaciones, de unas definiciones claras de cobertura y condiciones técnicas para validación de una señal 4G. Dichas obligaciones compelen a los asignatarios de los permisos de uso de espectro radioeléctrico a ofrecer cobertura del servicio móvil con prestaciones de desempeño equivalentes a 4G en aquellas localidades escogidas en la banda de 700 MHz, y a igualar las actuales huellas de cobertura 2G y 3G o actualizar las estaciones base existentes de los operadores con tecnologías que permitan ofrecer velocidades pico teóricas más altas que las actuales, en municipios con menos de 100.000 habitantes, donde aquellos operadores que resultaron asignatarios de la banda de 700 MHz hayan reportado operación con corte al 2T de 2019 en tecnologías o condiciones de desempeño inferiores a las establecidas.
Adicionalmente, las condiciones para el otorgamiento permisos de uso de espectro radioeléctrico contemplaron que dichos permisos se otorgaron por 20 años conforme lo señalado en el artículo 12 de la Ley 1341 de 2009, modificado por el artículo 9 de la Ley 1978 de 2019, buscando incentivar la inversión en el sector, en la medida en que, dados los importantes niveles de inversión en que deben incurrir los asignatarios de permisos de uso de espectro radioeléctrico para dar cumplimiento a las obligaciones de ampliación de cobertura y actualización o modernización tecnológica de las redes del servicio móvil, es evidente que la mayor certeza y duración en el tiempo en cuanto a la disponibilidad del recurso, incentiva que los asignatarios puedan planificar a largo plazo y, a su vez, contar con mayor tiempo para recuperar esa inversión, en consonancia además con el postulado legal de uso eficiente de la infraestructura y de los recursos escasos contemplado en la Ley 1341 de 2009, según el cual el Estado fomentará el despliegue y uso eficiente de la infraestructura para la provisión de redes de telecomunicaciones y los servicios que sobre ellas se puedan prestar y promoverá el óptimo aprovechamiento de los recursos escasos con el ánimo de generar competencia, calidad y eficiencia, en beneficio de los usuarios.
Toda la información relativa al proceso de selección objetiva para la asignación de permisos de uso del espectro se encuentra en el siguiente enlace:
https://www.mintic.gov.co/micrositios/asignacionespectro-imt/742/w3-propertyvalue-217982.html
RELACIÓN DE LA INFORMACIÓN DE LAS OFERTAS DE CADA OPERADOR EN EL EVENTO DE SUBASTA DE 2019
Se relacionan a continuación los apartes de los considerandos de las resoluciones 330, 331, 332 y 333 de 2020 mediante las cuales se otorgaron permisos de uso del espectro radioeléctrico, que dan claridad sobre los valores ofertados por cada participante en el evento de subasta de 2019, por cada uno de los bloques de espectro radioeléctrico en la banda de 700 MHz.
1. PARTNERS TELECOM COLOMBIA S.A.S
RESOLUCIÓN 330 DE 2020
Link: https://www.mintic.gov.co/micrositios/asignacion espectro-imt/742/articles-1
72501 recurso 1.pdf
PARTNERS TELECOM COLOMBIA S.A.S. resultó ganador de un (1) bloque de veinte (20) MHz en la banda de 700 MHz en la secuencia número uno (1), con una oferta final por concepto de contraprestación económica por el derecho de uso del espectro radioelectnco de NOVECIENTOS CINCUENTA MIL MILLONES DE PESOS (950.000.000.000,00 COP), dividida en TRESCIENTOS OCHENTA MIL MILLONES DE PESOS (380.000.000.000,00 COP) como contraprestación pecuniaria y en la ampliación de cobertura del servicio móvil en seiscientos setenta y cuatro (674) localidades en un (1) año. cero (0) localidades en dos (2) años, cero (0) localidades en tres (3) años, cero (0) localidades en cuatro (4) años y cero (0) localidades en cinco (5) años, de acuerdo con la oferta realizada por PARTNERS TELECOM COLOMBIA S.A.S
2. COMUNICACIÓN CELULAR S.A. COMCEL S.A.
RESOLUCIÓN 331 DE 2020
Link: https://www.mintic.gov.co/micrositios/signacion espectro-imt/742/articles-172
502 recurso 1.pdf
COMUNICACIÓN CELULAR S.A. COMCEL S.A. resultó ganador de un (1) bloque veinte (20) MHz en la banda de 700 MHz en la secuencia numero dos (2). con una oferta final por concepto de contraprestación económica por el derecho de uso del espectro radioelectnco de NOVECIENTOS CUARENTA Y NUEVE MIL DOSCIENTOS CINCUENTA Y SIETE MILLONES TRESCIENTOS CUARENTA Y OCHO MIL CIENTO OCHO PESOS (949.257.348.108,00 COP), dividida en TRESCIENTOS SETENTA Y NUEVE MIL SETECIENTOS DOS MILLONES NOVECIENTOS TREINTA Y NUEVE MIL DOSCIENTOS CUARENTA Y TRES PESOS CON VEINTE CENTAVOS (379.702.939.243,20 COP) como contraprestación pecumana y en la ampliación de cobertura del servicio móvil en doscientos ochenta (280) localidades en un (1) año. doscientos ochenta (280) localidades en dos (2) años doscientos ochenta (280) localidades en tres (3) años, doscientos ochenta (280) localidades en cuatro (4) años y doscientos veintiocho (228) localidades en cinco (5) años, de acuerdo con la oferta realizada por COMUNICACIÓN CELULAR S.A. COMCEL S.A
3. COLOMBIA MÓVIL S.A. ESP
RESOLUCIÓN 332 DE 2020
Link: https://www.mintic.gov.co/micrositios/asignacion espectro-imt/742/articles-
172503 recurso 1.pdf
COLOMBIA MÓVIL S.A ESP resultó ganador de un (1) bloque de veinte (20) MHz en la banda de 700 MHz en la secuencia numero tres (3). con una oferta final por concepto de contraprestación económica por el derecho de uso del espectro radioelectnco de NOVECIENTOS CINCUENTA MIL MILLONES DE PESOS (950.000.000.000,00 COP), dividida en TRESCIENTOS OCHENTA MIL MILLONES DE PESOS (380.000.000.000,00 COP) como contraprestacion pecumana y en la ampliación de cobertura del servicio móvil en cero (0) localidades en un (1) año. doscientos ochenta y dos (282) localidades en dos (2) años doscientos setenta y dos (272) localidades en tres (3) años, doscientos setenta y tres (273) localidades en cuatro (4) años y doscientos setenta y dos (272) localidades en cinco (5) años, de acuerdo con la oferta realizada por COLOMBIA MÓVIL S.A ESP
4. COLOMBIA MÓVIL S.A. ESP
RESOLUCIÓN 333 DE 2020
Link: https://www.mintic.gov.co/micrositios/asignacion espectro-imt/742/articles-
172504 recurso 1.pdf
COLOMBIA MÓVIL SA ESP resultó ganador de un (1) bloque de veinte (20) MHz en la banda de 700 MHz en la secuencia número cinco (5), con una oferta final por concepto de contraprestación económica por el derecho de uso del espectro radioeléctrico de UN BILLÓN QUINIENTOS MIL MILLONES DE PESOS (1.500.000.000.000.00 COP), dividida en NOVECIENTOS SESENTA Y SIETE MIL QUINIENTOS MILLONES DE PESOS (967.500.000 000.00 COP) como contraprestación pecuniaria y en la ampliación de cobertura del sennao móvil en cero (0) localidades en un (1) año doscientos sesenta y nueve (269) localidades en dos (2) artos doscientos sesenta y ocho (266) localidades en tres (3) artos, cero (0) localidades en cuatro (4) artos y cero (0) localidades en cinco (5) artos, de acuerdo con la oferta realizada por COLOMBIA MÓVIL S.A. ESP
EL MECANISMO USADO EN EL PROCESO DE SELECCIÓN OBJETIVA PARA LA ASIGNACIÓN DE PERMISOS DE USO DE ESPECTRO EN LA BANDA DE 700 MHz PARA AMPLIACIÓN DE COBERTURA.
El proceso de selección objetiva para el otorgamiento de permisos de uso del espectro radioeléctrico se diseñó para cumplir con el mandato legal de maximización de un recurso escaso, mediante el sistema de asignación de precio a través de una puja en subasta, para lograr la ampliación de cobertura como materialización del fin último de intervención del estado en el sector TIC, a saber, el servicio universal. La ampliación de cobertura hace parte del valor ofertado y corresponde a una parte de la contraprestación económica originada por el otorgamiento del permiso de uso de espectro.
En este sentido, es preciso recordar el funcionamiento del mecanismo que incluía el índice en la banda de 700 MHz que, según fue definido en la Resolución 3078 de 2019, tenía la siguiente formulación:

En la que el valor A, B, Zj, X% y LocalidadesjTotal son parámetros conocidos en la Resolución 3078 de 2019. El Valor Ofertado y Localidadesji, era la oferta que debía realizar el participante. El valor ofertado es un precio u oferta en efectivo, mientras que las localidades es el número de poblaciones a las que se compromete a dar cobertura bajo unas especificaciones técnicas definidas. A partir de lo anterior, se establecía el índice con el que pujaba en cada ronda de la subasta, para ello, el participante debía configurar una oferta que superara el índice de reserva, no conocido para él, y así hacer parte de la puja en cada caso concreto. Que el índice de reserva no sea conocido garantiza que, en efecto, se dé cumplimiento al mandato de maximizar el bienestar social en la asignación del recurso escaso, en otras palabras, que realmente haya competencia en la asignación del recurso. Así, el valor del índice reserva no conocido antes del evento de subasta, y definido en $151.523.769.879 por cada uno de los bloques de 20 MHz en la banda de 700 MHz refleja el valor de reserva del bloque y la cantidad mínima de localidades a cubrir del tipo 1 en el año 1, como factores para valorar la ampliación de cobertura en cuanto a su cantidad, complejidad de acceso, condiciones socioeconómicas y costo de oportunidad del tiempo tomado para el despliegue. De este modo, ofertas con localidades de otros tipos (2 y 3) y a desarrollarse en mayor tiempo (años 2, 3, 4 y 5) se reflejaban en la necesidad de cubrir mayor cantidad de localidades o, incluso, ofrecer mayor cantidad de dinero.
Como se observa, la incorporación del listado de localidades y la posibilidad de libre elección de cada una de ellas por los participantes es un elemento fundamental para garantizar la competencia, la puja, para acceder a este recurso escaso de la Nación que, por mandato constitucional, legal y jurisprudencial debe asignarse en escenarios que la incentiven, a efectos de lograr la maximización del bienestar social. Esto es así porque los participantes deben analizar las ofertas que van a realizar por cada bloque de acuerdo con los recursos de los que disponen, tipo de localidades, año de despliegue y cantidad, de forma tal que realicen ofertas competitivas de acuerdo con su disponibilidad de recursos y capacidades ofreciendo a la Nación, por este recurso escaso, la mejor oferta posible según sus capacidades, condición propia de los procesos competitivos.
Así las cosas, haber implementado algún límite o condición que fijara alguna forma de distribución de localidades por participante, por departamento, o que implicara que se eligieran cantidades iguales o fijas de localidades por cada departamento, supondría una alteración al mecanismo que iría en contra de la maximización del bienestar social y de la competencia, lo que propiciaría escenarios contrarios a tales mandatos constitucionales, legales y jurisprudenciales.
Al respecto, es importante resaltar lo mencionado por la Superintendencia de Industria y Comercio, mediante el concepto de abogacía de la competencia, radicado 19-2689944-1-0(1) en relación con el proyecto de la que se convertiria en la Resolución 3078 de 2019, concretamente en las bondades de que los participantes pudisen elegir cualesquiera localidades dentro delproceso, sin limitaciones por departamento, en los siguientes terminos.
Adicionalmente, esta Superintendencia encuentra que la fórmula con la cual se realiza el cálculo del indice para los participantes de la subasta 700 MHz mantiene un nivel de incertidumbre tal que impide la posibilidad de que un agente particular pueda manipular el mecanismo, a través de un proceso de predicción de podibles resultados de la subasta, aun cuando las variables A,B,Zj y X, así como el total delocalidades por tipo8 y su ubicación sean conicidas.

En particular, si se tiene en cuenta que el total de localidades es de 5.766, cada uno de los participantes deberá analizar la combinación9 que presentará en su oferta, contemplando el número de localidades que desea cubrir y el tiempo en el que planea realizar el despliegue de infraestructura, en un periodo entre 1 y 5 años. Esto quiere decir que los oferentes pueden escoger combinaciones sin restricción de tamaño entre 5.766 opciones distribuidas entre 1 y 5 años.
Por ejemplo, en el caso en que un participante desee realizar su oferta en una sola localidad, deberá también determinar el año en que decida realizar el despliegue de infraestructura, por lo que cuenta con 5.766 * 5 = 28.830 opciones posibles.
Ahora bien, aquel participante que contemple presentar su oferta para dos localidades, tendrá que analizar las posibles combinaciones de 2 en un universo de 28.830 posibles. El resultado de este ejercicio se expresa en la siguiente ecuación:
![]()
De la misma manera, para considerar el universo de opciones posibles, el resultado de la expresión anterior requiere la suma de todas las combinaciones para el conjunto de 28.830 con grupos cuyos elementos pueden variar entre 3 y 28.830. Es decir, todos los posibles grupos entre 3 o 28.830 localidades/año, que los participantes podrían ofertar. Esto se traduce en la siguiente sumatoria de combinaciones:
![]()
El resultado de la sumatoria expuesta previamente, refleja la dimensión de las múltiples opciones que deben analizar los participantes para realizar la oferta en la banda de 700 MHz, y que, en todo caso, garantizan que el mecanismo mantiene un nivel de incertidumbre adecuado para mitigar posibles riesgos de colusión durante el proceso, incluso en el escenario en el que el participante decidiese escoger solo una localidad, escenario altamente improbable, debe considerar mínimo 28.830 opciones y aún más si decidiese incrementar una localidad para su oferta es decir escoger únicamente dos localidades para el despliegue de infraestructura tendría 417.011.535 opciones a considerar. De esta manera se evidencia la dificultad inherente al mecanismo para predecir posibles resultados. Por demás, se debe reconocer que cada operador, al momento de elegir las localidades de su oferta, también tiene
______________________________
Cfr. Numeral 4 del Anexo III del Proyecto aportado al Expediente No. 19-268944 en medio magnético. 9 En términos matemáticos una combinación se define por la fórmula
![]()
Donde:
n = número de elementos en el conjunto
k = número de elementos que tendrán las combinaciones
Cfr. Wilhelmi, M (2004) Combinatoria y Probabilidad. Grupo de Investigación Estadística Departamento de Didáctica Matemática. Universidad de Granada. Disponible en línea: https://www uor.es/~batanero/paaes/ARTlCULOS/librowbiiheimi.pdf
en cuenta sus condiciones particulares en términos de infraestructura o de comercialización Por tanto, existen criterios adicionales para la elección de la oferta, no conocidos por los demás participantes, que mantienen la incertidumbre y limitan la posibilidad de predecir la subasta
En consideración del análisis previo, a crlteno de esta Superintendencia la revelación del valor de reserva, asi como los parámetros de la fórmula de cálculo del índice, parámetros frente a los cuales esta autoridad ya se había pronunciado recomendando la inclusión de valor en la resolución, no amenta recomendación adicional
Como se observa, condicionar la elección de localidades, habría constituido un desincentivo a elegir, a conformar ofertas competitivas y a efectivamente propiciar escenarios de puja porque, si el operador no puede diseñar su esquema, su red ideal y su oferta, en general, debería someterse a esquemas y diseños de red predefinidos por la administración, que no es un operador de redes y servicios de telecomunicaciones y, por tanto, podría inducir a diseños ineficientes, con mayores costos y menores localidades cubiertas.
En este contexto, como se indicó, el mecanismo fue exitoso porque se cumplieron con suficiencia los objetivos esperados en el proceso de selección objetiva y se logró que el país inicie la senda hacia el objetivo del servicio universal. En esta medida, las obligaciones de ampliación de cobertura corresponden al cumplimiento del fin último de intervención del Estado en el sector TIC(2), y no a un ingreso monetario esperado; no obstante, corresponde a un hecho económico que se debe cuantificar y registrar contablemente, toda vez que hace parte de la contraprestación económica por el permiso de uso de espectro.
Ahora bien, con el propósito de dar cumplimiento a lo establecido en el concepto No. 20211100003751 del 01/03/2021 de la Contaduría General de la Nación, se presenta el ejercicio de desagregación anual de cada una de las obligaciones de ampliación de cobertura, conforme al resultado del proceso de selección objetiva.
El valor general correspondiente al componente de ampliación de cobertura se obtiene tomando el valor total de la oferta final, menos el valor de la contraprestación pecuniaria (resta simple), C = A- B.
| OPERADOR | RESOLUCIÓN | OFERTA FINAL (A) | CONTRAPRESTACIÓN PECUNIARIA (B) | AMPLIACIÓN DE COBERTURA (C) = (A) - (B) |
| PARTNERS TELECOM COLOMBIA S.A.S | RESOLUCIÓN 330 DE 2020 | $ 950,000,000,000.00 | $ 380,000,000,000.00 | $ 570,000,000,000.00 |
| COMUNICACIÓN CELULAR S.A. COMCEL S.A. | RESOLUCIÓN 331 DE 2020 | $ 949,257,348,108.00 | $ 379,702,939,243.20 | $ 569,554,408,864.80 |
| COLOMBIA MÓVIL S.A. ESP | RESOLUCIÓN 332 DE 2020 | $ 950,000,000,000.00 | $ 380,000,000,000.00 | $ 570,000,000,000.00 |
| COLOMBIA MÓVIL S.A. ESP | RESOLUCIÓN 333 DE 2020 | $ 1,500,000,000,000.00 | $ 967,500,000,000.00 | $ 532,500,000,000.00 |
Ahora bien, resaltando la cantidad de localidades por año, respecto a la oferta total de ampliación de cobertura en localidades, se obtiene lo siguiente:
| OPERADOR | RESOLUCIÓN | AÑO1 | AÑO2 | AÑO3 | AÑO4 | AÑO 5 | TOTAL LOCALIDADES |
| PARTNERS TELECOM COLOMBIA S.A.S | RESOLUCIÓN 330 DE 2020 | 674 | 0 | 0 | 0 | 0 | 674 |
| COMUNICACIÓN CELULAR S.A. COMCEL S.A. | RESOLUCIÓN 331 DE 2020 | 280 | 280 | 280 | 280 | 228 | 1348 |
| COLOMBIA MÓVIL S.A. ESP | RESOLUCIÓN 332 DE 202 | 0 | 282 | 272 | 273 | 272 | 1099 |
| COLOMBIA MÓVIL S.A. ESP | RESOLUCIÓN 333 DE 2020 | 0 | 269 | 268 | 0 | 0 | 537 |
VALORES QUE REPRESENTAN LOCALIDADES INSTALADAS Y VALORES POR SERVICIO
Para la estimación de los valores porcentuales de los componentes de las obligaciones de ampliación de cobertura, se toma en cuenta lo definido en el artículo 18, parágrafo 8, de la Resolución 3078 de 2019, de la siguiente manera:
a) 20% por concepto de localidades instaladas (CAPEX).
b) El 80% restante por concepto de prestación efectiva del servicio efectivo a cada una de las localidades (OPEX).
Para efecto de este documento se define CAPEX y OPEX de las localidades así:
- CAPEX LOCALIDAD (Capital expenditure): se define como los gastos de capital requerido para las actividades de inversión(3). Para este caso, corresponden a las inversiones de capital asociado a cada localidad instalada, considerando el valor de la oferta de cada permiso.
- OPEX LOCALIDAD (Operational expenditure): se definen como los costos de operación y mantenimiento(4). Para este caso, corresponden a los costos asociados a la prestación del servicio efectivo por cada localidad, considerando el valor de la oferta de cada permiso.
Con fundamento en todo lo anterior, se obtiene lo siguiente:


A continuación, se relaciona la cantidad de meses de operación de cada localidad, de acuerdo con el año en el cual debe iniciar la operación.
| AÑO INICIO OPERACIÓN | CANTIDAD DE MESES POR CADA LOCALIDAD SEGÚN EL AÑO DE LA OBLIGACIÓN | OBSERVACIÓN |
| AÑO 1 | 228 | 19 años de operación |
| AÑO 2 | 216 | 18 años de operación |
| AÑO 3 | 204 | 17 años de operación |
| AÑO 4 | 192 | 16 años de operación |
| AÑO 5 | 180 | 15 años de operación |
Los años en los que debe iniciar la operación cada localidad, por parte de cada operador, se contabiliza desde la fecha de ejecutoria de cada resolución de asignación de permisos de uso del espectro en la banda de 700 MHz, como se indica en la siguiente tabla:
| OPERADOR | RESOLUCIÓN | FECHA DE EJECUTORIA | EXPEDIENTE MINTIC | AÑO | CANTIDAD LOCALIDADES |
| PARTNERS TELECOM COLOMBIA S.A.S | RESOLUCIÓN 330 DE 2020 | 5/05/2020 | 99000003 | 1 | 674 |
| COMUNICACIÓN CELULAR S.A. COMCEL S.A. | RESOLUCIÓN 331 DE 2020 | 13/05/2020 | 99000004 | 1 | 280 |
| COLOMBIA MÓVIL S.A. ESP | RESOLUCIÓN 332 DE 2020 | 5/05/2020 | 99000001 | 1 | 0 |
| COLOMBIA MÓVIL S.A. ESP | RESOLUCIÓN 333 DE 2020 | 1/04/2020 | 99000002 | 1 | 0 |
| PARTNERS TELECOM COLOMBIA S.A.S | RESOLUCIÓN 330 DE 2020 | 5/05/2020 | 99000003 | 2 | 0 |
| COMUNICACIÓN CELULAR S.A. COMCEL S.A. | RESOLUCIÓN 331 DE 2020 | 13/05/2020 | 99000004 | 2 | 280 |
| COLOMBIA MÓVIL S.A. ESP | RESOLUCIÓN 332 DE 2020 | 5/05/2020 | 99000001 | 2 | 282 |
| COLOMBIA MÓVIL S.A. ESP | RESOLUCIÓN 333 DE 2020 | 1/04/2020 | 99000002 | 2 | 269 |
| PARTNERS TELECOM COLOMBIA S.A.S | RESOLUCIÓN 330 DE 2020 | 5/05/2020 | 99000003 | 3 | 0 |
| COMUNICACIÓN CELULAR S.A. COMCEL S.A. | RESOLUCIÓN 331 DE 2020 | 13/05/2020 | 99000004 | 3 | 280 |
| COLOMBIA MÓVIL S.A. ESP | RESOLUCIÓN 332 DE 2020 | 5/05/2020 | 99000001 | 3 | 272 |
| COLOMBIA MÓVIL S.A. ESP | RESOLUCIÓN 333 DE 2020 | 1/04/2020 | 99000002 | 3 | 268 |
| PARTNERS TELECOM COLOMBIA S.A.S | RESOLUCIÓN 330 DE 2020 | 5/05/2020 | 99000003 | 4 | 0 |
| COMUNICACIÓN CELULAR S.A. COMCEL S.A. | RESOLUCIÓN 331 DE 2020 | 13/05/2020 | 99000004 | 4 | 280 |
| COLOMBIA MÓVIL S.A. ESP | RESOLUCIÓN 332 DE 2020 | 5/05/2020 | 99000001 | 4 | 273 |
| COLOMBIA MÓVIL S.A. ESP | RESOLUCIÓN 333 DE 2020 | 1/04/2020 | 99000002 | 4 | 0 |
| PARTNERS TELECOM COLOMBIA S.A.S | RESOLUCIÓN 330 DE 202 | 5/05/2020 | 99000003 | 5 | 0 |
| COMUNICACIÓN CELULAR S.A. COMCEL S.A. | RESOLUCIÓN 331 DE 2020 | 13/05/2020 | 99000004 | 5 | 228 |
| COLOMBIA MÓVIL S.A. ESP | RESOLUCIÓN 332 DE 2020 | 5/05/2020 | 99000001 | 5 | 272 |
| COLOMBIA MÓVIL S.A. ESP | RESOLUCIÓN 333 DE 2020 | 1/04/2020 | 99000002 | 5 | 0 |
| TOTAL | 3.658 | ||||
Para realizar los cálculos respecto a los meses de operación de cada una de las localidades según el año de implementación, se toman los valores en la siguiente tabla:


CÁLCULO DE CAPEX POR LOCALIDAD.
Se considera el valor del CAPEX TOTAL de la oferta, sobre la cantidad de localidades de la oferta, por cada permiso otorgado(5)
.
| RESOLUCIÓN 330 DE 2020 | TOTAL |
| VALOR CAPEX | $ 114,000,000,000.00 |
| VALOR OPEX | $ 456,000,000,000.00 |
| TOTAL CAPEX MAS OPEX POR TOTAL LOCALIDADES AÑO | $ 570,000,000,000.00 |
| TOTAL LOCALIDADES | 674 |
| VALOR CAPEX POR LOCALIDAD (Valor por Instalación de la cobertura de la localidad, en el año de la obligación) | $ 169,139,465.88 |
| RESOLUCIÓN 331 DE 2020 | TOTAL |
| VALOR CAPEX | $ 113,910,881,772.96 |
| VALOR OPEX | $ 455,643,527,091.84 |
| TOTAL CAPEX MAS OPEX POR TOTAL LOCALIDADES AÑO | $ 569,554,408,864.80 |
| TOTAL LOCALIDADES | 1.348 |
| VALOR CAPEX POR LOCALIDAD (Valor por Instalación de la cobertura de la localidad, en el año de la obligación) | $ 84,503,621.49 |
| RESOLUCIÓN 332 DE 2020 | TOTAL |
| VALOR CAPEX | $ 114,000,000,000.00 |
| VALOR OPEX | $ 456,000,000,000.00 |
| TOTAL CAPEX MAS OPEX POR TOTAL LOCALIDADES AÑO | $ 570,000,000,000.00 |
| TOTAL LOCALIDADES | 1.099 |
| VALOR CAPEX POR LOCALIDAD (Valor por Instalación de la cobertura de la localidad, en el año de la obligación) | $ 103,730,664.24 |
| RESOLUCIÓN 333 DE 2020 | TOTAL |
| VALOR CAPEX | $ 106,500,000,000.00 |
| VALOR OPEX | $ 426,000,000,000.00 |
| TOTAL CAPEX MAS OPEX POR TOTAL LOCALIDADES AÑO | $ 532,500,000,000.00 |
| TOTAL LOCALIDADES | 537 |
| VALOR CAPEX POR LOCALIDAD (Valor por Instalación de la cobertura de la localidad, en el año de la obligación) | $ 198,324,022.35 |
CÁLCULO DE OPEX LOCALIDAD.
Para este cálculo es importante considerar que la cantidad de meses de prestación del servicio de cada localidad dependerá de la variable del AÑO DE LA OBLIGACIÓN, que quedó determinada en la resolución de asignación de permisos de uso del espectro.
Para calcular el valor de la obligación mensual de la prestación del servicio, usamos la cantidad de localidades, y el total de meses de servicio por todas las localidades (Total meses de operación, por todas las localidades por categoría de año).
| RESOLUCIÓN 330 DE 2020 | TOTAL |
| VALOR CAPEX | $ 114,000,000,000.00 |
| VALOR OPEX | $ 456,000,000,000.00 |
| TOTAL CAPEX MAS OPEX POR TOTAL LOCALIDADES AÑO | $ 570,000,000,000.00 |
| TOTAL LOCALIDADES | 674 |
| VALOR OPEX POR LOCALIDAD POR MES (Valor por servicio de cobertura de la localidad por mes) | $ 2,967,359.05 |
| MESES DE OPERACIÓN POR AÑO, POR TOTAL DE LOCALIDADES, POR EL TOTAL DEL PERMISO (20 AÑOS) | 153.672 |
| RESOLUCIÓN 331 DE 2020 | TOTAL |
| VALOR CAPEX | $ 113,910,881,772.96 |
| VALOR OPEX | $ 455,643,527,091.84 |
| TOTAL CAPEX MAS OPEX POR TOTAL LOCALIDADES AÑO | $ 569,554,408,864.80 |
| TOTAL LOCALIDADES | 1.348 |
| VALOR OPEX POR LOCALIDAD POR MES (Valor por servicio de cobertura de la localidad por mes) | $ 1,649,448.04 |
| MESES DE OPERACIÓN POR AÑO, POR TOTAL DE LOCALIDADES, POR EL TOTAL DEL PERMISO (20 AÑOS) | 276.240 |
| RESOLUCIÓN 332 DE 2020 | TOTAL |
| VALOR CAPEX | $ 114,000,000,000.00 |
| VALOR OPEX | $ 456,000,000,000.00 |
| TOTAL CAPEX MAS OPEX POR TOTAL LOCALIDADES AÑO | $ 570,000,000,000.00 |
| TOTAL LOCALIDADES | 1.099 |
| VALOR OPEX POR LOCALIDAD POR MES (Valor por servicio de cobertura de la localidad por mes) | $ 2,093,894.64 |
| MESES DE OPERACIÓN POR AÑO, POR TOTAL DE LOCALIDADES, POR EL TOTAL DEL PERMISO (20 AÑOS) | 217.776 |
| RESOLUCIÓN 333 DE 2020 | TOTAL |
| VALOR CAPEX | $ 106,500,000,000.00 |
| VALOR OPEX | $ 426,000,000,000.00 |
| TOTAL CAPEX MAS OPEX POR TOTAL LOCALIDADES AÑO | $ 532,500,000,000.00 |
| TOTAL LOCALIDADES | 537 |
| VALOR OPEX POR LOCALIDAD POR MES (Valor por servicio de cobertura de la localidad por mes) | $ 3,777,399.45 |
| MESES DE OPERACIÓN POR AÑO, POR TOTAL DE LOCALIDADES, POR EL TOTAL DEL PERMISO (20 AÑOS) | 112.776 |
Con los datos desagregados como se muestran en las tablas, es posible calcular el valor de la instalación de la localidad, y de los valores de operación por cada mes de servicio, considerando que, dependiendo del año de la obligación, la cantidad máxima de meses de operación es heterogénea entre permisos.
La anterior descomposición, visto desde otra perspectiva, responde a la siguiente notación aritmética:
![]()
Donde:

![]()
Finalmente, el modelo presentado descompone aritméticamente cada una de las ofertas de los operadores, actualmente consignadas en actos administrativos de carácter particular, debidamente ejecutoriados, que no son objeto de modificación, y que son el resultado de la oferta realizada dentro del proceso de selección objetiva, de acuerdo con las condiciones propias de cada participante, el mecanismo diseñado y los incentivos generados para lograr el mandato de maximización del bienestar social, que necesariamente requiere de procesos competitivos donde haya puja entre los participantes, como lo ha dejado establecido la jurisprudencia. Por tanto, cada oferta es particular, se materializa en cada permiso de uso del espectro y, finalmente, constituye la provisión de la maximización del bienestar social y el cumplimento de la finalidad del servicio universal.
CÁLCULO DEL VALOR DE GARANTÍAS DEFINIDO EN LAS RESOLUCIONES DE OTORGAMIENTO DE PERMISOS DE USO DE ESPECTRO RADIOELÉCTRICO EN LA BANDA DE 700 MHz
La Resolución 3078 de 2019 y sus modificatorias señalaron, entre otros aspectos, la obligación de que los proveedores asignatarios de permisos de uso del espectro radioeléctrico ampararan las obligaciones derivadas de estos, fijando reglas para determinar el valor asegurado respecto de las obligaciones dinerarias, así como de las obligaciones de ampliación de cobertura.
Ante la necesidad de describir la forma como anualmente operan los amparos fijados, ello está previsto en el parágrafo 8 del artículo 18 de la Resolución 3078 de 2019, de la siguiente manera:
“PARÁGRAFO 8o. Anualmente, los asignatarios en la banda de 700 MHz también podrán reducir el monto de la garantía de cumplimiento en la medida en que se cumpla con las obligaciones correspondientes a la ampliación de cobertura, previa verificación y certificación de su cumplimiento por parte del MINISTERIO, de acuerdo con el siguiente procedimiento: 1) En 20% del valor estimado en $1.300.000.000, por cada una de las localidades que hayan sido instaladas; y 2) en 0,342% del valor estimado en $1.300.000.000 por cada mes de servicio efectivo que se haya prestado a cada una de las localidades. También podrá hacerse un ajuste en la garantía, por una sola vez y posterior al acto particular de asignación, si en el plan de trabajo de instalación de las localidades ofertadas, y con fundamentos y soporte técnicos, se establece objetivamente que el número de estaciones de radio base necesarias para la conexión es diferente al número de localidades que ofertó particularmente un asignatario ganador en la subasta”.
Como se observa, el parágrafo reconoce la realidad consistente en que, para un proveedor asignatario cuyo objeto y modelo de negocio es la provisión de redes y servicios de telecomunicaciones, es posible establecer eficiencias técnicas y diseños de red según las cuales una radio base puede servir a más de una localidad, y le es posible proveer servicios en diversas localidades en todo el territorio, logrando con ello economías de escala para la provisión del servicio.
A continuación, se desarrolla el ejercicio aritmético de desagregar $1.300.000.000 en los porcentajes de CAPEX y OPEX, valores que valga reiterar, no corresponden a los valores amparados según las reglas de la Resolución 3078 de 2019, que previó el ajuste de acuerdo con las radio bases necesitadas.
| VALOR LOCALIDAD GARANTIA | $ 1,300,000,000.00 |
| Porcentaje por LOCALIDAD INSTALADA (CAPEX) 20% | $ 260,000,000.00 | |
| | Porcentaje por SERVICIO (OPEX) 80% | _$ 1,040,000,000.00 |
Bajo la anterior premisa, para continuar con el ejercicio de “anualizar” valores correspondientes a amparos por el cumplimiento de obligaciones de ampliación de cobertura impuestas en los actos administrativos particulares, a continuación, se expresa el valor por cada año de puesta en servicio multiplicando por el referente de $1.300.000.000 como ejercicio conceptual, no como el valor efectivo de cada una de las garantías:
| AÑO instalación de la localidad | Años de operación, según el año de Instalación | Proporción OPEX (80%), según los años de operación, donde el máximo son 20 años, se reduce en proporción a los años de operación | Proporción CAPEX (20%), es constante, ya que el valor es el mismo para la instalación de la localidad, no importa el año en que se realice | Valor de referencia para la GARANTIA, basado en el valor de $1300 millones | Factor de amortización mensual. El porcentaje de OPEX, divido en los años de operación, y divido en 12 meses, para definir el valor mensual |
| 0 | 20 | $ 1,040,000,000.00 | $ 260,000,000.00 | $ 1,300,000,000.00 | 0.333% |
| 1 | 19 | $ 988,000,000.00 | $ 260,000,000.00 | $ 1,248,000,000.00 | 0.351% |
| 2 | 18 | $ 936,000,000.00 | $ 260,000,000.00 | $ 1,196,000,000.00 | 0.370% |
| 3 | 17 | $ 884,000,000.00 | $ 260,000,000.00 | $ 1,144,000,000.00 | 0.392% |
| 4 | 16 | $ 832,000,000.00 | $ 260,000,000.00 | $ 1,092,000,000.00 | 0.417% |
| 5 | 15 | $ 780,000,000.00 | $ 260,000,000.00 | $ 1,040,000,000.00 | 0.444% |
A continuación, se relacionan las obligaciones de ampliación de cobertura de cada permiso:
| OPERADOR | RESOLUCIÓN | AÑO 1 | AÑO 2 | AÑO 3 | AÑO 4 | AÑO 5 | TOTAL LOCALIDADES |
| PARTNERS TELECOM COLOMBIA S.A.S | RESOLUCIÓN 330 DE 2020 | 674 | 0 | 0 | 0 | 0 | 674 |
| COMUNICACIÓN CELULAR S.A. COMCEL S.A. | RESOLUCIÓN 331 DE 2020 | 280 | 280 | 280 | 280 | 228 | 1.348 |
| COLOMBIA MÓVIL S.A. ESP | RESOLUCIÓN 332 DE 2020 | 0 | 282 | 272 | 273 | 272 | 1.099 |
| COLOMBIA MÓVIL S.A. ESP | RESOLUCIÓN 333 DE 2020 | 0 | 269 | 268 | 0 | 0 | 537 |
Teniendo en cuenta el año de puesta en servicio de cada localidad, el valor resultante del ejercicio conceptual en desarrollo es el siguiente:
| OPERADOR | RESOLUCIÓN | [VALOR PECUNIARIO GARANTIA] | [VALOR AMPLIACION DE COBER TURA] | [GARANTIA_TOTAL] |
| PARTNERS TELECOM COLOMBIA S.A.S | RESOLUCIÓN 330 DE 2020 | $ 380,000,000,000.00 | $ 841,152,000,000.00 | $ 1,221,152,000,000.00 |
| COMUNICACIÓN CELULAR S.A. COMCEL S.A. | RESOLUCIÓN 331 DE 2020 | $ 379,702,939,243.20 | $ 1,547,520,000,000.00 | $ 1,927,222,939,243.20 |
| COLOMBIA MÓVIL S.A. ESP | RESOLUCIÓN 332 DE 2020 | $ 380,000,000,000.00 | $ 1,229,436,000,000.00 | $1,609,436,000,000.00 |
| COLOMBIA MÓVIL S.A. ESP | RESOLUCIÓN 333 DE 2020 | $ 967,500,000,000.00 | $ 628,316,000,000.00 | $1,595,816,000,000.00 |
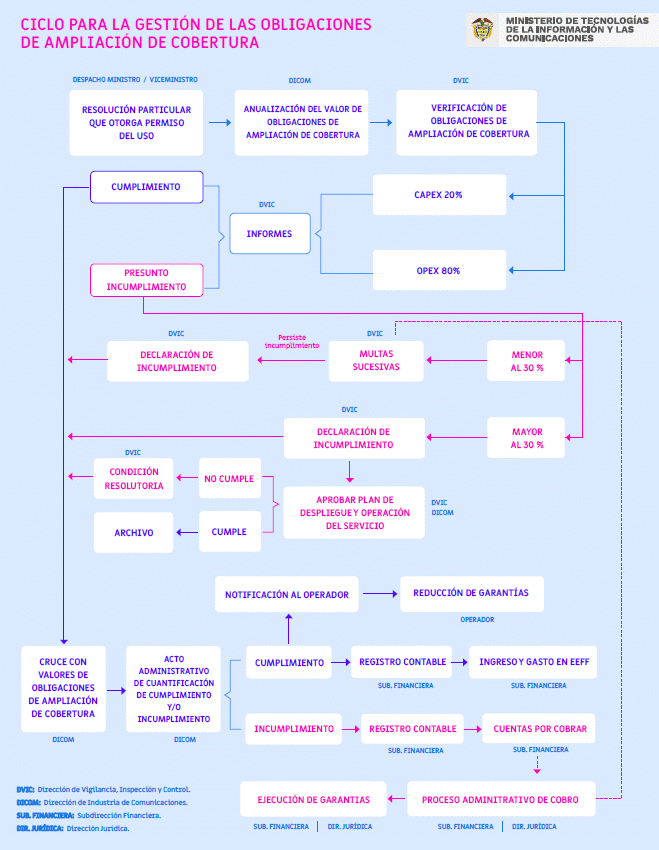
C. Actividades de la Dirección de Vigilancia, Inspección y Control: Verificación del cumplimiento de obligaciones / Conminación para el cumplimiento / Ejecución en caso de renuencia
En atención a lo dispuesto en la Resolución 3078 de 2019 y sus modificatorias, la verificación de las condiciones técnicas establecidas en temas de cobertura está a cargo del MinTIC, la cual se realiza a través de la Dirección de Vigilancia, Inspección y Control con el apoyo de una consultoría, consorcio y/o el mecanismo que se considere conveniente.
Como resultado de las actividades de vigilancia e inspección se proyecta un informe que contiene las conclusiones de tal actividad, el cual puede derivar en que el proveedor asignatario ha dado cumplimiento a sus obligaciones contenidas en el acto administrativo general y de las resoluciones particulares de asignación, así como de las que los hayan modificado, caso en el cual la dependencia procederá a dar traslado del mismo a la Dirección de Industria de Comunicaciones para lo de su competencia.
Ahora, en el caso contrario en el que se establezca un presunto incumplimiento de estas obligaciones, se adelantará el procedimiento común y principal, establecido en el título III de la Ley 1437 de 2011, con el esquema de intervención gradual señalado en la Resolución 3078 de 2019 en el parágrafo 3° del artículo 27 y en el parágrafo 4° del artículo 23, sus modificatorias, y las Resoluciones particulares de asignación del espectro radioeléctrico a cada PRST y con ocasión a lo descrito en la Resolución 2246 de 29 de junio de 2022, la Dirección de Vigilancia, Inspección y Control; tomando como base las siguientes escalas:
- Multas sucesivas: “(i) frente a incumplimientos parciales que no superen el 30% de las obligaciones de ampliación de cobertura, se impondrán multas de hasta quinientos (500) SMMLV por cada obligación de ampliación de cobertura incumplida, de conformidad con lo previsto por el artículo 90 del CPACA"(6)
- Persistencia del incumplimiento: “(ii) Se declarará el incumplimiento parcial de las obligaciones y se afectará parcialmente la garantía de cumplimiento"(7), por el área competente para ello.
- Condición resolutoria: “(iii) si luego de la aplicación de estos mecanismos administrativos persiste el incumplimiento y éste alcanza la proporción señalada por el parágrafo 4 del artículo 23 de la Resolución 3078 de 2019, se procederá según lo allí establecido”, es decir, que si el incumplimiento es igual al 30 % o más se procederá a requerir al operador la presentación inmediata de un plan de despliegue y operación del servicio, el cual deberá ser ejecutado dentro del año (1) siguiente a la fecha de su requerimiento y que deberá ser aprobado por la Dirección de Industria de Comunicaciones y por la Dirección de Vigilancia, Inspección y Control. Posteriormente, si no se da el cumplimiento del 100 % de la meta fijada por el plan presentado el MinTIC declarará la condición resolutoria del acto administrativo de asignación de permiso de uso del espectro.
La Dirección de Vigilancia, Inspección y Control una vez agotado el trámite correspondiente procede a adoptar la decisión a través de un acto administrativo motivado. Esa decisión podrá ser en el sentido de archivar, caso en el cual se dará traslado a la Dirección de Industria de Comunicaciones para lo de su competencia. De modo contrario, se expedirá el acto administrativo que responde al siguiente esquema:
- Incumplimientos menores al 30%:
- Conminación mediante multas sucesivas: Se declarará el incumplimiento parcial en los términos del literal (i) del parágrafo 3 del artículo 27 de la Resolución 3078 de 2019 y se procede con la imposición de multas sucesivas, de acuerdo con lo previsto en el artículo 90 del Código de Procedimiento Administrativo y de lo Contencioso Administrativo. Se dará traslado para lo de su competencia a la Dirección de Industria de Comunicaciones y a la Subdirección Financiera/Grupo Interno de Trabajo de Cartera.
- Persistencia del incumplimiento: De persistir el incumplimiento se declarará parcialmente el mismo y se remitirá a las áreas competentes para la valoración de los perjuicios, la afectación parcial de la garantía y los demás tramites que se requieran, como se indica a partir del literal D de la presente circular.
- Incumplimientos mayores al 30%:
- Plan de despliegue y operación del servicio: Se declara el incumplimiento y se procederá a requerir al operador la presentación inmediata de un plan de despliegue y operación del servicio, el cual deberá ser aprobado por la Dirección de Industria de Comunicaciones y por la Dirección de Vigilancia, Inspección y Control, y ejecutado dentro del año (1) siguiente a la fecha de su requerimiento. En cuanto a la declaratoria de incumplimiento se remitirá a las áreas competentes para la valoración de los perjuicios, la afectación parcial de la garantía y los demás tramites que se requieran, como se indica a partir del literal D de la presente circular.
- Condición resolutoria: Si no se da el cumplimiento del 100 % de la meta fijada por el plan presentado, el MinTIC declarará la condición resolutoria y se remitirá a las áreas competentes para la cuantificación de los perjuicios, la afectación de la garantía y los demás tramites que se requieran, cómo se indica a partir del literal D de la presente circular.
D. Actividades de la Dirección de Industria de Comunicaciones: Cuantificación del cumplimiento y/oincumplimiento de las obligaciones de ampliación de cobertura
A partir del traslado que efectúe la Dirección de Vigilancia, Inspección y Control, conforme las actividades descritas en el literal C de esta circular, la Dirección de Industria de Comunicaciones (DICOM) procederá a adelantar la actuación administrativa pertinente para determinar los valores derivados del cumplimiento y/o incumplimiento de las obligaciones de cobertura establecidas por el otorgamiento o renovación de los permisos de uso del espectro radioeléctrico, de acuerdo con lo previsto en los artículos 17, numeral 4°, del Decreto 1064 de 2020 y 1.4 de la Resolución 1725 de 2020, en particular la prevista en el numeral 22, así como las normas que los modifiquen, adicionen o subroguen.
Determinado el valor derivado del cumplimiento y/o incumplimiento, la DICOM procederá a expedir el acto administrativo que preste mérito ejecutivo necesario para la ejecución coactiva de las obligaciones generadas por el incumplimiento de contraprestaciones y derechos a favor del Fondo Único de TIC, conforme a la función que le asigna el numeral 5° del artículo 17 del Decreto 1064 de 2020, o bien el acto administrativo que establezca el valor de la obligación cumplida y en consecuencia genere el efecto extintivo de esa porción, que se notificará al operador y se comunicará al Grupo Interno de Trabajo de Gestión de Garantías y a las demás áreas involucradas para el respectivo ajuste en el valor asegurado.
Surtido lo anterior, dará traslado del expediente al Grupo Interno de Trabajo de Cartera de la Subdirección Financiera, para que este proceda con el cobro persuasivo del valor determinado por la DICOM.
E. Actividades de la Subdirección Financiera, a través del Grupo Interno de Trabajo de Cartera: Cobro persuasivo
Recibido el expediente al que se refiere el literal D de esta Circular, el Grupo Interno de Trabajo (GIT) de Cartera, de la Subdirección Financiera, procederá al registro contable correspondiente y a efectuar las acciones de cobro persuasivo, cuando hubiere lugar a ello, orientadas al recaudo del valor determinado por la DICOM según ese mismo literal. Lo anterior, conforme a las funciones que a dicho GIT le atribuye el artículo 17 de la Resolución MinTIC 2108 de 2020, “Por la cual se crean Grupos Internos de Trabajo del Ministerio de Tecnologías de la Información y las Comunicaciones (...)”, así como las normas que lo modifiquen, adicionen o subroguen y la designación contenida en el artículo 3 de la Resolución 2246 de 2022 que adicionó el artículo 3.7 de la Resolución 1725 de 2020. Dicho cobro persuasivo, se realizará respecto los actos administrativos de declaratoria de incumplimiento y aquel que determina el monto a cobrar, de que tratan el numeral 22 del artículo 1.4 y el numeral 2 del artículo 1.8, los dos de la Resolución 1725 de 2020.
Vencido el término para el pago establecido en la comunicación de cobro persuasivo sin que se evidencie pago de la obligación por parte del titular del permiso se remitirá el título correspondiente al Grupo Interno de Trabajo de Cobro Coactivo de la Dirección Jurídica, para que este proceda con el cobro coactivo.
F. Actividades de la Dirección Jurídica/Grupo Interno de Trabajo de Cobro Coactivo y afectación de garantía
Recibido el expediente al que se refiere el literal E de esta Circular, el Grupo Interno de Trabajo de Cobro Coactivo de la Dirección Jurídica procederá con el cobro coactivo, según las funciones que a dicho GIT le atribuye el artículo 5 de la Resolución MinTIC 2108 de 2020, “Por la cual se crean Grupos Internos de Trabajo del Ministerio de Tecnologías de la Información y las Comunicaciones (.)”, así como las normas que lo modifiquen, adicionen o subroguen. Dicho cobro coactivo incluirá la reclamación de la garantía, en la proporción que sea exigible, según el valor determinado por la DICOM.
Se anexa flujograma del ciclo para la gestión de las obligaciones de ampliación de cobertura.
Atentamente,
MARÍA DEL ROSARIO OVIEDO ROJAS
Viceministra de Conectividad
1. Disponible en: https://www.sic.gov.co/sites/default/files/Fila%20404%2019-268944_0.pdfe igualmente aportado como anexo del del requerimiento 006 remitido mediante registro 202090558 del 15 de octubre de 2020.
2. Numeral 11 del artículo 2 de la Ley 1341 de 2009.
3. DeMarzo, Peter; Berk, Jonathan. Finanzas Corporativas. Pág. 33.
4. Akbar, Ali; Majid, Mohd Amin Bin Abdul; Mokhtar, Ainul Akmar; Life cycle costing of thermal energy storage system using CAPEXand OPEX. Pág. 2.
5. Debe recordarse que esta es una equivalencia aritmética exacta, en tanto en la práctica el CAPEX y OPEX está directamente asociado a una infraestructura compuesta por un conjunto de estaciones base cuyo número, usualmente, es inferior al número de localidades. Esto se debe a las eficiencias en el diseño real de una red de telecomunicaciones móviles, donde un conjunto de dos o más localidades puede ser cubierto con tecnología 4G con una misma estación base.
6. Parágrafo 3 del artículo 27 de la Resolución 3078 de 2019.
7. Parágrafo 3 del artículo 27 de la Resolución 3078 de 2019.
